B-VG Art133 Abs4
FPG §61
European Case Law Identifier: ECLI:AT:BVWG:2022:W232.2252173.1.00
Spruch:
IM NAMEN DER REPUBLIK!
Das Bundesverwaltungsgericht erkennt durch die Richterin MMag. Simone BÖCKMANN-WINKLER über die Beschwerde von XXXX , geb. XXXX alias XXXX , StA. Afghanistan, vertreten durch BBU GmbH, gegen den Bescheid des Bundesamtes für Fremdenwesen und Asyl vom 10.02.2022, Zl. 1290505608-211858992, zu Recht:
A)
Die Beschwerde wird gemäß § 5 AsylG 2005 und § 61 FPG 2005 als unbegründet abgewiesen.
B)
Die Revision ist gemäß Art. 133 Abs. 4 B-VG nicht zulässig.
Entscheidungsgründe:
I. Verfahrensgang:
Der Beschwerdeführer, ein afghanischer Staatsangehöriger, reiste in das österreichische Bundesgebiet ein und stellte am 02.12.2021 den gegenständlichen Antrag auf internationalen Schutz.
Eine EURODAC-Abfrage des Beschwerdeführers ergab eine Treffermeldung zu Bulgarien (Asylantragstellung am 25.10.2021).
Im Verlauf seiner Erstbefragung durch Organe des öffentlichen Sicherheitsdienstes vom 02.12.2021 gab der Beschwerdeführer zu seiner Reiseroute an, dass er vor circa dreieinhalb Monaten Afghanistan verlassen und über den Iran, die Türkei, Griechenland, Bulgarien, Serbien und Ungarn nach Österreich gereist sei. Nach Österreich habe er wollen, weil er in Afghanistan einen Bericht über das Land gesehen und erfahren habe, dass Wien sie sauberste Stadt sei. Als Fluchtgrund gab er zusammengefasst an, dass er in Afghanistan bei der Regierung gearbeitet und auch mit der UN guten Kontakt gehabt habe. Gegen die Taliban habe er immer Briefe geschrieben. Das Leben in Afghanistan sei dadurch sehr gefährlich für ihn.
Am 13.12.2021 verzichtete der Beschwerdeführer freiwillig aus Leistungen aus der Grundversorgung.
Das Bundesamt für Fremdenwesen und Asyl richtete am 20.12.2021 ein auf Art. 18 Abs. 1 lit. b der Verordnung (EU) Nr. 604/2013 (in Folge: Dublin III-VO) gestütztes Wiederaufnahmegesuch an Bulgarien.
Mit Schreiben vom 04.01.2022 teilte das Bundesamt für Fremdenwesen und Asyl der bulgarischen Dublin-Behörde mit, dass eine Zustimmung gemäß Art. 25 Abs. 2 der Dublin III VO vorliege.
Am 10.01.2022 erfolgte die niederschriftliche Einvernahme des Beschwerdeführers vor dem Bundesamt für Fremdenwesen und Asyl. Er gab zunächst an, dass er in Begleitung seiner Ehefrau sei. Mit ihr sei er traditionell verheiratet und plane er, sie standesamtlich im März zu heiraten. Er habe seine Gattin 2016 über facebook kennengelernt. 2018 sei sie zu Besuch in Afghanistan gewesen. Sie hätten im Februar 2021 heiraten wollen, aber die Lage in Afghanistan habe sich verschlechtert. In Österreich habe die traditionelle Hochzeit stattgefunden und er würde bei seiner Gattin leben. Bei der Erstbefragung habe er seine nunmehrige Gattin nicht erwähnt, weil nicht danach gefragt worden sei. Zu Bulgarien befragt gab er an, dass ihm zwangsweise Fingerabdrücke abgenommen und sie aufgefordert worden seien, das Land zu verlassen. Er sei dort 20 Tage in Quarantäne gewesen, die anderen Tag sei er in ein Lager gebracht worden, von wo aus er weggereist sei. Befragt nach Gründen die einer Ausweisung aus dem österreichischen Bundesgebiet nach Bulgarien entgegenstehen würden, gab er an, dass er eine Frau in Österreich habe, wobei er sie gebeten habe, ihn offiziell nach Österreich zu holen, aber als das nicht geklappt habe, hätten sie beschlossen, dass er illegal komme. Zudem sei Bulgarien und Österreich ein himmelweiter Unterschied. Er würde nicht nach Bulgarien wollen.
Mit dem angefochtenen Bescheid des Bundesamtes für Fremdenwesen und Asyl vom 10.02.2022 wurde der Antrag des Beschwerdeführers auf internationalen Schutz ohne in die Sache einzutreten gemäß § 5 Abs. 1 AsylG 2005 als unzulässig zurückgewiesen und ausgesprochen, dass Bulgarien für die Prüfung des Antrages gemäß Art. 18 Abs. 1 lit. b Dublin III-VO zuständig sei (Spruchpunkt I.). Gleichzeitig wurde gegen den Beschwerdeführer gemäß § 61 Abs. 1 Z 1 FPG 2005 die Außerlandesbringung angeordnet und festgestellt, dass demzufolge eine Abschiebung nach Bulgarien gemäß § 61 Abs. 2 FPG 2005 zulässig sei (Spruchpunkt II.).
Die Sachverhaltsfeststellungen zur Lage in Bulgarien wurde in den angefochtenen Bescheiden im Wesentlichen folgendermaßen zusammengefasst (unkorrigiert und gekürzt durch das Bundesverwaltungsgericht):
Zur Lage im Mitgliedsstaat:
Allgemeines zum Asylverfahren
Letzte Änderung: 24.07.2020
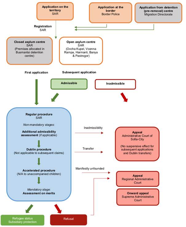
Zuständig für das erstinstanzliche Asylverfahren ist die Staatliche Agentur für Flüchtlinge beim Ministerrat (State Agency for Refugees with the Council of Ministers, SAR). Es existiert ein rechtsstaatliches Asylverfahren mit gerichtlicher Beschwerdemöglichkeit (AIDA 2.2020; vgl. CoE-SG 19.4.2018, EMN 6.6.2020; SAR o.D.a, SAR o.D.b, UNHCR 9.2019; USDOS 13.3.2020).
(AIDA 2.2020; für ausführliche Informationen siehe dieselbe Quelle)
Die Zahl der Antragsteller ist in den letzten Jahren kontinuierlich gesunken. 2019 lag die Quote der Antragssteller, der ihr Verfahren nicht zu Ende führten, bei 72%. Davon wurde in 40% der Fälle das Asylverfahren eingestellt (discontinued) und bei 24% in Abwesenheit entschieden (AIDA 2.2020). 2020 gab es in Bulgarien bis 31.5.2020 289 Asylanträge (VB 15.7.2020).
Menschenrechtsorganisationen berichteten weiterhin von weit verbreiteten sogenannten Pushbacks (AIDA 2.2020; vgl. USDOS 13.3.2020), Gewalt, Diebstählen und erniedrigenden Praktiken gegenüber Migranten und Asylwerbern an der Grenze zwischen Bulgarien und der Türkei. Im August 2019 behaupteten Medienveröffentlichungen, die angeblich interne Quellen der europäischen Grenzkontrollagentur Frontex zitierten, dass die Grenzpolizei Migranten mit Hunden gejagt, geschlagen und über die Grenze zurückgedrängt habe. Die Vorwürfe wurden vom Innenminister dementiert und er erklärte, dass die Grenzschutzbeamten nur dann Gewalt anwenden, wenn die Situation es erfordert (USDOS 13.3.2020).
Es gibt Vorwürfe, dass die bulgarischen Behörden Migranten, die es schaffen bulgarisches Territorium zu betreten, durch- und auch wieder ausreisen lassen, um sich der Verantwortung im Rahmen der Dublin-Verordnung oder der Rückübernahmeabkommen zu entziehen (AIDA 2.2020).
Der Zugang von Asylsuchenden zum bulgarischen Hoheitsgebiet bliebt auch 2019 stark eingeschränkt. Dem Innenministerium zufolge wurden insgesamt 2.495 Drittstaatsangehörige festgenommen, darunter 2.184 neu angekommene Asylwerber. Dies entspricht einem Rückgang von 23% im Vergleich zum 2018. Seit dem 1. Jänner 2017 gibt das Innenministerium die Zahl der verweigerten Einreisen ins Land in seinen öffentlich zugänglichen Statistiken nicht mehr bekannt. 2019 haben 309 Asylsuchende an den Grenzen internationalen Schutz beantragt aber nur 2% von ihnen (d.h. 12 Personen) hatten Zugang zum Asylverfahren. Die restlichen 98% kamen in die Schubhaftzentren des Innenministeriums (AIDA 2.2020).
Einzelne Übergriffe von staatlichen Organen auf Migranten und Asylwerber in Bulgarien sind nicht völlig auszuschließen. Ein systematisches Vorgehen von Misshandlungen und/oder herabwürdigender Behandlung durch die bulgarischen Sicherheitskräfte besteht laut Einschätzung des BM.I-Verbindungsbeamten jedoch nicht. Das Disziplinarsystem innerhalb des Innenministeriums wird strikt ausgelegt, und die Täter hätten mit sofortiger Entlassung zu rechnen (VB 31.1.2017).
Quellen:
- AIDA – Asylum Information Database (2.2020): Country Report: Bulgaria, https://www.asylumineurope.org/sites/default/files/report-download/aida_bg_2019update.pdf , Zugriff 20.7.2020
- EMN – European Migration Network (6.6.2020): Annual Report on Migration and Asylum 2019, https://ec.europa.eu/home-affairs/sites/homeaffairs/files/00_eu_arm2019_synthesis_report_final_en_0.pdf , Zugriff 20.7.2020
- SAR – State Agency for Refugees (o.D.a): Verfahrensschritte zur Gewährung internationalen Schutzes – Rechte und Pflichten (Етапи на производство по предоставяне на международна закрила – права и задължения), https://aref.government.bg/index.php/en/node/42 , Zugriff 20.7.2020
- SAR – State Agency for Refugees (o.D.b): Dublin-Verfahren (Производство по Дъблин), https://aref.government.bg/index.php/bg/node/43 , Zugriff 20.7.2020
- UNHCR – United Nations High Commissioner for Refugees (9.2019): Bulgaria Factsheet, https://reliefweb.int/sites/reliefweb.int/files/resources/73117_0.pdf , Zugriff 20.7.2020
- USDOS – US Department of State (13.3.2020): Country Report on Human Rights Practices 2019 – Bulgaria, https://www.ecoi.net/en/document/2027508.html , Zugriff 20.7.2020
- VB des BM.I Bulgarien (15.7.2020): Bericht des VB, per E-Mail
- VB des BM.I Bulgarien (31.1.2017): Bericht des VB, per E-Mail
Dublin-Rückkehrer
Letzte Änderung: 24.07.2020
Dublin-Rückkehrer haben grundsätzlich Zugang zum Asylverfahren in Bulgarien. Nach Rücküberstellungen auf der Grundlage der Dublin-Verordnung wird das Asylverfahren regelmäßig eingeleitet bzw. wieder aufgenommen, dabei wird je nach Verfahrensstand unterschieden (UNHCR 17.12.2018):
Eine Person, die noch keinen Asylantrag in Bulgarien gestellt hat, hat die Möglichkeit einen Erstantrag zu stellen (UNHCR 17.12.2018).
Bei Dublin-Rückkehrern, die in Bulgarien bereits einen Asylantrag gestellt haben, der ohne inhaltliche Prüfung abgeschlossen wurde, wird das Verfahren automatisch wieder eröffnet. Ein Verfahren wird nach bulgarischem Asyl- und Flüchtlingsgesetz (AuFG) ausgesetzt, wenn die asylsuchende Person innerhalb von 10 Werktagen nicht zu einem Termin mit den Behörden erscheint oder ihre Adresse ändert, ohne die Behörde davon in Kenntnis zu setzen. Nach weiteren drei Monaten wird das Asylverfahren beendet, wenn die asylsuchende Person sich nicht bei den Behörden meldet (UNHCR 17.12.2018; vgl. BAMF-BMI 5.2019).
Wurde das Asylgesuch auf der Grundlage einer inhaltlichen Prüfung abgewiesen, besteht die Möglichkeit, erneut einen Asylantrag zu stellen. Dieser Antrag wird als Folgeantrag betrachtet und ist nur zulässig, wenn er neue Elemente enthält. Wird der Folgeantrag für zulässig erklärt, was in der Praxis selten der Fall ist, wird der Antrag im regulären Verfahren geprüft. Eine Prüfung im regulären Verfahren erfolgt auch dann, wenn die Entscheidung über die Zulässigkeit nicht innerhalb von 14 Tagen ergeht (UNHCR 17.12.2018).
Die Aufnahmebedingungen von Personen, die unter der Dublin-Verordnung zurückkehren, sind abhängig vom Verfahrensstand (UNHCR 17.12.2018). Vor der Ankunft der Dublin-Rückkehrer informiert SAR die Grenzpolizei über die voraussichtliche Ankunft und gibt an, ob der Rückkehrer in ein Asylaufnahmezentrum oder in ein Schubhaftzentrum zu überstellen ist (AIDA 2.2020):
Wer sich in einem laufenden Asylverfahren befindet, wird in ein Unterbringungszentrum der SAR gebracht (AIDA 2.2020).
Eine Person, die noch keinen Asylantrag in Bulgarien gestellt hat, kann bei der Ankunft in einem der von der Direktion für Einwanderung verwalteten Zentren für die vorübergehende Unterbringung vor der Abschiebung (Special Centre for the Temporary Accommodation of Foreigners, SCTAF) gebracht werden. Nach Stellen eines Asylantrags wird sie jedoch in ein Aufnahmezentrum der Flüchtlingsagentur SAR überstellt (UNHCR 17.12.2018).
Auch Personen, deren Verfahren wiedereröffnet wurde, werden in ein Aufnahmezentrum gebracht. UNHCR hat in letzter Zeit keine Fälle beobachtet, in denen einem Dublin-Rückkehrer, dessen Verfahren noch nicht abgeschlossen war, der Zugang zu Aufnahmezentren verweigert wurde. Dies kann jedoch grundsätzlich nicht ausgeschlossen werden, wenn diese ihre volle Kapazität erreichen (UNHCR 17.12.2018).
Personen, deren Asylantrag bereits inhaltlich geprüft und abgewiesen wurde, werden in einem geschlossenen Zentrum untergebracht. Während des anschließenden Zulässigkeitsverfahrens kommt es darauf an, ob der asylsuchenden Person die negative Erstentscheidung vor deren Ausreise aus Bulgarien zugestellt wurde oder nicht. Ist Letzteres der Fall, wird sie einem Aufnahmezentrum zugewiesen. Wurde die Entscheidung der asylsuchenden Person allerdings vor deren Ausreise aus Bulgarien bereits zugestellt und nicht innerhalb der Frist angefochten, wird sie inhaftiert und in ein geschlossenes Zentrum (SCTAF) gebracht. Die Haft kann während des Zulässigkeitsverfahrens andauern. Auch wenn dies nicht der Fall ist, werden sie jedoch keinem regulären Aufnahmezentrum zugewiesen und haben auch keinen Anspruch auf Verpflegung, Unterkunft oder Sozialhilfe (UNHCR 17.12.2018; vgl. AIDA 2.2020; BAMF-BMI 5.2019).
In der Praxis werden in Sofia ankommende Personen nach der Überstellung unterrichtet, dass sie verpflichtet sind, sich bei der staatlichen Asylbehörde vorzustellen, meist schon am folgenden Tag. Wenn sie dort vorstellig werden, erhalten sie die Entscheidung, dass das Verfahren wiedereröffnet wird zusammen mit der 'take-back' Entscheidung (UNHCR 26.3.2019).
Bezüglich der Anschlussversorgung depressiver Dublin-Rückkehrer teilt SAR mit, dass bei vulnerablen Personen mit spezifischen Bedürfnissen, einschließlich Personen mit psychischen und psychiatrischen Problemen, deren spezifischer Zustand berücksichtigt wird. Gegenwärtig entsprechen das nationale System für internationalen Schutz in Bulgarien und die nationale Gesetzgebung im Bereich des Asyls der Gesetzgebung der EU mit sämtlichen Mindeststandards, einschließlich für die Aufnahmebedingungen. Als EU-Mitglied hält sich Bulgarien an die EU-Asylpolitik und –Gesetzgebung. Im Falle eines depressiven Dublin-Rückkehrers wird das Verfahren wieder aufgenommen und die Person hat alle in der Gesetzgebung vorgesehenen Rechte eines Asylwerbers, einschließlich das Recht auf psychologische Hilfe. Bei der Aufnahme einer Person mit speziellen Bedürfnissen werden Experten mit der jeweiligen medizinischen Qualifikation zugezogen und die betroffene Person wird medizinisch, bzw. psychologisch betreut. Die Psychologen von SAR und die NGOs Zentrum 'Nadya' IOM und das Bulgarische Rote Kreuz leisten selbstmordgefährdeten Dublin-Rückkehrer in Bulgarien Hilfe. Folgende Dienstleistungen werden angeboten: psychologische Beratung, Psychotherapie, psychiatrische Beratung, individuelle Einschätzung des psychologischen Verhaltens, Erstellen von Zertifikaten für psychologische und psychisch-gesundheitliche Folgen eines Traumas (VB 20.6.2017).
Quellen:
- AIDA – Asylum Information Database (2.2020): Country Report: Bulgaria, https://www.asylumineurope.org/sites/default/files/report-download/aida_bg_2019update.pdf , Zugriff 20.7.2020
- BAMF-BMI – Bundesamt für Migration und Flüchtlinge / Bundesministerium des Innern (Deutschland) (5.2019): Aktuelle Entwicklungen zur Rechtslage und Situation von Asylwerbern und anerkannt Schutzberechtigten in Bulgarien, https://milo.bamf.de/milop/cs.exe/fetch/2000/702450/683266/684671/684878/684880/684924/20138868/21716440/Deutschland___Botschaft_%28Bulgarien%29%2C_Aktuelle_Entwicklungen_zur_Rechtslage_und_Situaton_von_Asylbewerbern_und_anerkannt_Schutzberechtigten_in_Bulgarien%2C_2019.pdf?nodeid=21726048&vernum=-2 , Zugriff 20.7.2020
- UNHCR Representation in Germany – Die Vertretung des Hohen Flüchtlingskommissars der Vereinten Nationen in Deutschland (26.3.2019): Auskunft des UNHCR, https://milo.bamf.de/milop/cs.exe/fetch/2000/702450/683266/687377/687464/687466/687288/20122890/United_Nations___High_Commissioner_for_Refugees___Amt_des_Vertreters_in_der_Bundesrepublik_Deutschland_%28Berlin%29%2C_26%2E03%2E2019%2C_ohne_Az.pdf?nodeid=20149532&vernum=-2 , Zugriff 20.7.2020
- UNHCR Representation in Germany – Die Vertretung des Hohen Flüchtlingskommissars der Vereinten Nationen in Deutschland (17.12.2018): Auskunft des UNHCR, https://milo.bamf.de/milop/livelink.exe/fetch/2000/702450/683266/687377/687464/687466/687288/19129797/United_Nations___High_Commissioner_for_Refugees___Amt_des_Vertreters_in_der_Bundesrepublik_Deutschland__Berlin_%2C_17%2E12%2E2018%2C_ohne_Az.pdf?nodeid=20024439&vernum=-2 , Zugriff 20.7.2020
- VB des BM.I Bulgarien (20.6.2017): Auskunft SAR, per E-Mail
Non-Refoulement
Letzte Änderung: 24.07.2020
Schutz vor Refoulement ist eine Erwägung in der Zulässigkeitsprüfung und unerlässlich für sichere Dritt- und Herkunftsstaaten (AIDA 2.2020). Menschenrechtsorganisationen zufolge wendet Bulgarien Gewalt und sogenannte 'Pushbacks' an, um Migranten von seinem Territorium fernzuhalten (AIDA 2.2020; vgl. BM 2.3.2020; USDOS 11.3.2020).
Quellen:
- AIDA – Asylum Information Database (2.2020): Country Report: Bulgaria, https://www.asylumineurope.org/sites/default/files/report-download/aida_bg_2019update.pdf , Zugriff 20.7.2020
- BM – Boardermonitoring Bulgaria (2.3.2020): Bulgaria ist not changing its push-back policy at its border to Turkey, https://bulgaria.bordermonitoring.eu/ , Zugriff 20.7.2020
- USDOS – US Department of State (13.3.2020): Country Report on Human Rights Practices 2019 – Bulgaria, https://www.ecoi.net/en/document/2027508.html , Zugriff 20.7.2020
Versorgung
Grundversorgung
Letzte Änderung: 24.07.2020
Asylwerber haben laut Gesetz das Recht auf materielle Versorgung während des Asylverfahrens. Wenn es für Neuankömmlinge nicht genug Unterbringungsplätze geben sollte, werden in der Praxis solche ohne eigene Mittel prioritär untergebracht. Spezifische Bedürfnisse und das Armutsrisiko (finanzielle Mittel, Arbeitsmöglichkeiten, Arbeitserlaubnis, Zahl der abhängigen Familienmitglieder, etc.) werden in jedem Fall bewertet. Mit Erhalt der Asylwerbekarte, welche die Verfahrensidentität bestätigt, ist das Recht sich in Bulgarien aufzuhalten, auf Unterbringung und Versorgung, sowie auf Sozialhilfe im selben Ausmaß wie bulgarische Staatsbürger und auf Krankenversicherung, medizinische Versorgung, psychologische Versorgung und Bildung gegeben. 2015 wurde die Auszahlung der Sozialhilfe für Asylwerber eingestellt. Dies wird von den Behörden damit begründet, dass sie in den Aufnahmezentren mit Lebensmitteln versorgt werden (AIDA 2.2020; vgl. UNHCR 17.12.2018). Spezielle Bedürfnisse können daher nicht mehr angemessen berücksichtigt werden, was besonders für Familien mit kleinen Kindern, chronisch kranke und ältere Menschen problematisch ist (UNHCR 17.12.2018). Um außerhalb des Aufnahmezentrums zu wohnen, müssen Asylwerber schriftlich erklären, dass sie über ausreichende Ressourcen verfügen, um für ihren Lebensunterhalt zu sorgen, was sie automatisch vom Recht auf die monatliche finanzielle Unterstützung ausschließt (AIDA 2.2020).
Folgeantragsteller erhalten keine Asylwerberkarte und haben auch kein Recht auf materielle Versorgung. Sie haben lediglich ein Recht auf Übersetzerleistungen während die Zulässigkeit ihres Folgeantrags im Eilverfahren geprüft wird. Wurde der Folgeantrag nur eingebracht, um die Außerlandesbringung zu verzögern, besteht auch kein Recht auf Verbleib im Land. Die Zulässigkeit muss binnen 14 Tagen geklärt werden (AIDA 2.2020).
Falls das Asylverfahren aus objektiven Umständen länger als drei Monate dauert, haben die Asylwerber noch während des Asylverfahrens Zugang zum Arbeitsmarkt. 2019 wurden 101 Arbeitserlaubnisse für Asylwerber im laufenden Verfahren erteilt; 72 Personen haben danach eine Beschäftigung angenommen. In der Praxis ist der Zugang zum Arbeitsmarkt aufgrund der Sprachbarriere, genereller Rezession und hoher Arbeitslosenzahlen jedoch schwierig (AIDA 2.2020).
Quellen:
- AIDA – Asylum Information Database (2.2020): Country Report: Bulgaria, https://www.asylumineurope.org/sites/default/files/report-download/aida_bg_2019update.pdf , Zugriff 20.7.2020
- UNHCR Representation in Germany – Die Vertretung des Hohen Flüchtlingskommissars der Vereinten Nationen in Deutschland (17.12.2018): Auskunft des UNHCR, https://milo.bamf.de/milop/livelink.exe/fetch/2000/702450/683266/687377/687464/687466/687288/19129797/United_Nations___High_Commissioner_for_Refugees___Amt_des_Vertreters_in_der_Bundesrepublik_Deutschland__Berlin_%2C_17%2E12%2E2018%2C_ohne_Az.pdf?nodeid=20024439&vernum=-2 , Zugriff 20.7.2020
Unterbringung
Letzte Änderung: 24.07.2020
Bulgarien verfügt über Unterbringungszentren in Sofia (Ovcha Kupel, Vrazhdebna und Voenna Rampa), Banya und Pastrogor sowie Harmanli, die von der Migrationsbehörde (SAR) verwaltet werden. Im Dezember 2018 wurde das Aufnahmezentrum Vrazhdebna in Sofia von der SAR geschlossen und im Mai 2019 wiedereröffnet. Vrazhdebna wurde mit EU-Mitteln vollständig renoviert (AIDA 2.2019). Die Kapazität der Unterbringungszentren betrug zwischen Ende Dezember 2019 5.330 Plätze (5.190 Plätze in Aufnahmezentren und 140 in Privatunterkünften) (AIDA 2.2020).
Die Aufnahme- und Unterbringungsbedingungen, einschließlich der Verpflegung für Migranten und Asylwerber sind nach wie vor inadäquat, obwohl die Zahl der nach Bulgarien einreisenden Personen deutlich zurückgegangen ist (AI 16.4.2020). Die Lebensbedingungen in den staatlichen Aufnahmezentren bis auf in Vrazhdebna und in der Sicherheitszone für unbegleitete Minderjährige in Voenna Rampa sind trotz der von der SAR regelmäßig durchgeführten Teilrenovierungen nach wie vor schlecht und liegen unter den Mindeststandards oder erfüllen diese knapp, vor allem in Bezug auf die sanitären Anlagen (AIDA 2.2019; vgl. UNHCR 9.2019). Darüber hinaus beklagten sich die Bewohner aller Aufnahmezentren außer in Vrazhdebna über die insgesamt schlechten hygienischen Umstände, insbesondere aber über Bettwanzen, die regelmäßig zu Gesundheitsproblemen führen. Wo immer möglich, erfolgt die Unterbringung von Familien ohne deren Trennung. Auf die Trennung der verschiedenen Nationalitäten wird geachtet. Asylwerber können mit Erlaubnis auf eigene Kosten auch außerhalb eines Zentrums leben, verlieren dann aber das Recht auf Unterbringung und soziale Unterstützung. Gegen Verweigerung der Unterbringung ist binnen sieben Tagen ein gerichtliches Rechtsmittel möglich (AIDA 2.2020).
Das Land verfügt über zwei Schubhaftzentren: Busmantsi (400 Plätze) und Lyubimets (300 Plätze). Der Betrieb des geschlossenen Verteilerzentrums Elhovo wurde im Februar 2017 eingestellt. Das Aufnahmezentrum Pastrogor kann gegebenenfalls auch als geschlossenes Zentrum verwendet werden. Die Haftbedingungen werden vor allem bezüglich Hygiene kritisiert. Medizinische Versorgung ist nicht in jedem Haftzentrum täglich verfügbar. Die Sprachbarriere und Mangel an Medikamenten stehen ebenfalls unter Kritik (AIDA 2.2020), ebenso wie unter anderem unzureichende Verpflegung, zu kurzer Aufenthalt im Freien, fehlende spezielle Voraussetzungen für Familien, fehlender Zugang zu Toiletten in der Nacht und der Mangel an qualifizierten Dolmetschern (FRA 5.2019; vgl. CoE-CPT 11.7.2019).
Derzeit sind in Bulgarien 798 Personen untergebracht (Stand 12.7.2020): 276 in geschlossenen Zentren (Auslastung von 39,4%), 375 in offenen Zentren (Auslastung von 7,5%), 147 privat untergebracht (auf eigene Kosten) (VB 15.7.2020).
Quellen:
- AIDA – Asylum Information Database (2.2020): Country Report: Bulgaria, https://www.asylumineurope.org/sites/default/files/report-download/aida_bg_2019update.pdf , Zugriff 20.7.2020
- AIDA – Asylum Information Database (2.2019): Country Report: Bulgaria, https://www.asylumineurope.org/sites/default/files/report-download/aida_bg_2018update.pdf , Zugriff 20.7.2020
- AI – Amnesty International (16.4.2020): Human Rights in Europe - Review of 2019 - Bulgiaria [EUR 01/2098/2020], https://www.ecoi.net/de/dokument/2028188.html , Zugriff 20.7.2020
- CoE-CPT – Council of Europe - European Committee for the Prevention of Torture and Inhuman or Degrading Treatment or Punishment (11.7.2019): Report to the Bulgarian Government on the visit to Bulgaria carried out by the European Committee for the Prevention of Torture and Inhuman or Degrading Treatment or Punishment (CPT) from 10 to 17 December 2018 [CPT/Inf (2019) 24],https://www.ecoi.net/en/file/local/2012591/2019-24-inf-eng.docx.pdf , Zugriff 20.7.2020
- FRA – European Agency for Fundamental Rights (5.2019): Migration: key fundamental rights concerns, https://fra.europa.eu/sites/default/files/fra_uploads/fra-2019-migration-bulletin-2_en.pdf , Zugriff 20.7.2020
- UNHCR – United Nations High Commissioner for Refugees (9.2019): Bulgaria Factsheet, https://reliefweb.int/sites/reliefweb.int/files/resources/73117_0.pdf , Zugriff 20.7.2020
- VB des BM.I Bulgarien (15.7.2020): Bericht des VB, per E-Mail
Medizinische Versorgung
Letzte Änderung: 24.07.2020
Asylwerber in Bulgarien haben nach wie vor Zugang zu medizinischer Versorgung im selben Ausmaß wie bulgarische Staatsbürger (AIDA 2.2020; vgl. UNHCR 17.12.2018), das umfasst auch den Zugang zu psychologischer/psychiatrischer Versorgung (UNHCR 17.12.2018). Asylwerber, die sich für eine Unterkunft außerhalb der Aufnahmezentren entscheiden oder denen keine Unterkunft gewährt wird, haben keinen Zugang zu psychologischer Unterstützung. Der Zugang zu medizinischer Grundversorgung ist ansonsten gewährleistet, unabhängig vom Wohnort der Asylwerber (AIDA 2.2020).
SAR ist verpflichtet Asylwerber krankenzuversichern. In der Praxis haben Asylwerber mit denselben Problemen zu kämpfen wie Bulgaren (AIDA 2.2020), da das nationale Gesundheitssystem große materielle und finanzielle Defizite aufweist (AIDA 2.2020; vgl. BTI 29.4.2020; OECD/EO 29.10.2019). In dieser Situation ist spezielle Betreuung für Folteropfer und Traumatisierte nicht verfügbar. Wenn das Recht auf Versorgung, aus welchen Gründen auch immer, entzogen wird, betrifft das auch das Recht auf medizinische Versorgung. Medizinische Grundversorgung ist in den Unterbringungszentren gegeben, und zwar entweder durch eigenes medizinisches Personal oder Nutzung der Notaufnahmen lokaler Hospitäler. Alle Zentren verfügen über medizinische Behandlungsräume (AIDA 2.2020).
Fehlende Dolmetscher und die mangelnde Bereitschaft einiger Ärzte, Asylsuchende als Patienten zu registrieren, stellen jedoch praktische Hindernisse beim Zugang zu medizinischer Versorgung dar. Zudem umfasst die Versicherung nicht alle medizinischen Behandlungen und Medikamente. Insbesondere bei schweren und chronischen Erkrankungen können einige Behandlungen nur teilweise erstattet werden. Ohne finanzielle Unterstützung stoßen Asylsuchende auf Schwierigkeiten, diese zusätzlichen Kosten zu decken. Das Bulgarische Rote Kreuz verfügt über einen kleinen Fonds, der hauptsächlich von UNHCR finanziert wird, um die Kosten für medizinische Versorgung und Medikamente für eine begrenzte Anzahl extrem vulnerabler Asylsuchender zu decken. In der Praxis wird psychologische Unterstützung in den Aufnahmezentren von NGOs geleistet, die auf Projektbasis finanziert wird, und nicht in allen Zentren auf dem gleichen Niveau und in gleicher Häufigkeit angeboten werden kann. Die Nachhaltigkeit dieser Dienstleistungen ist entsprechend nicht gewährleistet (UNHCR 17.12.2018).
MedCOI bearbeitet grundsätzlich keine medizinischen Anfragen zu EU-Mitgliedsstaaten, da die medizinischen Mitarbeiter von MedCOI (Ärzte) davon ausgehen, dass medizinische Behandlungsmöglichkeiten in der EU generell in ausreichendem Maße verfügbar sind. Ausnahmen von dieser Regel sind nur in sehr spezifischen Einzelfällen möglich (MedCOI 14.12.2016).
Quellen:
- AIDA – Asylum Information Database (2.2020): Country Report: Bulgaria, https://www.asylumineurope.org/sites/default/files/report-download/aida_bg_2019update.pdf , Zugriff 20.7.2020
- BTI – Bertelsmann Stiftung (29.4.2020): BTI 2020 Country Report Bulgaria,https://www.ecoi.net/en/file/local/2029432/country_report_2020_BGR.pdf , Zugriff 20.7.2020
- MedCOI – Medical Country of Origin Information (14.12.2016): Auskunft MedCOI, per E-Mail
- OECD/EO – Organisation for Economic Co-operation and Development/European Observatory on Health Systems and Policies (29.10.2019): Bulgaria: Country Health Profile 2019, State of Health in the EU, https://www.oecd-ilibrary.org/docserver/34781ac1-en.pdf?expires=1594814329&id=id&accname=guest&checksum=975003598D2DE0B62B342C613516F30C , Zugriff 20.7.2020
- UNHCR Representation in Germany – Die Vertretung des Hohen Flüchtlingskommissars der Vereinten Nationen in Deutschland (17.12.2018): Auskunft des UNHCR, https://milo.bamf.de/milop/livelink.exe/fetch/2000/702450/683266/687377/687464/687466/687288/19129797/United_Nations___High_Commissioner_for_Refugees___Amt_des_Vertreters_in_der_Bundesrepublik_Deutschland__Berlin_%2C_17%2E12%2E2018%2C_ohne_Az.pdf?nodeid=20024439&vernum=-2 , Zugriff 20.7.2020
- WHO – World Health Organisation (2018): Bulgaria – Health system review, http://www.euro.who.int/__data/assets/pdf_file/0005/383054/HiT-Bulgaria-2018-web.pdf?ua=1 , Zugriff 20.7.2020
Das Bundesamt für Fremdenwesen und Asyl führte rechtlich begründend zusammengefasst aus, dass sich aus dem Vorbringen des Beschwerdeführers und dem amtswegigen Ermittlungsverfahren ergebe, dass Artikel 18 (1) b Dublin III-VO formell erfüllt sei. Bei der Beziehung zu seiner Lebensgefährtin sei von keinem im Sinne des Art. 8 EMRK schützenswerten Familienleben auszugehen und daher stelle seine Außerlandesbringung aus Österreich nach Bulgarien keine Verletzung seines durch Art. 8 EMRK gewährleisteten Rechts auf Achtung des Familienlebens dar. Ein im besonderen Maße substantiiertes, glaubhaftes Vorbringen betreffend das Vorliegen besonderer, bescheinigter außergewöhnlicher Umstände, die die Gefahr einer hier relevanten Verletzung des Art. 4 Grundrechtecharta bzw. von Art. 3 EMRK im Falle einer Überstellung ernstlich möglich erscheinen ließen, sei im Verfahren nicht hervorgekommen. Es habe sich kein zwingender Anlass für die Ausübung des Selbsteintrittsrechts des Art. 17 Abs. 1 Dublin III-VO ergeben.
Gegen diesen Bescheid richtet sich die vorliegende Beschwerde, in welcher zunächst darauf hingewiesen wird, dass das Ehepaar bereits im Februar 2021 die Hochzeit geplant habe, aber aufgrund der Sicherheitslage in Afghanistan sich entschlossen habe, zu warten. Die Ehefrau des Beschwerdeführers habe versucht ein Visum für den Beschwerdeführer zu erlangen, jedoch sei keines ausgestellt worden. Eine Heirat in der Türkei habe an der fehlenden Aufenthaltsberechtigung des Beschwerdeführers gescheitert. Danach habe der Beschwerdeführer beschlossen, sich eigenständig auf den Weg zu machen. In Bulgarien sei er von den Sicherheitsorganen körperlich schwer misshandelt worden. Er sei geschlagen, verletzt und verspottet worden. Das Heim habe er nicht verlassen dürfen, es habe kaum Verpflegung gegeben, keine medizinische Versorgung und sehr schlechte hygienische Bedingungen. Aufgrund seiner posttraumatischen Belastungsstörung sei er besonders vulnerabel. Zur Beziehung des Ehepaares wurde ausgeführt, dass diese in gemeinsamen Haushalt leben, die Ehefrau den Beschwerdeführer auch finanziell versorge und sich um die Behandlung seiner psychischen Krankheit kümmere. Der Beschwerdeführer gebe seiner Frau emotionalen Halt, den sie aufgrund ihrer Tumordiagnose dringend benötige. Eine Abschiebung nach Bulgarien sei daher grundrechts- und EU-rechtswidrig und verpflichte Österreich von seinem Selbsteintrittsrecht Gebrauch zu machen. Beantragt wurde eine mündliche Verhandlung unter Namhaftmachung der Ehefrau des Beschwerdeführers als Zeugin. Beilgelegt wurden mehrere Dokumente, unter anderem ein Schreiben der Ehefrau des Beschwerdeführers und ein von ihm selbst verfasstes Schreiben sowie ein klinisch-psychologischer Befundbericht vom 16.02.2022.
II. Das Bundesverwaltungsgericht hat erwogen:
Der entscheidungsrelevante Sachverhalt steht fest. Auf Grundlage der Beschwerde gegen den angefochtenen Bescheid des Bundesamtes für Fremdenwesen und Asyl, der Einsichtnahme in die bezughabenden Verwaltungsakten sowie der Einsichtnahme in das Zentrale Melderegister und Strafregister werden folgende Feststellungen getroffen und der Entscheidung zugrunde gelegt:
1. Feststellungen:
Der Beschwerdeführer, ein syrischer Staatsangehöriger, suchte am 25.10.2021 in Bulgarien um Asyl an und reiste sodann nach circa drei Wochen weiter über Serbien und Ungarn unter Umgehung der Grenzkontrollen nach Österreich ein, wo er den gegenständlichen Antrag auf internationalen Schutz stellte.
Am 13.12.2021 verzichtete der Beschwerdeführer freiwillig aus Leistungen aus der Grundversorgung.
Das Bundesamt für Fremdenwesen und Asyl richtete am 20.12.2021 ein auf Art. 18 Abs. 1 lit. b der Dublin III-VO gestütztes Wiederaufnahmegesuch an Bulgarien. Mit Schreiben vom 04.01.2022 teilte das Bundesamt für Fremdenwesen und Asyl der bulgarischen Dublin-Behörde mit, dass eine Zustimmung gemäß Art. 25 Abs. 2 der Dublin III VO vorliege.
Das Bundesverwaltungsgericht schließt sich den oben wiedergegebenen Feststellungen des angefochtenen Bescheides zur Allgemeinsituation im Mitgliedstaat Bulgarien an.
Konkrete, in der Person der beschwerdeführenden Partei gelegene Gründe, welche für die reale Gefahr des fehlenden Schutzes vor Verfolgung im zuständigen Mitgliedstaat sprechen, liegen nicht vor.
Der Beschwerdeführer leidet an keinen schwerwiegenden oder gar lebensbedrohenden gesundheitlichen Beeinträchtigungen.
Der Beschwerdeführer heiratete eine österreichische Staatsbürgerin nach islamischen Ritus. Seit Kurzem lebt das Paar in einem gemeinsamen Haushalt. Weitere berücksichtigungswürdige familiäre, berufliche oder private Anknüpfungspunkte des Beschwerdeführers im Bundesgebiet bestehen nicht. Eine Anordnung zur Außerlandesbringung stellt keinen unzulässigen Eingriff in das Recht auf Familienleben dar.
2. Beweiswürdigung:
Die festgestellten Tatsachen hinsichtlich der illegalen Einreise sowie der Asylantragstellung in Bulgarien ergeben sich aus den Angaben des Beschwerdeführers im Rahmen seiner Einvernahme in Zusammenschau mit der vorliegenden EURODAC-Treffermeldung.
Die Feststellung bezüglich der Zustimmung zur Wiederaufnahme des Beschwerdeführers durch Verfristung des Wiederaufnahmegesuchs durch Bulgarien ergibt sich aus dem durchgeführten Konsultationsverfahren zwischen der österreichischen und der bulgarischen Dublin - Behörde.
Die Gesamtsituation des Asylwesens im zuständigen Mitgliedstaat resultiert aus den umfangreichen und aktuellen Länderfeststellungen des angefochtenen Bescheides, welche auf alle entscheidungsrelevanten Fragen eingehen. Das Bundesamt für Fremdenwesen und Asyl hat in seiner Entscheidung neben Ausführungen zur Versorgungslage von Asylwerbern in Bulgarien auch Feststellungen zur dortigen Rechtslage und Vollzugspraxis von asyl- und fremdenrechtlichen Bestimmungen (darunter konkret auch im Hinblick auf Rückkehrer nach der Dublin-VO) samt dem jeweiligen Rechtsschutz im Rechtsmittelweg getroffen.
Aus den im angefochtenen Bescheid dargestellten Länderinformationen ergeben sich keine ausreichend begründeten Hinweise darauf, dass das bulgarische Asylwesen grobe systemische Mängel aufweisen würde. Individuelle, unmittelbare und vor allem hinreichend konkrete Bedrohungen, welche den Länderberichten klar und substantiell widersprechen würden, hat der Beschwerdeführer nicht dargetan.
Die Feststellung zum Gesundheitszustand des Beschwerdeführers ergeben sich aus seinen eigenen Angaben. Diesbezüglich wurde kein Vorbringen erstattet, welches geeignet wäre, den Schutzbereich des Art. 3 EMRK zu tangieren.
Die Feststellungen zum Privat- und Familienleben des Beschwerdeführers ergeben sich aus den Angaben des Beschwerdeführers. Zur Feststellung, dass eine Anordnung zur Außerlandesbringung keinen unzulässigen Eingriff in das Recht auf Familienleben darstelle, wird auf die Ausführungen in der rechtlichen Beurteilung zu Art. 8 EMRK verwiesen.
3. Rechtliche Beurteilung:
Gemäß § 6 BVwGG entscheidet das Bundesverwaltungsgericht durch Einzelrichter, sofern nicht in Bundes- oder Landesgesetzen die Entscheidung durch Senate vorgesehen ist. Da weder im BFA-VG noch im AsylG 2005 eine Senatsentscheidung vorgesehen ist, liegt gegenständlich Einzelrichterzuständigkeit vor.
Nach § 17 VwGVG sind, soweit in diesem Bundesgesetz nicht anderes bestimmt ist, auf das Verfahren über Beschwerden gemäß Art. 130 Abs. 1 B-VG die Bestimmungen des AVG mit Ausnahme der §§ 1 bis 5 sowie des IV. Teiles, die Bestimmungen der Bundesabgabenordnung – BAO, BGBl. 194/1961, des Agrarverfahrensgesetzes – AgrVG, BGBl. 173/1950, und des Dienstrechtsverfahrensgesetzes 1984 – DVG, BGBl. 29/1984, und im Übrigen jene verfahrensrechtlichen Bestimmungen in Bundes- oder Landesgesetzen sinngemäß anzuwenden, die die Behörde in dem, dem Verfahren vor dem Verwaltungsgericht vorangegangenen Verfahren angewendet hat oder anzuwenden gehabt hätte.
Zu A)
Die maßgeblichen Bestimmungen des AsylG 2005 lauten:
„§ 5 (1) Ein nicht gemäß §§ 4 oder 4a erledigter Antrag auf internationalen Schutz ist als unzulässig zurückzuweisen, wenn ein anderer Staat vertraglich oder auf Grund der Dublin-Verordnung zur Prüfung des Asylantrages oder des Antrages auf internationalen Schutz zuständig ist. Mit der Zurückweisungsentscheidung ist auch festzustellen, welcher Staat zuständig ist. Eine Zurückweisung des Antrages hat zu unterbleiben, wenn im Rahmen einer Prüfung des § 9 Abs. 2 BFA-VG festgestellt wird, dass eine mit der Zurückweisung verbundene Anordnung zur Außerlandesbringung zu einer Verletzung von Art. 8 EMRK führen würde.
…
(3) Sofern nicht besondere Gründe, die in der Person des Asylwerbers gelegen sind, glaubhaft gemacht werden oder beim Bundesamt oder beim Bundesverwaltungsgericht offenkundig sind, die für die reale Gefahr des fehlenden Schutzes vor Verfolgung sprechen, ist davon auszugehen, dass der Asylwerber in einem Staat nach Abs. 1 Schutz vor Verfolgung findet.“
„§ 10 (1) Eine Entscheidung nach diesem Bundesgesetz ist mit einer Rückkehrentscheidung oder einer Anordnung zur Außerlandesbringung gemäß dem 8. Hauptstück des FPG zu verbinden, wenn
1. der Antrag auf internationalen Schutz gemäß §§ 4 oder 4a zurückgewiesen wird,
2. der Antrag auf internationalen Schutz gemäß § 5 zurückgewiesen wird,
…
und in den Fällen der Z 1 und 3 bis 5 von Amts wegen ein Aufenthaltstitel gemäß § 57 nicht erteilt wird.“
Der mit "Schutz des Privat- und Familienlebens" betitelte § 9 Abs. 1 und 2 BFA-VG lautet:
„(1) Wird durch eine Rückkehrentscheidung gemäß § 52 FPG, eine Anordnung zur Außerlandesbringung gemäß § 61 FPG, eine Ausweisung gemäß § 66 FPG oder ein Aufenthaltsverbot gemäß § 67 FPG in das Privat- oder Familienleben des Fremden eingegriffen, so ist die Erlassung der Entscheidung zulässig, wenn dies zur Erreichung der im Art. 8 Abs. 2 EMRK genannten Ziele dringend geboten ist.
(2) Bei der Beurteilung des Privat- und Familienlebens im Sinne des Art. 8 EMRK sind insbesondere zu berücksichtigen:
1. die Art und Dauer des bisherigen Aufenthaltes und die Frage, ob der bisherige Aufenthalt des Fremden rechtswidrig war,
2. das tatsächliche Bestehen eines Familienlebens,
3. die Schutzwürdigkeit des Privatlebens,
4. der Grad der Integration,
5. die Bindungen zum Heimatstaat des Fremden,
6. die strafgerichtliche Unbescholtenheit,
7. Verstöße gegen die öffentliche Ordnung, insbesondere im Bereich des Asyl-, Fremdenpolizei- und Einwanderungsrechts,
8. die Frage, ob das Privat- und Familienleben des Fremden in einem Zeitpunkt entstand, in dem sich die Beteiligten ihres unsicheren Aufenthaltsstatus bewusst waren,
9. die Frage, ob die Dauer des bisherigen Aufenthaltes des Fremden in den Behörden zurechenbaren überlangen Verzögerungen begründet ist."
§ 61 FPG 2005 lautet:
„§ 61 (1) Das Bundesamt hat gegen einen Drittstaatsangehörigen eine Außerlandesbringung anzuordnen, wenn
1. dessen Antrag auf internationalen Schutz gemäß §§ 4a oder 5 AsylG 2005 zurückgewiesen wird oder nach jeder weiteren, einer zurückweisenden Entscheidung gemäß §§ 4a oder 5 AsylG 2005 folgenden, zurückweisenden Entscheidung gemäß § 68 Abs. 1 AVG oder
2. …
(2) Eine Anordnung zur Außerlandesbringung hat zur Folge, dass eine Abschiebung des Drittstaatsangehörigen in den Zielstaat zulässig ist. Die Anordnung bleibt binnen 18 Monaten ab Ausreise des Drittstaatsangehörigen aufrecht.
(3) Wenn die Durchführung der Anordnung zur Außerlandesbringung aus Gründen, die in der Person des Drittstaatsangehörigen liegen, eine Verletzung von Art. 3 EMRK darstellen würde und diese nicht von Dauer sind, ist die Durchführung für die notwendige Zeit aufzuschieben.
(4) Die Anordnung zur Außerlandesbringung tritt außer Kraft, wenn das Asylverfahren gemäß § 28 AsylG 2005 zugelassen wird.“
Die maßgeblichen Bestimmungen der Dublin III-VO lauten:
Art. 3 Abs. 1:
„(1) Die Mitgliedstaaten prüfen jeden Antrag auf internationalen Schutz, den ein Drittstaatsangehöriger oder Staatenloser im Hoheitsgebiet eines Mitgliedstaats einschließlich an der Grenze oder in den Transitzonen stellt. Der Antrag wird von einem einzigen Mitgliedstaat geprüft, der nach den Kriterien des Kapitels III als zuständiger Staat bestimmt wird.“
Art. 7 Abs. 1 und 2:
„(1) Die Kriterien zur Bestimmung des zuständigen Mitgliedstaats finden in der in diesem Kapitel genannten Rangfolge Anwendung.
(2) Bei der Bestimmung des nach den Kriterien dieses Kapitels zuständigen Mitgliedstaats wird von der Situation ausgegangen, die zu dem Zeitpunkt gegeben ist, zu dem der Antragsteller seinen Antrag auf internationalen Schutz zum ersten Mal in einem Mitgliedstaat stellt.“
Art. 13:
„Einreise und/oder Aufenthalt
(1) Wird auf der Grundlage von Beweismitteln oder Indizien gemäß den beiden in Artikel 22 Absatz 3 dieser Verordnung genannten Verzeichnissen, einschließlich der Daten nach der Verordnung (EU) Nr. 603/2013 festgestellt, dass ein Antragsteller aus einem Drittstaat kommend die Land-, See- oder Luftgrenze eines Mitgliedstaats illegal überschritten hat, so ist dieser Mitgliedstaat für die Prüfung des Antrags auf internationalen Schutz zuständig. Die Zuständigkeit endet zwölf Monate nach dem Tag des illegalen Grenzübertritts.
(2) Ist ein Mitgliedstaat nicht oder gemäß Absatz 1 dieses Artikels nicht länger zuständig und wird auf der Grundlage von Beweismitteln oder Indizien gemäß den beiden in Artikel 22 Absatz 3 genannten Verzeichnissen festgestellt, dass der Antragsteller — der illegal in die Hoheitsgebiete der Mitgliedstaaten eingereist ist oder bei dem die Umstände der Einreise nicht festgestellt werden können — sich vor der Antragstellung während eines ununter-brochenen Zeitraums von mindestens fünf Monaten in einem Mitgliedstaat aufgehalten hat, so ist dieser Mitgliedstaat für die Prüfung des Antrags auf internationalen Schutz zuständig.
Hat sich der Antragsteller für Zeiträume von mindestens fünf Monaten in verschiedenen Mitgliedstaaten aufgehalten, so ist der Mitgliedstaat, wo er sich zuletzt aufgehalten hat, für die Prüfung des Antrags auf internationalen Schutz zuständig.“
Art. 16:
„(1) Ist ein Antragsteller wegen Schwangerschaft, eines neugeborenen Kindes, schwerer Krankheit, ernsthafter Behinderung oder hohen Alters auf die Unterstützung seines Kindes, eines seiner Geschwister oder eines Elternteils, das/der sich rechtmäßig in einem Mitgliedstaat aufhält, angewiesen oder ist sein Kind, eines seiner Geschwister oder ein Elternteil, das/der sich rechtmäßig in einem Mitgliedstaat aufhält, auf die Unterstützung des Antragstellers angewiesen, so entscheiden die Mitgliedstaaten in der Regel, den Antragsteller und dieses Kind, dieses seiner Geschwister oder Elternteil nicht zu trennen bzw. sie zusammenzuführen, sofern die familiäre Bindung bereits im Herkunftsland bestanden hat, das Kind, eines seiner Geschwister oder der Elternteil in der Lage ist, die abhängige Person zu unterstützen und die betroffenen Personen ihren Wunsch schriftlich kundgetan haben.
(2) Hält sich das Kind, eines seiner Geschwister oder ein Elternteil im Sinne des Absatzes 1 rechtmäßig in einem anderen Mitgliedstaat als der Antragsteller auf, so ist der Mitgliedstaat, in dem sich das Kind, eines seiner Geschwister oder ein Elternteil rechtmäßig aufhält, zuständiger Mitgliedstaat, sofern der Gesundheitszustand des Antragstellers diesen nicht längerfristig daran hindert, in diesen Mitgliedstaat zu reisen. In diesem Fall, ist der Mitgliedstaat, in dem sich der Antragsteller aufhält, zuständiger Mitgliedstaat. Dieser Mitgliedstaat kann nicht zum Gegenstand der Verpflichtung gemacht werden, das Kind, eines seiner Geschwister oder ein Elternteil in sein Hoheitsgebiet zu verbringen.
(3) Der Kommission wird die Befugnis übertragen gemäß Artikel 45 in Bezug auf die Elemente, die zur Beurteilung des Abhängigkeitsverhältnisses zu berücksichtigen sind, in Bezug auf die Kriterien zur Feststellung des Bestehens einer nachgewiesenen familiären Bindung, in Bezug auf die Kriterien zur Beurteilung der Fähigkeit der betreffenden Person zur Sorge für die abhängige Person und in Bezug auf die Elemente, die zur Beurteilung einer längerfristigen Reiseunfähigkeit zu berücksichtigen sind, delegierte Rechtsakte zu erlassen.
(4) Die Kommission legt im Wege von Durchführungsrechtsakten einheitliche Bedingungen für Konsultationen und den Informationsaustausch zwischen den Mitgliedstaaten fest. Diese Durchführungsrechtsakte werden nach dem in Artikel 44 Absatz 2 genannten Prüfverfahren erlassen.“
Art. 17:
„(1) Abweichend von Artikel 3 Absatz 1 kann jeder Mitgliedstaat beschließen, einen bei ihm von einem Drittstaatsangehörigen oder Staatenlosen gestellten Antrag auf internationalen Schutz zu prüfen, auch wenn er nach den in dieser Verordnung festgelegten Kriterien nicht für die Prüfung zuständig ist.
Der Mitgliedstaat, der gemäß diesem Absatz beschließt, einen Antrag auf internationalen Schutz zu prüfen, wird dadurch zum zuständigen Mitgliedstaat und übernimmt die mit dieser Zuständigkeit einhergehenden Verpflichtungen. Er unterrichtet gegebenenfalls über das elektronische Kommunikationsnetz DubliNet, das gemäß Artikel 18 der Verordnung (EG) Nr. 1560/2003 eingerichtet worden ist, den zuvor zuständigen Mitgliedstaat, den Mitgliedstaat, der ein Verfahren zur Bestimmung des zuständigen Mitgliedstaats durchführt, oder den Mitgliedstaat, an den ein Aufnahme- oder Wiederaufnahmegesuch gerichtet wurde.
Der Mitgliedstaat, der nach Maßgabe dieses Absatzes zuständig wird, teilt diese Tatsache unverzüglich über Eurodac nach Maßgabe der Verordnung (EU) Nr. 603/2013 mit, indem er den Zeitpunkt über die erfolgte Entscheidung zur Prüfung des Antrags anfügt.
(2) Der Mitgliedstaat, in dem ein Antrag auf internationalen Schutz gestellt worden ist und der das Verfahren zur Bestimmung des zuständigen Mitgliedstaats durchführt, oder der zuständige Mitgliedstaat kann, bevor eine Erstentscheidung in der Sache ergangen ist, jederzeit einen anderen Mitgliedstaat ersuchen, den Antragsteller aufzunehmen, aus humanitären Gründen, die sich insbesondere aus dem familiären oder kulturellen Kontext ergeben, um Personen jeder verwandtschaftlichen Beziehung zusammenzuführen, auch wenn der andere Mitgliedstaat nach den Kriterien in den Artikeln 8 bis 11 und 16 nicht zuständig ist. Die betroffenen Personen müssen dem schriftlich zustimmen.
Das Aufnahmegesuch umfasst alle Unterlagen, über die der ersuchende Mitgliedstaat verfügt, um dem ersuchten Mitgliedstaat die Beurteilung des Falles zu ermöglichen.
Der ersuchte Mitgliedstaat nimmt alle erforderlichen Überprüfungen vor, um zu prüfen, dass die angeführten humanitären Gründe vorliegen, und antwortet dem ersuchenden Mitgliedstaat über das elektronische Kommunikationsnetz DubliNet, das gemäß Artikel 18 der Verordnung (EG) Nr. 1560/2003 eingerichtet wurde, innerhalb von zwei Monaten nach Eingang des Gesuchs. Eine Ablehnung des Gesuchs ist zu begründen.
Gibt der ersuchte Mitgliedstaat dem Gesuch statt, so wird ihm die Zuständigkeit für die Antragsprüfung übertragen.“
Art. 18:
„(1) Der nach dieser Verordnung zuständige Mitgliedstaat ist verpflichtet:
a) einen Antragsteller, der in einem anderen Mitgliedstaat einen Antrag gestellt hat, nach Maßgabe der Artikel 21, 22 und 29 aufzunehmen;
b) einen Antragsteller, der während der Prüfung seines Antrags in einem anderen Mitgliedstaat einen Antrag gestellt hat oder der sich im Hoheitsgebiet eines anderen Mitgliedstaats ohne Aufenthaltstitel aufhält, nach Maßgabe der Artikel 23, 24, 25 und 29 wieder aufzunehmen;
c) einen Drittstaatsangehörigen oder einen Staatenlosen, der seinen Antrag während der Antragsprüfung zurückgezogen und in einem anderen Mitgliedstaat einen Antrag gestellt hat oder der sich ohne Aufenthaltstitel im Hoheitsgebiet eines anderen Mitgliedstaats aufhält, nach Maßgabe der Artikel 23, 24, 25 und 29 wieder aufzunehmen;
d) einen Drittstaatsangehörigen oder Staatenlosen, dessen Antrag abgelehnt wurde und der in einem anderen Mitgliedstaat einen Antrag gestellt hat oder der sich im Hoheitsgebiet eines anderen Mitgliedstaats ohne Aufenthaltstitel aufhält, nach Maßgabe der Artikel 23, 24, 25 und 29 wieder aufzunehmen.
(2) Der zuständige Mitgliedstaat prüft in allen dem Anwendungsbereich des Absatzes 1 Buchstaben a und b unterliegenden Fällen den gestellten Antrag auf internationalen Schutz oder schließt seine Prüfung ab.
Hat der zuständige Mitgliedstaat in den in den Anwendungsbereich von Absatz 1 Buchstabe c fallenden Fällen die Prüfung nicht fortgeführt, nachdem der Antragsteller den Antrag zurückgezogen hat, bevor eine Entscheidung in der Sache in erster Instanz ergangen ist, stellt dieser Mitgliedstaat sicher, dass der Antragsteller berechtigt ist, zu beantragen, dass die Prüfung seines Antrags abgeschlossen wird, oder einen neuen Antrag auf internationalen Schutz zu stellen, der nicht als Folgeantrag im Sinne der Richtlinie 2013/32/EU behandelt wird. In diesen Fällen gewährleisten die Mitgliedstaaten, dass die Prüfung des Antrags abgeschlossen wird.
In den in den Anwendungsbereich des Absatzes 1 Buchstabe d fallenden Fällen, in denen der Antrag nur in erster Instanz abgelehnt worden ist, stellt der zuständige Mitgliedstaat sicher, dass die betreffende Person die Möglichkeit hat oder hatte, einen wirksamen Rechtsbehelf gemäß Artikel 46 der Richtlinie 2013/32/EU einzulegen.“
Art. 25
„(1) Der ersuchte Mitgliedstaat nimmt die erforderlichen Überprüfungen vor und entscheidet über das Gesuch um Wiederaufnahme der betreffenden Person so rasch wie möglich, in jedem Fall aber nicht später als einen Monat, nachdem er mit dem Gesuch befasst wurde. Stützt sich der Antrag auf Angaben aus dem Eurodac-System, verkürzt sich diese Frist auf zwei Wochen.
(2) Wird innerhalb der Frist von einem Monat oder der Frist von zwei Wochen gemäß Absatz 1 keine Antwort erteilt, ist davon auszugehen dass dem Wiederaufnahmegesuch stattgegeben wird, was die Verpflichtung nach sich zieht, die betreffende Person wieder aufzunehmen und angemessene Vorkehrungen für die Ankunft zu treffen.“
Zur Frage der Unzuständigkeit Österreichs für die Durchführung der gegenständlichen Asylverfahren pflichtet das Bundesverwaltungsgericht dem Bundesamt für Fremdenwesen und Asyl bei, dass sich aus dem festgestellten Sachverhalt die Zuständigkeit von Bulgarien ergibt. Eine solche wurde auch in der Beschwerde nicht bestritten.
Es war hierbei zudem eine Auseinandersetzung mit der Frage erforderlich, auf welcher Bestimmung die Zuständigkeit des ersuchten Mitgliedstaates beruht (VfGH 27.6.2012, U 462/12); dies freilich, sofern maßgeblich, unter Berücksichtigung der Urteile des Gerichtshofes der Europäischen Union vom 10.12.2013 in der Rechtssache C-394/12; Shamso Abdullahi/Österreich und vom 07.06.2016 in der Rechtssache C-63/15; Mehrdad Ghezelbash/Niederlande.
Der EuGH sprach in seinem Urteil vom 10.12.2013, C-394/12, Shamso Abdullahi/Österreich Rz 60, aus, dass in einem Fall, in dem ein Mitgliedstaat der Aufnahme eines Asylbewerbers nach Maßgabe des in Art. 10 Abs. 1 Dublin II-VO festgelegten Kriteriums zugestimmt hat, der Asylbewerber der Heranziehung dieses Kriteriums nur damit entgegentreten kann, dass er systemische Mängel des Asylverfahrens und der Aufnahmebedingungen für Asylbewerber in diesem Mitgliedstaat geltend macht, die ernsthafte und durch Tatsachen bestätigte Gründe für die Annahme darstellen, dass er tatsächlich Gefahr läuft, einer unmenschlichen oder erniedrigenden Behandlung im Sinne von Art. 4 GRC ausgesetzt zu werden.
Zudem hat der EuGH in seinem Urteil vom 07.06.2016, C-63/15, Gezelbash (Große Kammer), festgestellt, dass Art. 27 Abs. 1 Dublin III-VO im Licht des 19. Erwägungsgrundes dieser Verordnung dahin auszulegen ist, dass [ … ] ein Asylbewerber im Rahmen eines Rechtsbehelfs gegen eine Entscheidung über seine Überstellung die fehlerhafte Anwendung eines in Kapitel III dieser Verordnung festgelegten Zuständigkeitskriteriums [ … ] geltend machen kann.
Damit im Einklang steht das Urteil des EuGH ebenfalls vom 07.06.2016, C-155/15, Karim (Große Kammer), wonach ein Asylbewerber im Rahmen eines Rechtsbehelfs gegen eine Entscheidung über seine Überstellung einen Verstoß gegen die Regelung des Art. 19 Abs. 2 Unterabs. 2 der Verordnung geltend machen kann.
Die Verpflichtung Bulgariens zur Wiederaufnahme des Beschwerdeführers basiert, nachdem dieser dort einen Antrag auf internationalen Schutz gestellt hat und er während der Prüfung seines Antrags in einem anderen Mitgliedstaat einen Antrag gestellt hat, auf Art. 18 Abs. 1 lit. b Dublin III-VO. Die bulgarischen Behörden stimmten der Wiederaufnahme des Beschwerdeführers durch Verfristung gemäß Art. 18 Abs. 1 lit. b iVm Art. 25 Abs. 2 Dublin III-VO zu. Mängel im Konsultationsverfahren sind im gegenständlichen Fall nicht hervorgekommen und wurden insbesondere alle von der Dublin III-VO normierten Fristen eingehalten.
Auch aus Art. 16 (abhängige Personen) und Art. 17 Abs. 2 Dublin III-VO (humanitäre Klausel) ergibt keine Zuständigkeit Österreichs zur Prüfung des Antrages des Beschwerdeführers.
Nach der Rechtsprechung des VfGH (zB 17.06.2005, B 336/05; 15.10.2004, G 237/03) und des VwGH (zB 23.01.2007, 2006/01/0949; 25.04.2006, 2006/19/0673) ist aus innerstaatlichen verfassungsrechtlichen Gründen das Selbsteintrittsrecht zwingend auszuüben, sofern die innerstaatliche Überprüfung der Auswirkungen einer Überstellung ergeben sollte, dass Grundrechte des betreffenden Asylwerbers bedroht wären.
Das Bundesamt für Fremdenwesen und Asyl hat von der Möglichkeit der Ausübung des Selbsteintrittsrechts nach Art. 17 Abs. 1 Dublin III-VO keinen Gebrauch gemacht. Es ist daher zu prüfen, ob von diesem in den gegenständlichen Verfahren ausnahmsweise zur Vermeidung einer Verletzung der EMRK oder der GRC zwingend Gebrauch zu machen wäre.
Gemäß Art. 4 GRC bzw. Art. 3 EMRK darf niemand Folter oder unmenschlicher oder erniedrigender Strafe oder Behandlung unterworfen werden.
Die bloße Möglichkeit einer Art. 3 EMRK widersprechenden Behandlung in jenem Staat, in den ein Fremder abgeschoben werden soll, genügt nicht, um seine Abschiebung in diesen Staat als unzulässig erscheinen zu lassen. Wenn keine Gruppenverfolgung oder sonstige amtswegig zu berücksichtigenden notorischen Umstände grober Menschenrechtsverletzungen in Mitgliedstaaten der EU in Bezug auf Art. 3 EMRK vorliegen (VwGH 27.09.2005, 2005/01/0313), bedarf es zur Glaubhaftmachung der genannten Bedrohung oder Gefährdung konkreter, auf den betreffenden Fremden bezogene Umstände, die gerade in seinem Fall eine solche Bedrohung oder Gefährdung im Fall seiner Abschiebung als wahrscheinlich erscheinen lassen (VwGH 09.05.2003, 98/18/0317; 26.11.1999, 96/21/0499; vgl. auch 16.07.2003, 2003/01/0059). „Davon abgesehen liegt es aber beim Asylwerber, besondere Gründe, die für die reale Gefahr eines fehlenden Verfolgungsschutzes im zuständigen Mitgliedstaat sprechen, vorzubringen und glaubhaft zu machen. Dazu wird es erforderlich sein, dass der Asylwerber ein ausreichend konkretes Vorbringen erstattet, warum die Verbringung in den zuständigen Mitgliedstaat gerade für ihn die reale Gefahr eines fehlenden Verfolgungsschutzes, insbesondere einer Verletzung von Art. 3 EMRK, nach sich ziehen könnte, und er die Asylbehörden davon überzeugt, dass der behauptete Sachverhalt (zumindest) wahrscheinlich ist.“ (VwGH 23.01.2007, 2006/01/0949).
Die Vorlage allgemeiner Berichte ersetzt dieses Erfordernis in der Regel nicht (vgl. VwGH 17.02.1998, 96/18/0379; EGMR 04.02.2005, 46827/99 und 46951/99, Mamatkulov und Askarov/Türkei Rz 71-77), eine geringe Anerkennungsquote, eine mögliche Festnahme im Falle einer Überstellung, ebenso eine allfällige Unterschreitung des verfahrensrechtlichen Standards des Art. 13 EMRK, sind für sich genommen nicht ausreichend, die Wahrscheinlichkeit einer hier relevanten Menschenrechtsverletzung darzutun. Relevant wäre dagegen etwa das Vertreten von mit der GFK unvertretbaren rechtlichen Sonderpositionen in einem Mitgliedstaat oder das Vorliegen einer massiv rechtswidrigen Verfahrensgestaltung im individuellen Fall, wenn der Asylantrag im zuständigen Mitgliedstaat bereits abgewiesen wurde. Eine ausdrückliche Übernahmeerklärung des anderen Mitgliedstaates hat in die Abwägung einzufließen (VwGH 25.04.2006, 2006/19/0673; 31.05.2005, 2005/20/0025; 31.03.2005, 2002/20/0582), ebenso weitere Zusicherungen der europäischen Partnerstaaten Österreichs (zur Bedeutung solcher Sachverhalte Filzwieser/Sprung, Dublin II-Verordnung³, K13 zu Art. 19).
Der EuGH sprach, wie bereits ausgeführt, in seinem Urteil vom 10.12.2013, C-394/12, Shamso Abdullahi/Österreich Rz 60, aus, dass in einem Fall, in dem ein Mitgliedstaat der Aufnahme eines Asylbewerbers nach Maßgabe des in Art. 10 Abs. 1 Dublin II-VO festgelegten Kriteriums zugestimmt hat, der Asylbewerber der Heranziehung dieses Kriteriums nur damit entgegentreten kann, dass er systemische Mängel des Asylverfahrens und der Aufnahmebedingungen für Asylbewerber in diesem Mitgliedstaat geltend macht, welche ernsthafte und durch Tatsachen bestätigte Gründe für die Annahme darstellen, dass er tatsächlich Gefahr läuft, einer unmenschlichen oder erniedrigenden Behandlung im Sinne von Art. 4 GRC ausgesetzt zu werden.
Zudem hat der EuGH in seinem Urteil vom 07.06.2016, C-63/15, Gezelbash (Große Kammer), festgestellt, dass Art. 27 Abs. 1 Dublin-III-VO im Licht des 19. Erwägungsgrundes dieser Verordnung dahin auszulegen ist, dass […] ein Asylbewerber im Rahmen eines Rechtsbehelfs gegen eine Entscheidung über seine Überstellung die fehlerhafte Anwendung eines in Kapitel III dieser Verordnung festgelegten Zuständigkeitskriteriums […] geltend machen kann.
Mit der Frage, ab welchem Ausmaß von festgestellten Mängeln im Asylsystem des zuständigen Mitgliedstaates der Union ein Asylwerber von einem anderen Aufenthaltsstaat nicht mehr auf die Inanspruchnahme des Rechtsschutzes durch die innerstaatlichen Gerichte im zuständigen Mitgliedstaat und letztlich den EGMR zur Wahrnehmung seiner Rechte verwiesen werden darf, sondern vielmehr vom Aufenthaltsstaat zwingend das Selbsteintrittsrecht nach Art. 3 Abs. 2 Dublin II-VO auszuüben ist, hat sich der EuGH in seinem Urteil vom 21.12.2011, C-411/10 und C-493/10, N.S. ua./Vereinigtes Königreich, befasst und – ausgehend von der Rechtsprechung des EGMR in der Entscheidung vom 02.12.2008, 32733/08, K.R.S./Vereinigtes Königreich, sowie deren Präzisierung mit der Entscheidung vom 21.01.2011 (GK), 30696/09, M.S.S./Belgien und Griechenland – ausdrücklich ausgesprochen, dass nicht jede Verletzung eines Grundrechtes durch den zuständigen Mitgliedstaat, sondern erst systemische Mängel im Asylverfahren und den Aufnahmebedingungen für Asylbewerber im zuständigen Mitgliedstaat die Ausübung des Selbsteintrittsrechtes durch den Aufenthaltsstaat gebieten.
Somit ist zum einen unionsrechtlich zu prüfen, ob im zuständigen Mitgliedstaat systemische Mängel im Asylverfahren und den Aufnahmebedingungen für Asylwerber vorherrschen, und zum anderen aus verfassungsrechtlichen Erwägungen, ob der beschwerdeführenden Partei im Falle der Zurückweisung seines Antrages auf internationalen Schutz und seiner Außerlandesbringung gemäß §§ 5 AsylG 2005 und 61 FPG 2005 – unter Bezugnahme auf seine persönliche Situation – in seinen Rechten gemäß Art. 3 und/oder Art. 8 EMRK verletzt werden würde, wobei der Maßstab des "real risk" anzulegen ist.
In diesem Zusammenhang führte der Verwaltungsgerichtshof aus, dass „mit § 5 Abs. 3 AsylG 2005 eine gesetzliche „Beweisregel“ geschaffen wurde, die es – im Hinblick auf die vom Rat der Europäischen Union vorgenommene normative Vergewisserung – grundsätzlich nicht notwendig macht, die Sicherheit des Asylwerbers vor „Verfolgung“ im nach dem Dublin-System zuständigen Mitgliedstaat von Amts wegen in Zweifel zu ziehen. Die damit aufgestellte Sicherheitsvermutung ist jedoch unter näher bezeichneten Voraussetzungen widerlegbar (vgl. das hg. Erkenntnis vom 8. September 2015, Ra 2015/18/0113 bis 0120, mwN auf die bisherige hg. Rechtsprechung). Dieser Rechtsprechung ist zu entnehmen, dass die Sicherheitsvermutung des § 5 Abs. 3 AsylG 2005 nur durch eine schwerwiegende, die hohe Schwelle des Art. 3 EMRK bzw. Art. 4 GRC übersteigende allgemeine Änderung der Rechts- und Sachlage im zuständigen Mitgliedstaat widerlegt werden kann“ (vgl. VwGH vom 20. Juni 2017, Ra 2016/01/0153-16, RZ 33, 35).
Mit dem oben angeführten Erkenntnis hat der VwGH auch ausgeführt, „dass die Sicherheitsvermutung des § 5 Abs. 3 AsylG 2005 dann als erschüttert erachtet wird, wenn sich die Lage im anderen Mitgliedstaat durch den in jüngster Zeit stattgefundenen massiven Zustrom von Asylwerbern geändert habe und infolgedessen für den betroffenen Fremden ein „real risk“ einer dem Art. 3 EMRK bzw. Art. 4 GRC widersprechenden Behandlung in diesem Mitgliedstaat besteht, wofür es aber über den – als notorisch anzusehenden – erhöhten Zustrom von Asylwerbern hinaus konkreter Hinweise bedarf.“
Schon vor dem Hintergrund der zitierten erstinstanzlichen Erwägungen kann nicht erkannt werden, dass im Hinblick auf Asylwerber, die von Österreich im Rahmen der Dublin III-VO nach Bulgarien rücküberstellt werden, aufgrund der bulgarischen Rechtslage und/oder Vollzugspraxis systematische Verletzungen von Rechten gemäß der EMRK erfolgen würden, oder dass diesbezüglich eine maßgebliche Wahrscheinlichkeit im Sinne eines „real risk“ für den Einzelnen bestehen würde. Es ist kein konkretes Vorbringen erstattet worden, das geeignet wäre, anzunehmen, dass der rechtliche und faktische Standard der bulgarischen Asylverfahren eine Verletzung fundamentaler Menschenrechte erkennen ließe.
Relevant wären im vorliegenden Fall bei einer Grobprüfung erkennbare grundsätzliche schwerwiegende Defizite im Asylverfahren des zuständigen Mitgliedstaates (also etwa: grundsätzliche Ablehnung aller Asylanträge oder solcher bestimmter Staatsangehöriger oder Angehöriger bestimmter Ethnien; kein Schutz vor Verfolgung "Dritter", kein Rechtsmittelverfahren). Solche Mängel (die bei einem Mitgliedstaat der Europäischen Union nicht vorausgesetzt werden können, sondern zunächst einmal mit einer aktuellen individualisierten Darlegung des Antragstellers plausibel zu machen sind, dies im Sinne der Regelung des § 5 Abs. 3 AsylG 2005) sind schon auf Basis der Feststellungen des Bundesamtes für Fremdenwesen und Asyl nicht erkennbar.
Konkretes detailliertes Vorbringen, das geeignet wäre, anzunehmen, dass Bulgarien in Hinblick auf Asylwerber aus Afghanistan unzumutbare rechtliche Sonderpositionen vertreten würde, ist nicht erstattet worden.
Der Beschwerdeführer hat kein substantiiertes Vorbringen zu allfälligen gravierenden Versorgungs- und Unterbringungsmängeln in Bulgarien erstattet. Zur Unterbringung und Versorgung von Asylwerbern generell und auch konkret zu Dublin-Rückkehrern wurde im angefochtenen Bescheid auch die kritische Berichtslage (konkret etwa AI, UNHCR, etc.) berücksichtigt. Es wird nicht verkannt, dass die Situation für Asylsuchende in Österreich vergleichsweise besser ist, doch liegen angesichts der Umstände keine Hinweise dafür vor, dass der Beschwerdeführer im Falle seiner Rückverbringung nach Bulgarien im Hinblick auf ihre Unterbringung und Existenzsicherung in eine ausweglose Lage im Sinne des Art. 3 EMRK kommen würden.
Der Beschwerdeführer hat weder in seiner Erstbefragung noch in seiner Einvernhame vor dem Bundesamt für Fremdenwesen und Asyl Umstände dargelegt, wonach er persönlich von Mängeln im bulgarischen Asylsystem betroffen gewesen sei. Die erstmals getätigten Angaben in der Beschwerde, der Beschwerdeführer sei in Bulgarien von Sicherheitsorgangen schwer misshandelt, verletzt und verspottet worden, sind daher nicht glaubhaft. Hierzu ist insbesondere darauf zu verweisen, dass der Beschwereführer sowohl in der Erstbefragung als auch in seiner Einvernahme vor dem Bundesamt für Fremdenwesen und Asyl zu Bulgarien befragt worden ist. Selbst bei Wahrunterstellung ist zu den vorgebrachten erlittenen Misshandlungen auszuführen, dass pro futuro im Rahmen einer Prognose im Falle seiner geordneten Rücküberstellung nicht davon ausgegangen werden kann, dass dem Beschwerdeführer Derartiges erneut mit maßgeblicher Wahrscheinlichkeit drohen könnte. Zudem ist darauf zu verweisen, dass im Falle eines Übergriffs der Rechtsweg in Bulgarien zu beschreiten wäre. Einzelne beanstandete Grundrechtsverletzungen oder Verstöße gegen Asylrichtlinien in einem Mitgliedstaat stellen jedenfalls noch keine Grundlage dafür dar, die auf unionsrechtlicher Stufe stehenden Dublin-Verordnung auf diesen Mitgliedstaat nicht mehr anzuwenden, etwa durch regelmäßige Ausübung des Selbsteintrittsrechtes (vgl. EGMR 06.06.2013, 2293/12, Mohammed).
Der Beschwerdeführer hat zudem nur eine kurze Zeit in Bulgarien verbracht, weshalb davon auszugehen ist, dass er überhaupt kein Interesse daran gehabt hat, sein dortiges Asylverfahren abzuwarten oder jene Unterstützungsleistungen, die Asylwerbern in Bulgarien zustehen, in Anspruch zu nehmen.
Insgesamt ergibt sich aus dem Parteivorbringen weder eine dem Beschwerdeführer in Bulgarien drohende systemische noch eine individuelle Gefahr, welche für die reale Gefahr einer Verletzung des Art. 3 EMRK sprechen würde, weshalb die Regelvermutung des § 5 Abs. 3 AsylG 2005 zur Anwendung kommt, wonach ein Asylwerber im zuständigen Mitgliedstaat Schutz vor Verfolgung findet.
Bezüglich des Gesundheitszustandes des Beschwerdeführers ist unbestritten, dass nach der allgemeinen Rechtsprechung des EGMR zu Art. 3 EMRK und Krankheiten, die auch im vorliegenden Fall maßgeblich ist, eine Überstellung nach Bulgarien nicht zulässig wäre, wenn durch die Überstellung eine existenzbedrohende Situation drohen würde. In einem solchen Fall wäre das Selbsteintrittsrecht gemäß Dublin III-VO zwingend auszuüben.
Nach der Rechtsprechung des EGMR, des VfGH sowie des VwGH zu Art. 3 EMRK im Zusammenhang mit der Abschiebung von Kranken hat im Allgemeinen kein Fremder das Recht, in einem fremden Aufenthaltsstaat zu verbleiben, bloß um dort medizinisch behandelt zu werden, und zwar selbst dann nicht, wenn er an einer schweren Krankheit leidet oder selbstmordgefährdet ist. Dass die Behandlung im Zielland nicht gleichwertig, schwerer zugänglich oder kostenintensiver ist, ist unerheblich, solange es grundsätzlich Behandlungsmöglichkeiten im Zielstaat bzw. in einem bestimmten Teil desselben gibt. Nur bei Vorliegen außergewöhnlicher Umstände führt die Abschiebung zu einer Verletzung von Art. 3 EMRK. Solche würden etwa vorliegen, wenn ein lebensbedrohlich Erkrankter durch die Abschiebung einem realen Risiko ausgesetzt werden würde, unter qualvollen Umständen zu sterben. Bei der Ausweisung und Abschiebung Fremder in einen Mitgliedstaat der Europäischen Union ist auch zu berücksichtigen, dass dieser Mitgliedstaat zur Umsetzung der Aufnahmerichtlinie verpflichtet ist. Nach Art. 15 dieser Richtlinie haben die Mitgliedstaaten dafür zu sorgen, dass Asylwerber die erforderliche medizinische Versorgung, welche zumindest die Notversorgung und die unbedingt erforderliche Behandlung von Krankheiten umfasst, erhalten bzw. dass Asylsuchende mit besonderen Bedürfnissen die erforderliche medizinische oder sonstige Hilfe erlangen. Dennoch könnte der Transport vorübergehend oder dauerhaft eine Verletzung des Art. 3 EMRK darstellen, etwa bei fortgeschrittener Schwangerschaft oder der Erforderlichkeit eines ununterbrochenen stationären Aufenthalts (EGMR 22.06.2010, 50068/08, Al-Zawatia/Schweden; 27.05.2008 (GK), 26565/05, N./Vereinigtes Königreich; 03.05.2007, 31246/06, Goncharova und Alekseytsev/Schweden; 07.11.2006, 4701/05, Ayegh/Schweden; 04.07.2006, 24171/05, Karim/Schweden; 10.11.2005, 14492/03, Paramsothy/Niederlande; VfGH 21.09.2009, U 591/09; 06.03.2008, B 2400/07; VwGH 31.03.2010, 2008/01/0312; 23.09.2009, 2007/01/0515).
In seiner Entscheidung im Fall „Paposhvili vs. Belgium“ hat der EGMR am 13.12.2016 seine Rechtsprechung dahingehend präzisiert, dass ein Betroffener auch tatsächlich Zugang zur notwendigen Behandlung haben muss und auch die Kosten der Behandlung und Medikamente, das Bestehen eines sozialen und familiären Netzwerks zu berücksichtigen sind. „Außergewöhnliche Umstände“ würden bereits auch dann vorliegen, wenn stichhaltige Gründe dargelegt würden, dass eine schwer kranke Person mit einem realen Risiko konfrontiert würde, wegen des Fehlens angemessener Behandlung im Zielstaat oder des fehlenden Zugangs zu einer solchen Behandlung, einer ernsten, raschen und unwiederbringlichen Verschlechterung ihres Gesundheitszustandes ausgesetzt zu sein, die zu intensivem Leiden oder einer erheblichen Verkürzung der Lebenserwartung führen würde.
Der Beschwerdeführer hat weder im Zuge der Erstbefragung noch in seiner Einvernahme vor dem Bundesamt für Fremdenwesen und Asyl gesundheitliche Probleme vorgebracht. Zu der in der Beschwerde erstmalig vorgebrachten posttraumatischen Belastungsstörung und rezidivierenden depressiven Störung ist auszuführen, dass diese keine schwerwiegende oder gar lebensbedrohende gesundheitliche Beeinträchtigung bildet. Aus den vorgelegten Dokumenten geht nicht hervor, dass der Beschwerdeführer Medikamente nehmen muss, er musste auch keine stationäre Behandlung in Anspruch nehmen. Es ist auch nicht hervorgekommen, dass der Beschwerdeführer auf Dauer nicht reisefähig wäre.
Im Hinblick auf die Covid-19-Pandemie ist auszuführen, dass diesbezüglich in Bulgarien kein relevanter Unterschied zur Situation in Österreich erkannt werden kann, der Beschwerdeführer ist der jüngeren Bevölkerungsgruppe zugehörig, sodass eine maßgebliche Wahrscheinlichkeit pandemiebedingt in Bulgarien in seinen Rechten gemäß Art. 3 EMRK verletzt zu werden, nicht erkannt werden kann.
Schließlich ist noch darauf hinzuweisen, dass die Fremdenpolizeibehörde bei der Durchführung einer Abschiebung im Fall von bekannten Erkrankungen des Fremden durch geeignete Maßnahmen dem jeweiligen Gesundheitszustand Rechnung zu tragen hat. Insbesondere erhalten kranke Personen eine entsprechende Menge der verordneten Medikamente. Anlässlich einer Abschiebung werden von der Fremdenpolizeibehörde auch der aktuelle Gesundheitszustand und insbesondere die Transportfähigkeit beurteilt sowie gegebenenfalls bei gesundheitlichen Problemen entsprechende Maßnahmen gesetzt.
Somit hat der Beschwerdeführer keine auf sich selbst bezogenen besonderen Gründe, welche für eine reale Gefahr einer Verletzung des Art. 3 EMRK sprechen würden, dargetan, weshalb die Rechtsvermutung des § 5 Abs. 3 AsylG 2005 zur Anwendung kommt, wonach ein Asylwerber im zuständigen Mitgliedstaat Schutz vor Verfolgung findet.
Jedenfalls hat der Beschwerdeführer die Möglichkeit, etwaige konkret drohende oder eingetretene Verletzungen in seinen Rechten, etwa durch eine unmenschliche Behandlung im Sinn des Art. 3 EMRK, bei den zuständigen Behörden in Bulgarien und letztlich beim Europäischen Gerichtshof für Menschenrechte, insbesondere auch durch Beantragung einer vorläufigen Maßnahme gemäß Art. 39 EGMR-VerfO, geltend zu machen.
Mögliche Verletzung von Art. 7 GRC bzw. Art. 8 EMRK:
Nach Art. 8 Abs. 1 EMRK hat jedermann Anspruch auf Achtung seines Privat- und Familienlebens, seiner Wohnung und seines Briefverkehrs. Der Eingriff einer öffentlichen Behörde in die Ausübung dieses Rechts ist gemäß Art. 8 Abs. 2 EMRK nur statthaft, insoweit dieser Eingriff gesetzlich vorgesehen ist und eine Maßnahme darstellt, die in einer demokratischen Gesellschaft für die nationale Sicherheit, die öffentliche Ruhe und Ordnung, das wirtschaftliche Wohl des Landes, die Verteidigung der Ordnung und zur Verhinderung von strafbaren Handlungen, zum Schutz der Gesundheit und der Moral oder zum Schutz der Rechte und Freiheiten anderer notwendig ist.
Eine familiäre Beziehung unter Erwachsenen fällt nach der ständigen Rechtsprechung des EGMR nur dann unter den Schutz des Familienlebens des Art 8 EMRK, wenn zusätzliche Merkmale der Abhängigkeit hinzutreten, die über die üblichen Bindungen hinausgehen (EGMR 20.12.2011, 6222/10, A.H. Khan, Rn 32; 12.1.2010, 47486/06, A.W. Khan; 10.7.2003, 53441/99, Benhebba Rn 36). Auch auf die Beziehung zwischen Eltern und ihren erwachsenen Kindern wendet die Rechtsprechung des EGMR regelmäßig dieses Kriterium der zusätzlichen, über die üblichen Bindungen hinausgehenden Merkmale der Abhängigkeit, an.
In Österreich heiratete der Beschwerdeführer eine österreichische Staatsbürgerin nach islamischen Ritus. Das Paar lernte sich dem Vorbringen nach 2016 über soziale Medien kennen, wobei es 2018 zu einem persönlichen Treffen in Afghanistan gekommen sei. Bis zur Einreise des Beschwerdeführers nach Österreich führte das Paar eine Fernbeziehung. Das Paar lebt seit Kurzem in einem gemeinsamen Haushalt. Zum bestehenden Familienleben ist jedoch darauf zu verweisen, dass dieses im Bewusstsein des unsicheren Aufenhaltes des Beschwerdeführers gegründet wurde. Das Paar konnte zu keinem Zeitpunkt davon ausgehen, dass der Aufenthalt des Beschwerdeführers in Österreich dauerhaft wäre, zumal dem Beschwerdeführer die Konsultationen mit Bulgarien nachweislich zur Kenntnis gebracht worden sind. Für die Eheleute war es somit – im Gegensatz zum Beschwerdevorbringen – vorhersehbar, dass es im Falle einer negativen Entscheidung zu einer Aufenthaltsbeendigung kommt.
Der Beschwerdeführer ist von seiner Lebensgefährtin nicht in besonderer Weise abhängig, zumal seine Grundbedürfnisse auch durch die staatliche Grundversorgung gedeckt werden können. Eine Pflegebedürftigkeit oder eine besonders berücksichtigungswürdige Abhängigkeit zwischen den Lebensgefährten wurde nicht vorgebracht. Zu der in der Beschwerde vorgebrachten Tumordiagnose der Lebensgefährtin des Beschwerdeführers wurde nicht dargelegt, inwiefern nunmehr eine Abhängigkeit zwischen ihnen bestehen würde, wobei hier auch darauf verwiesen wird, dass dem Beschwerdevorbringen nach der Gehirntumor bereits vor einingen Jahren diagnostiziert worden sei und der Beschwerdeführer sich erst seit Kurzem in Österreich aufhält. Das Paar hat die Jahre zuvor eine Fernbeziehung geführt.
Finanzielle Unterstützungsleistungen kann die Lebensgefährtin des Beschwerdeführers ihm gegebenenfalls auch von Österreich aus nach Bulgarien zukommen lassen kann; dasselbe gilt für gelegentliche Besuche, zumal die Lebensgefährtin als österreichische Staatsbürgerin nach Bulgarien reisen kann. Des Weiteren kann der Kontakt jedenfalls (wie bisher) über Telefon bzw. soziale Medien aufrechterhalten werden.
Ebenso wenig sind - schon aufgrund der relativ kurzen Aufenthaltsdauer - weitere schützenswerte Aspekte des Privatlebens hervorgekommen, wie beispielsweise eine bereits erfolgte außergewöhnliche Integration in Österreich etwa aufgrund sehr langer Verfahrensdauer (vgl. VfGH vom 26.02.2007, B1802/06 u.a.).
Während seines Aufenthaltes im Bundesgebiet in der Dauer von nur wenigen Monaten kam dem Beschwerdeführer nicht einmal eine vorläufige Aufenthaltsberechtigung zu, es bestand - da das Verfahren nicht zugelassen war - lediglich faktischer Abschiebeschutz. Zudem war der kurze Zeitraum gemessen an der Judikatur des EGMR und der Gerichtshöfe des öffentlichen Rechtes als kein ausreichend langer zu qualifizieren. Aus der Rechtsprechung des VwGH ergibt sich, dass etwa ab einem zehnjährigen (dort: vorläufig berechtigten) Aufenthalt im Regelfall die privaten Interessen am Verbleib im Bundesgebiet die öffentlichen Interessen überwiegen können (09.05.2003, 2002/18/0293). Gleiches gilt für einen siebenjährigen Aufenthalt, wenn eine berufliche und soziale Verfestigung vorliegt (05.07.2005, 2004/21/0124).
Die privaten und familiären Interessen des Beschwerdeführers an einem Verbleib im Bundesgebiet haben nur sehr geringes Gewicht und treten fallbezogen gegenüber dem öffentlichen Interesse an der Einhaltung der die Einreise und den Aufenthalt von Fremden regelnden Bestimmungen aus Sicht des Schutzes der öffentlichen Ordnung, dem nach der Rechtsprechung des VwGH ein hoher Stellenwert zukommt, in den Hintergrund.
Gemäß § 10 Abs. 1 Z 2 AsylG 2005 iVm § 61 Abs. 1 FPG 2005 ist eine Entscheidung nach diesem Bundesgesetz mit einer Anordnung zur Außerlandesbringung gemäß dem 8. Hauptstück des FPG zu verbinden, wenn der Antrag auf internationalen Schutz gemäß § 5 zurückgewiesen wird und kein Fall der §§ 8 Abs. 3a oder 9 Abs. 2 vorliegt. Wie bereits ausgeführt, stellt die Anordnung zu ihrer Außerlandesbringung keinen unzulässigen Eingriff in das Recht des Beschwerdeführers auf Achtung seines Privat- und Familienlebens dar, sodass die Anordnung gemäß § 9 BFA-VG zulässig ist. Die Zulässigkeit der Abschiebung gemäß § 61 Abs. 2 FPG 2005 ist gegeben, da oben festgestellt wurde, dass dadurch keine Verletzung von Art. 3 EMRK bewirkt wird, und auch sonst keinerlei Hinweise auf eine Bedrohungssituation im Sinne des § 50 FPG 2005 vorliegen.
Das Bundesverwaltungsgericht gelangt daher insgesamt zum Ergebnis, dass im vorliegenden Fall keine Verletzung von Bestimmungen der GRC oder der EMRK zu befürchten ist. Daher bestand auch keine Veranlassung, von dem in Art. 17 Abs. 1 Dublin III-VO vorgesehenen Selbsteintrittsrecht Gebrauch zu machen und eine inhaltliche Prüfung des Antrages auf internationalen Schutz vorzunehmen.
Nach § 21 Abs. 6a und 7 BFA-VG konnte eine mündliche Verhandlung unterbleiben. Die mit dem FRÄG 2015 eingeführte Regelung des Abs. 6a leg. cit. indiziert, dass im Zulassungsverfahren – auch in Zusammenschau mit der Spezialnorm des § 21 Abs. 3 BFA-VG – grundsätzlich weitergehende Möglichkeiten der zulässigen Abstandnahme von der Durchführung von Verhandlungen bestehen (in diesem Sinne auch VwGH 8.9.2015, Ra 2014/18/0157 bis 0159, vgl. dazu auch die Entscheidung des VwGH vom 5.12.2017, Ra 2017/01/0392 bis 0394). In dem vorliegenden Verfahren erscheint der Sachverhalt aus der Aktenlage in Verbindung mit der Beschwerde geklärt. Es ergaben sich keine Hinweise auf die Notwendigkeit, den maßgeblichen Sachverhalt mit dem Beschwerdeführer zu erörtern. Zur beantragten Zeugin ist darauf zu verweisen, dass der Entscheidung ein Familienleben des Beschwerdeführers in Österreich zu Grunde gelegt wurde.
Eine gesonderte Erwägung bezüglich einer allfälligen Zuerkennung der aufschiebenden Wirkung gemäß § 17 BFA-VG konnte angesichts der erfolgten Sachentscheidung entfallen.
Zu B) Unzulässigkeit der Revision:
Gemäß § 25a Abs. 1 VwGG hat das Verwaltungsgericht im Spruch seines Erkenntnisses oder Beschlusses auszusprechen, ob die Revision gemäß Art. 133 Abs. 4 B-VG zulässig ist. Der Ausspruch ist kurz zu begründen. Nach Art. 133 Abs. 4 Satz 1 B-VG idF BGBl. I 164/2013 ist gegen ein Erkenntnis des Verwaltungsgerichtes die Revision zulässig, wenn sie von der Lösung einer Rechtsfrage abhängt, der grundsätzliche Bedeutung zukommt, insbesondere weil das Erkenntnis von der Rechtsprechung des VwGH abweicht, eine solche Rechtsprechung fehlt oder die zu lösende Rechtsfrage in der bisherigen Rechtsprechung des VwGH nicht einheitlich beantwortet wurde.
Im vorliegenden Fall ist die Revision gemäß Art. 133 Abs. 4 B-VG nicht zulässig, weil die Entscheidung nicht von der Lösung einer Rechtsfrage grundsätzlicher Bedeutung abhängt. Die tragenden Elemente der Entscheidung liegen allein in der Bewertung der Asyl- und Aufnahmesituation im Mitgliedsstaat, welche sich bereits aus den umfassenden und aktuellen Feststellungen des angefochtenen Bescheides ergab, weiters im Gesundheitszustand der beschwerdeführenden Partei sowie in der Bewertung der Intensität seiner privaten und familiären Interessen und demgemäß in Tatbestandsfragen.
Hinsichtlich der Einordnung des Sachverhaltes konnte sich das Bundesverwaltungsgericht insbesondere auf die Rechtsprechung der Höchstgerichte und des EGMR bzw. auf eine ohnehin klare Rechtslage stützen. Die maßgebliche Rechtsprechung wurde bei den rechtlichen Erwägungen wiedergegeben.
Lizenziert vom RIS (ris.bka.gv.at - CC BY 4.0 DEED)
