AsylG 2005 §57
B-VG Art133 Abs4
Dublin III-VO Art18
FPG §61
European Case Law Identifier: ECLI:AT:BVWG:2025:W185.2304359.1.01
Spruch:
IM NAMEN DER REPUBLIK!
Das Bundesverwaltungsgericht erkennt durch den Richter Mag. Gerhard PRÜNSTER über die Beschwerde von XXXX alias XXXX , geb. XXXX alias XXXX , StA. Marokko, vertreten durch die Bundesagentur für Betreuungs- und Unterstützungsleistungen GmbH, gegen den Bescheid des Bundesamtes für Fremdenwesen und Asyl vom 06.12.2024, Zl. 1417166700-241829986, zu Recht:
A) Die Beschwerde wird gemäß § 5 AsylG 2005 idgF und gemäß § 61 FPG idgF als unbegründet abgewiesen.
B) Die Revision ist gemäß Art. 133 Abs. 4 B-VG nicht zulässig.
Entscheidungsgründe:
I. Verfahrensgang:
Der Beschwerdeführer (in der Folge: BF), ein Staatsangehöriger Marokkos, wurde nach illegaler Einreise in das Bundesgebiet am 06.11.2024 einer erkennungsdienstlichen Behandlung unterzogen. Über den BF wurde am 07.11.2024 mit Mandatsbescheid Schubhaft verhängt.
Einer EURODAC-Treffermeldung zufolge suchte der BF am 16.10.2024 in Bulgarien um Asyl an.
Das Bundesamt für Fremdenwesen und Asyl (in der Folge: Bundesamt) richtete am 07.11.2024 ein Wiederaufnahmegesuch gemäß Art. 18 Abs. 1 lit b der Verordnung (EU) Nr. 604/2013 des Europäischen Parlaments und des Rates (im Folgenden: Dublin III-VO) an Bulgarien. Dies unter Hinweis auf den Eurodac-Treffer zu Bulgarien (AS 3 ff).
Mit Schreiben vom 13.11.2024 stimmte die bulgarische Dublin-Behörde gemäß Art. 18 Abs. 1 lit. d Dublin III-VO ausdrücklich zu, den BF wiederaufzunehmen. Im Antwortschreiben wurde auch die Aliasidentität des BF bekannt gegeben (AS 13).
Im Stande der Schubhaft stellte der BF am 28.11.2024 den gegenständlichen Antrag auf internationalen Schutz.
Im Rahmen der Erstbefragung durch ein Organ des öffentlichen Sicherheitsdienstes am 28.11.2024 gab der BF zusammengefasst an, der Einvernahme ohne gesundheitliche Probleme folgen zu können und keine Medikamente zu benötigen. In Österreich oder einem anderen EU-Staat habe er keine Familienangehörigen. Den Herkunftsstaat habe der BF im September 2024 legal auf dem Luftweg verlassen und sei über die Türkei (Aufenthalt drei Tage), Bulgarien (Aufenthalt zwanzig Tage), Serbien (Aufenthalt acht Tage) und Ungarn (Aufenthalt acht Tage) nach Österreich gelangt. Sein Zielland sei ursprünglich Frankreich gewesen, da er sich dort habe behandeln und arbeiten wollen. Sein Antrag auf Ausstellung eines französischen Visums sei aber abgelehnt worden. In Bulgarien habe sich der BF zwanzig Tage lang in einem Anhaltezentrum befunden und auch um Asyl angesucht; sein Antrag sei jedoch abgelehnt worden. Er sei von der bulgarischen Polizei geschlagen worden und habe „nichts“ zu essen bekommen. Das Camp sei sehr schmutzig gewesen. Nach Bulgarien zurückkehren wolle der BF nicht, da er dort „schlecht behandelt“ worden sei. Er wolle nunmehr in Österreich bleiben, da es hier gute Medikamente gebe.
Am 03.12.2024 fand unter Beiziehung eines Dolmetschers für die Sprache Arabisch eine niederschriftliche Einvernahme des BF vor dem Bundesamt statt. Dabei gab der Genannte zusammengefasst an, sich psychisch und physisch in der Lage zu fühlen, die Einvernahme zu absolvieren. Er habe seit etwa drei Jahren Probleme „trockene Haut“ sowie Hautrisse. Im Herkunftsstaat sei er nicht ärztlich behandelt worden; eine solche hätte er sich auch nicht leisten können. In Österreich befänden sich keine Personen, zu denen ein Abhängigkeitsverhältnis bestünde. In Bulgarien habe sich der BF zwanzig Tage in einem geschlossenen Camp aufgehalten. Im Fall einer Rückkehr nach Bulgarien könnte er Probleme mit dem Schlepper haben, denn er habe diesem die geforderten 3.000,00 Euro nicht bezahlt. Ansonsten habe er in Bulgarien keine Probleme gehabt. Über Vorhalt der Absicht des Bundesamtes, den Antrag des BF auf internationalen Schutz zurückzuweisen und eine Anordnung zur Außerlandesbringung zu erlassen, erklärte der BF, aufgrund der Schulden bei den Schleppern nicht nach Bulgarien zurückkehren zu können. Der Schlepper befinde sich in der Türkei, jedoch stehe dieser in Kontakt mit der bulgarischen Mafia. Er wolle in Österreich bleiben.
Mit Bescheid des Bundesamtes vom 06.12.2024 wurde der Antrag des BF auf internationalen Schutz ohne in die Sache einzutreten gemäß § 5 Abs. 1 AsylG 2005 als unzulässig zurückgewiesen und ausgesprochen, dass für die Prüfung des Antrages gemäß Art. 18 Abs. 1 lit d der Dublin III-VO Bulgarien zuständig sei (Spruchpunkt I.). Gemäß § 61 Abs. 1 Z 1 FPG wurde gegen den BF die Außerlandesbringung angeordnet und festgestellt, dass demzufolge dessen Abschiebung nach Bulgarien gemäß § 61 Abs. 2 FPG zulässig sei (Spruchpunkt II.).
Die Sachverhaltsfeststellungen zur Lage in Bulgarien wurden im angefochtenen Bescheid folgendermaßen dargelegt (gekürzt vom BVwG):
Allgemeines zum Asylverfahren
Letzte Änderung: 29.07.2024
Zuständig für das erstinstanzliche Asylverfahren (Registrierung und Bearbeitung der Anträge, Unterbringung der Asylwerber, Dublin-Verfahren und COI) ist die Staatliche Agentur für Flüchtlinge beim Ministerrat (State Agency for Refugees with the Council of Ministers, SAREF) (SAREF 2023).
Für fremdenpolizeiliche Belange (u. a. legale Migration, permanente Aufenthaltsgenehmigung, Staatenlose, Staatsbürgerschaftsvergabe, Aufenthalt zur Arbeitsaufnahme, Bekämpfung der illegalen Migration, Kontrolle des legalen Aufenthalts im Inland, Identifizierung, Zwangsmaßnahmen, Rückkehrverfahren) ist die Direktion Migration (MD) des Innenministeriums zuständig. Auch Rückkehrentscheidungen werden nicht durch SAREF getroffen, sondern durch die MD, Direktion der nationalen Polizei oder Direktion der Grenzpolizei (STDOK 18.4.2023).
Es existiert ein rechtsstaatliches Asylverfahren mit gerichtlicher Beschwerdemöglichkeit (BHC/ECRE 4.2024).
Quelle: (BHC/ECRE 4.2024)
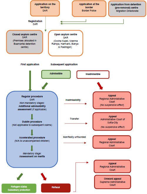
Das reguläre Verfahren beginnt mit dem Asylantrag, entweder bei SAREF direkt (Registrierung des Antrags innerhalb von drei Tagen) oder vor einer anderen Behörde (Registrierung des Antrags innerhalb von sechs Tagen). Nach der Registrierung wird der Antragsteller einer Befragung unterzogen. Die Entscheidung soll binnen sechs Monaten erfolgen (verlängerbar auf max. 21 Monate). Die Rechtsmittelfrist beträgt 14 Tage und es gibt zwei Beschwerdeinstanzen. Im beschleunigten Verfahren werden offensichtlich unbegründete Asylanträge behandelt. Eine Entscheidung soll binnen 14 Tagen ab Registrierung erfolgen, ansonsten ist der Antrag im regulären Verfahren zu behandeln. Die Rechtsmittelfrist beträgt sieben Tage. Ein Folgeantrag wird zuerst binnen 14 Tagen auf Zulässigkeit geprüft. Die Rechtsmittelfrist beträgt auch hier sieben Tage (BHC/ECRE 4.2024; vgl. SAREF 2023).
Ablauf des regulären Verfahrens (Kurzdarstellung):
Quelle: BMI 28.4.2023
Ablauf des beschleunigten Verfahrens (Kurzdarstellung):
Quelle: BMI 28.4.2023
Laut bulgarischer Gesetzgebung wird das beschleunigte Verfahren nur durchgeführt, wenn die im Gesetz vorgesehenen Voraussetzungen (Art. 13, Abs. 1 Asyl- und Flüchtlingsgesetz) erfüllt sind (der Antrag ist kein Antrag auf internationalen Schutz; die vorgebrachten Gründe sind nicht ausreichend; es wird versucht, die Behörde betreffend Fluchtgeschichte, Identität oder Schutzbedarf zu täuschen; es wird versucht, durch den Asylantrag z. B. eine Außerlandesbringung zu verhindern; es fehlt der Bedarf für internationalen Schutz wegen der ruhigen Lage im Herkunfts- oder Drittstaat). Das Gesetz erfordert, dass im beschleunigten Verfahren im Voraus festzustellen ist, dass keine Gründe für die Zuerkennung eines Schutztitels vorliegen, bevor er als offensichtlich unbegründet abgelehnt werden kann. Es ist unzulässig, die Ablehnung des Antrags im beschleunigten Verfahren nur auf einen spezifischen Grund zu stützen. Es ist verpflichtend, dass die Behörde den Antrag, im Kontext der allgemeinen Grundlagen für die Gewährung einer der beiden Formen des internationalen Schutzes, geprüft hat und dessen Notwendigkeit grundsätzlich ablehnt. Im Rahmen des beschleunigten Verfahrens gelten sämtliche Verfahrensgarantien. Dennoch ist es auf unbegleitete Minderjährige nicht anwendbar. Für die Unterbringung gelten laut Auskunft von SAREF auch im beschleunigten Verfahren die üblichen gesetzlichen Bestimmungen (VB Sofia/SAREF 7.8.2023).
Laut Asyl – und Flüchtlingsgesetz (Art. 23 Abs. 2) haben Personen, die in Bulgarien internationalen Schutz suchen, Anspruch auf den Erhalt von Rechtshilfe gemäß geltendem Rechtshilfegesetz, das in Art. 22 Abs. 2 vorsieht, dass Personen, die internationalen Schutz suchen oder diesen bereits erhalten haben oder aber Fremde, die temporären Schutz genießen, Anspruch auf kostenlose Rechtshilfe betreffend Beratung und Vorbereitung vor einem Verfahren, sowie betreffend Vertretung in außergerichtlichen Verfahren (Vertretung im Verwaltungsstrafverfahren, im Verfahren über die Ausstellung eines individuellen Verwaltungsaktes, im Verfahren über die Anfechtung eines individuellen Verwaltungsaktes, im Schiedsgerichtsverfahren und im Mediationsverfahren) haben. In Art. 29 Abs. 1 des Asyl – und Flüchtlingsgesetzes wird festgehalten, dass im Verfahren der Fremde das Recht auf einen Übersetzer oder Dolmetscher hat (VB Sofia/SAREF 16.9.2023).
Gemäß den Bestimmungen des Art. 67 Abs. 1, Asyl – und Flüchtlingsgesetz werden die administrativen Zwangsmaßnahmen Entziehung des Aufenthaltsrechts, Rückkehr, Ausweisung und Einreiseverbot bis zur rechtskräftigen Beendigung des Verfahrens nicht vollstreckt. Laut Art. 2 werden die administrativen Zwangsmaßnahmen nach Abs. 1 aufgehoben, wenn dem Fremden Asyl oder internationaler Schutz gewährt wurde. Abs. 3 sieht vor, dass Absatz 1 und Absatz 2 nicht angewendet werden, wenn Grund zu der Annahme besteht, dass der Schutzsuchende oder Schutzberechtigte eine Gefahr für die nationale Sicherheit darstellt oder schon einmal rechtskräftig wegen der Begehung eines schweren Verbrechens verurteilt wurde, welches eine Gefahr für die Gesellschaft darstellt. Laut Auskunft der bulgarischen Asylbehörde SAREF wird daher, unter Bedachtnahme auf das Obige, bei einem Asylverfahren die bereits verhängte administrative Maßnahme Rückkehr bis zur Beendigung des Verfahrens mit einem rechtskräftigen Bescheid nicht vollstreckt. Das gilt auch für das beschleunigte Verfahren (VB Sofia/SAREF 16.9.2023).
Bulgarien kennt folgende Schutzformen: Asyl (ist ein politisch durch den Präsidenten vergebener Schutztitel), internationaler Schutz (1. Flüchtlingsstatus und 2. subsidiärer Schutz) und temporärer Schutz (wird durch den Ministerrat bei außergewöhnlichen Ereignissen vergeben) (SAREF 2023).
2023 brachte einen nationalen Rekord an Asylanträgen mit 22.518 registrierten Antragstellern. Dies bedeutete einen Anstieg von 10 % im Vergleich zu 2022. Ebenfalls 2023 erreichte SAREF mit insgesamt 24.949 Entscheidungen die bisherige Höchstzahl an Entscheidungen pro Jahr. Davon lauteten 106 Entscheidungen auf Zuerkennung des Flüchtlingsstatus, 5.682 Entscheidungen auf Zuerkennung des subsidiären Schutzes, 2.950 waren inhaltlich negative Entscheidungen und 16.211 (74 % der Entscheidungen) waren Einstellungen des Verfahrens in Abwesenheit, hauptsächlich weil sich die Antragsteller dem Verfahren entzogen haben. Der Rückstau anhängiger Fälle aus dem Vorjahr hat zugenommen. SAREF verfügt über 32 Entscheider in erstinstanzlichen Asylverfahren (BHC/ECRE 4.2024).
2024 wurden bis 31. Mai 3.561 Asylanträge in Bulgarien gestellt, die überwältigende Mehrheit von Syrern. Dieses Jahr wurden bereits folgende Entscheidungen getroffen (Anzahl): Asylstatus (65); subsidiärer Schutz (6.327); Ablehnung (1.041); Verfahrenseinstellung (7.499) (VB Sofia 25.7.2024).
Der Trend, sich dem Verfahren zu entziehen, ist immer noch feststellbar. In diesem Fall ergeht eine Entscheidung in Abwesenheit. Alle anderen erhalten die Entscheidung persönlich. Viele legen ein Rechtsmittel ein. Im letzteren Fall bleiben sie im Zentrum. Erst wenn eine abschließende Entscheidung vorliegt, werden sie der Direktion Migration zur Schubhaft übergeben (STDOK 18.4.2023).
2023 haben sich 46 % der 33.703 Antragsteller dem Verfahren entzogen (dazu im Vergleich die vorangegangenen Jahre: 2022: 45 %, 2021: 26 %, 2020: 39 %, 2019: 83 %). Die üblichen Gründe, das Asylverfahren in Bulgarien abzubrechen, waren niedrige Anerkennungsquoten für bestimmte Nationalitäten, schlechte Aufnahmebedingungen, fehlende Integrationsmöglichkeiten, aber vor allem von vornherein feststehende Pläne, andere EU-Länder zu erreichen (BHC/ECRE 4.2024).
Bei einer Umfrage von UNHCR unter Asylwerbern und Flüchtlingen antworteten von den nicht-ukrainischen Teilnehmern nur etwas mehr als 11 %, trotz negativer Erfahrungen in Bulgarien bleiben zu wollen. 52 % wollen das definitiv nicht und 36 % waren sich über ihre Zukunftspläne nicht sicher. Alle Gruppen betonten, dass zu den wichtigsten Überlegungen betreffend Verbleib oder Weiterreise, die Möglichkeit des Zugangs zu Beschäftigung, Unterkunft, Sozialhilfe, Gesundheitsversorgung und Bildung für sich selbst und ihre Familien gehört. Asylwerber wünschten sich mehr Informationen und Aktualisierungen über ihre Anträge und ihre gesetzlichen Rechte und Pflichten (UNHCR 1.5.2024).
Quellen:
• BHC/ECRE - Bulgarian Helsinki Committee (Autor), European Council on Refugees and Exiles (Herausgeber) (4.2024): Country Report: Bulgaria; 2023 Update, https://asylumineurope.org/wp-content/uploads/2024/04/AIDA-BG_2023-Update.pdf , Zugriff 6.5.2024
• BMI - Bundesministerium für Inneres [Österreich] (28.4.2023): Bericht zum Study Visit Bulgarien 13.-15.3.2023
• SAREF - Staatliche Agentur für Flüchtlinge beim Ministerrat (2023): Präsentation: General Overview of the Bulgarian Asylum System (präsentiert im Zuge des Study Visit Bulgarien 13.-15.3.2023 von BMI und BFA)
• STDOK - Staatendokumentation des Bundesamts für Fremdenwesen und Asyl [Österreich] (18.4.2023): Protokoll Study Visit Bulgarien 13.-15.3.2023
• UNHCR - United Nations High Commissioner for Refugees (1.5.2024): Voices of Refugees in Bulgaria; Age, Gender, and Diversity (AGD); Participatory Assessment 2023, https://www.ecoi.net/en/file/local/2108435/PA-Adult-Report-2023-Published.pdf , Zugriff 24.7.2024
• VB Sofia - Verbindungbeamter des BMI in Bulgarien (25.7.2024): Auskunft des VB-Büros
• VB Sofia/SAREF - Verbindungbeamter des BMI in Bulgarien (Herausgeber), Staatliche Agentur für Flüchtlinge beim Ministerrat (Autor) (16.9.2023): Auskunft Staatliche Agentur für Flüchtlinge beim Ministerrat (SAREF) [Asylbehörde, Bulgarien]; vom BFA beauftragte Übersetzung des Gerichtsdolmetschers
• VB Sofia/SAREF - Verbindungbeamter des BMI in Bulgarien (Herausgeber), Staatliche Agentur für Flüchtlinge beim Ministerrat (Autor) (7.8.2023): Auskunft Staatliche Agentur für Flüchtlinge beim Ministerrat (SAREF) [Asylbehörde, Bulgarien]; Arbeitsübersetzung des VB-Büros, sowie vom BFA beauftragte Übersetzung des Gerichtsdolmetschers
Dublin-Rückkehrer
Letzte Änderung: 29.07.2024
Dublin-Rückkehrer aus anderen Mitgliedstaaten werden prinzipiell am Zugang zum bulgarischen Hoheitsgebiet nicht gehindert. Die Wiederaufnahme eines Asylverfahrens für Dublin-Rückkehrer ist laut Asylgesetz obligatorisch, so ihnen nicht in Abwesenheit eine inhaltlich negative Entscheidung zugestellt wurde. Dies wird in der Praxis auch umgesetzt und Dublin-Rückkehrer, deren Verfahren schlicht eingestellt wurden, weil sie sich demselben entzogen hatten, haben prinzipiell keine Schwierigkeiten ihre Verfahren wieder aufnehmen zu lassen (BHC/ECRE 4.2024).
Vor der Ankunft der Dublin-Rückkehrer informiert SAREF die Grenzpolizei über die erwartete Ankunft und gibt an, ob der Überstellte in ein Aufnahmezentrum oder in eine Schubhafteinrichtung überstellt werden soll. Diese Entscheidung hängt davon ab, in welcher Phase sich das Asylverfahren des Dublin-Rückkehrers befindet (BHC/ECRE 4.2024; vgl. STDOK 18.4.2023). (Siehe dazu auch Versorgung / Dublin-Rückkehrer, Anm.):
Wenn das Asylverfahren des Rückkehrers in Bulgarien noch läuft, wird dieser in ein Zentrum von SAREF verlegt (BHC/ECRE 4.2024).
Bei einem take charge-Request wird das Asylverfahren ab der Registrierung des Antragstellers eingeleitet. Ein Antrag kann am Flughafen oder in einer Unterbringungseinrichtung von SAREF oder vor jeder anderen Behörde gestellt werden (EUAA/SAREF 20.4.2023).
Wenn das Asylverfahren des Rückkehrers in Bulgarien inhaltlich abgelehnt wurde (bevor oder nachdem dieser das Land verlassen hat) und die Entscheidung in Abwesenheit rechtskräftig wurde (dies ist zulässig, wenn ein Interview stattgefunden hat), wird der Rückkehrer in ein Schubhaftzentrum verlegt (Busmantsi oder Lyubimets) (BHC/ECRE 4.2024; vgl. STDOK 18.4.2023), da er dann als irregulärer Migrant betrachtet wird. Im Falle einer Beendigung kann er sich entscheiden, die Wiedereröffnung seines Verfahrens zu beantragen und wird dann in eine offene Unterbringung von SAREF verlegt (STDOK 18.4.2023). Die Prüfung des Antrags wird in dem Stadium wieder aufgenommen, in dem das Verfahren abgebrochen wurde (EUAA/SAREF 20.4.2023). Im Falle einer inhaltlichen Ablehnung und Zustellung in Abwesenheit kann er einen neuen Asylantrag stellen, welcher als Folgeantrag gilt, über welchen SAREF informiert wird und diesen auf Zulässigkeit prüft (STDOK 18.4.2023).
Überblick Dublin-Requests an Bulgarien, gegenüber tatsächlich durchgeführten Überstellungen 2015-2023:
Quelle: BHC/ECRE 4.2024
Im Jahr 2023 haben die Gerichte in Dublin-Staaten sowie der Europäische Gerichtshof für Menschenrechte weiterhin die Aussetzung von Dublin-Überstellungen nach Bulgarien in Bezug auf bestimmte Kategorien von Asylwerbern aufgrund schlechter materieller Bedingungen und des Mangels an angemessenen Garantien für die Rechte der betroffenen Personen angeordnet. Gerichte mehrerer europäischer Länder haben jedoch auch 2023 häufig Dublin-Überstellungen nach Bulgarien bestätigt (BHC/ECRE 4.2024).
Quellen:
• BHC/ECRE - Bulgarian Helsinki Committee (Autor), European Council on Refugees and Exiles (Herausgeber) (4.2024): Country Report: Bulgaria; 2023 Update, https://asylumineurope.org/wp-content/uploads/2024/04/AIDA-BG_2023-Update.pdf , Zugriff 6.5.2024
• EUAA/SAREF - European Union Agency for Asylum (Herausgeber), Staatliche Agentur für Flüchtlinge beim Ministerrat (Autor) (20.4.2023): Information on procedural elements and rights of applicants subject to a Dublin transfer to Bulgaria, https://euaa.europa.eu/sites/default/files/2023-04/factsheet_dublin_transfers_bg.pdf , Zugriff 24.7.2024
• STDOK - Staatendokumentation des Bundesamts für Fremdenwesen und Asyl [Österreich] (18.4.2023): Protokoll Study Visit Bulgarien 13.-15.3.2023
Non-Refoulement
Letzte Änderung: 29.07.2024
Die nationale Gesetzgebung erlaubt die Verwendung des Konzepts des sicheren Herkunftslandes und des sicheren Drittlandes im Asylverfahren, und die Asylbehörde SAREF kann der Regierung nationale Listen sicherer Herkunfts- und Drittstaaten vorschlagen, jedoch wurde dies die letzten Jahre über nicht getan, und Bulgarien verfügte folglich über keine entsprechenden Listen (BHC/ECRE 4.2024). Dies änderte sich jedoch im April 2024, als Bulgarien mit Beschluss Nr. 247 des Ministerrats vom 03.04.2024 Listen sicherer Herkunftsstaaten und sicherer Drittstaaten genehmigte. Seither gelten als sichere Herkunftsstaaten: Kuba, Bangladesch, Pakistan, Indien, Algerien, Marokko, Tunesien, Tansania, Ghana, der Senegal, Jordanien, Kasachstan, Aserbaidschan, Armenien, Georgien, die Türkei, Albanien, Bosnien und Herzegowina, der Kosovo, Serbien, Montenegro und Nordmazedonien. Als sichere Drittstaaten gelten: Bangladesch, Iran und die Türkei (VB Sofia 28.5.2024).
Die bulgarischen Gesetze definieren ein sicheres Herkunftsland als einen Staat, in dem die etablierte Rechtsstaatlichkeit und deren Einhaltung im Rahmen eines demokratischen Systems der öffentlichen Ordnung keine Verfolgung oder Verfolgungshandlungen zulassen und in dem keine Gefahr von Gewalt in einer Situation eines innerstaatlichen oder internationalen bewaffneten Konflikts besteht. Dieses Konzept gilt als einer der Gründe für die Ablehnung eines Asylantrags als offensichtlich unbegründet im beschleunigten Verfahren (BHC/ECRE 4.2024).
Ein sicherer Drittstaat wird gemäß bulgarischem Gesetz definiert als ein Land, das nicht das Herkunftsland ist, in dem sich der um internationalen Schutz ersuchende Ausländer aufgehalten hat und in dem er keinen Grund hat, aus den Konventionsgründen Verfolgung zu befürchten; wo er gegen die Zurückweisung in das Hoheitsgebiet eines Landes geschützt ist, in dem die Voraussetzungen für Verfolgung und Gefährdung seiner Rechte bestehen (Refoulementschutz); wo ihm keine Verfolgung oder ernsthafter Schaden, wie Folter, unmenschliche oder erniedrigende Behandlung oder Strafe drohen; wo er die Möglichkeit hat, die Zuerkennung der Flüchtlingseigenschaft zu beantragen und in Anspruch zu nehmen; und wo hinreichende Gründe für die Annahme bestehen, dass dem Ausländer der Zugang zum Hoheitsgebiet des betreffenden Staates gestattet wird. Das Konzept des sicheren Drittstaates wurde erstmals im Jahr 2020 als Unzulässigkeitsgrund eingeführt und wird im beschleunigten Verfahren als Grund für die Ablehnung des Antrags als offensichtlich unbegründet betrachtet. Das Gesetz verlangt derzeit eine detailliertere Untersuchung, damit ein Land im Einzelfall als sicherer Drittstaat eingestuft werden kann, einschließlich der Feststellung, dass es den Antragsteller aufnimmt. Auch kann das Konzept des sicheren Drittstaates nicht als alleiniger Grund dafür herangezogen werden, den Antrag als offensichtlich unbegründet zu betrachten, es sei denn, es besteht eine Verbindung zwischen dem Antragsteller und dem betreffenden Drittstaat, aufgrund derer es für diese Person zumutbar wäre, in diesen Staat zu reisen. Da das Konzept in früheren Jahren in der Praxis kaum angewandt wurde, sind nur begrenzt Erfahrungen vorhanden. Grundsätzlich beziehen sich Ablehnungen auf der Grundlage des Konzeptes des sicheren Drittstaates auf Länder, in denen der Antragsteller vor seiner Ausreise längere Zeit gelebt oder gewohnt hat. Transit oder kurze Aufenthalte in Ländern werden nicht als ausreichend für die Annahme der Drittstaatssicherheit betrachtet (BHC/ECRE 4.2024).
Der BMI-Verbindungbeamte (VB) berichtet, dass von der Türkei keine Drittstaatsangehörigen von Bulgarien übernommen werden. Wie das bulgarische Innenministerium zur Frage, ob afghanische Staatsangehörige in die Türkei rückgeführt werden, beauskunftet, wendet die Türkei die Bestimmungen der Artikel 4 und 6 des Rückübernahmeabkommens EU-Türkei über die Rückübernahme von Drittstaatsangehörigen und Staatenlosen nicht an. Diese Bestimmungen hätten am 1. Oktober 2017 in Kraft treten müssen, oder es hätte eine bilaterale Vereinbarung über die Rückübernahme von Drittstaatsangehörigen, die direkt aus der Türkei eingereist sind, getroffen werden müssen. Dafür setzt die türkische Seite mehr Anstrengungen und Ressourcen für die Bekämpfung der illegalen Migration und die Sicherung der gemeinsamen Grenze ein. Was die Rückübernahme illegal aufhältiger türkischer Staatsangehöriger betrifft, so erhält das bulgarische Innenministerium die volle Unterstützung der türkischen Botschaft bei der Identifizierung und Ausstellung von befristeten Reisedokumenten (VB Sofia/BG-MoI 12.7.2023).
SAREF beauskunftet betreffend die Frage nach unterschiedlicher Behandlung afghanischer Antragsteller, dass Bulgarien Vertragspartei aller völkerrechtlichen Instrumente ist, die das internationale Flüchtlingsrecht bilden. Alle in Frage kommenden Dokumente sind in die nationale Gesetzgebung implementiert, und die erstinstanzliche Asylbehörde SAREF handelt gemäß dem geltenden Asyl- und Flüchtlingsgesetz. Die Schutzsuchenden werden weder nach Staatsangehörigkeit noch nach anderen Grundsätzen eingeteilt, sondern es wird stets die gleiche Vorgehensweise angewendet und Antragstellern aller Nationalitäten, Ethnien und Religionen werden die gleichen Bedingungen geboten und die Bedürfnisse aller Schutzsuchenden berücksichtigt und jeder Asylantrag im Einzelfall geprüft (VB Sofia/SAREF 7.8.2023).
Es gibt Berichte über sogenannte Pushbacks Asylsuchender entlang der EU-Außengrenze zur Türkei und der Schengen-Binnengrenze zu Griechenland. Der nationale Überwachungsmechanismus stellte 9.897 mutmaßliche Pushbacks, 174.588 Personen betreffend, fest, was fast dem doppelten Wert von 2022 entspricht. Im Jänner 2024 sprach der bulgarische Innenminister von 180.000 verhinderten illegalen Grenzübertritten im Jahr 2023 (BHC/ECRE 4.2024).
NGOs berichten von mehreren Fällen, wo die Behörden Pushback-Praktiken gegen Migranten und Asylsuchende anwendeten. Auch UNHCR berichtet von vermehrten Fällen von Pushbacks, inklusive Fälle von Gewalt, Raub und erniedrigenden Praktiken gegen Migranten und Asylsuchende entlang der Grenze zur Türkei (USDOS 23.4.2024).
Quellen:
• BHC/ECRE - Bulgarian Helsinki Committee (Autor), European Council on Refugees and Exiles (Herausgeber) (4.2024): Country Report: Bulgaria; 2023 Update, https://asylumineurope.org/wp-content/uploads/2024/04/AIDA-BG_2023-Update.pdf , Zugriff 6.5.2024
• USDOS - United States Department of State [USA] (23.4.2024): 2023 Country Report on Human Rights Practices: Bulgaria, https://www.ecoi.net/de/dokument/2107628.html , Zugriff 23.7.2024
• VB Sofia - Verbindungbeamter des BMI in Bulgarien (28.5.2024): Auskunft des VB-Büros
• VB Sofia/BG-MoI - Verbindungbeamter des BMI in Bulgarien (Herausgeber), Innenministerium (Autor) (12.7.2023): Auskunft Bulgarisches Innenministerium [Bulgarien]
• VB Sofia/SAREF - Verbindungbeamter des BMI in Bulgarien (Herausgeber), Staatliche Agentur für Flüchtlinge beim Ministerrat (Autor) (7.8.2023): Auskunft Staatliche Agentur für Flüchtlinge beim Ministerrat (SAREF) [Asylbehörde, Bulgarien]; Arbeitsübersetzung des VB-Büros, sowie vom BFA beauftragte Übersetzung des Gerichtsdolmetschers
Versorgung
Letzte Änderung: 29.07.2024
Die Asylbehörde SAREF ist für die Versorgung von Asylwerbern zuständig (BHC/ECRE 4.2024; vgl. VB Sofia/SAREF 26.4.2023). Der Zugang zu Versorgung ist gesetzlich garantiert, allerdings nicht ab der Antragstellung, sondern ab dem Zeitpunkt der Registrierung als Asylwerber durch SAREF. Die Registrierungskarte für Asylwerber ist eine unabdingbare Voraussetzung für den Zugang zu den Rechten, die Asylwerbern während des Asylverfahrens zustehen. Das Recht auf Versorgung gilt für Asylwerber in allen Verfahren, außer für Folgeantragsteller (mit Ausnahme von Vulnerabeln) (BHC/ECRE 4.2024).
Obwohl das Gesetz diesbezüglich keine ausdrücklichen Bestimmungen enthält, werden mittellose Asylwerber im Falle begrenzter Unterbringungskapazitäten vorrangig untergebracht. Asylwerber im regulären Verfahren haben jedoch das Recht, diese Leistungen abzulehnen, wenn sie erklären über Mittel und Ressourcen zum Bestreiten ihres Lebensunterhalts zu verfügen und sich dafür entscheiden, außerhalb von Aufnahmezentren zu leben. In der Praxis gewährt SAREF die Unterbringung und die damit zusammenhängenden Leistungen allen Asylwerbern ohne ein förmliches Prüfungsverfahren, außer bei Dublin-Rückkehrern im Hinblick auf deren Zugang zu Unterbringung und Verpflegung in den SAREF-Aufnahmezentren (siehe Versorgung / Dublin-Rückkehrer, Anm.) (BHC/ECRE 4.2024).
Nach dem Gesetz umfassen die Aufnahmebedingungen für Asylwerber: Unterbringung, Verpflegung, Sozialhilfe, Krankenversicherung und Gesundheitsversorgung sowie psychologische Betreuung. Diese Rechte können jedoch nur von Asylwerbern in Anspruch genommen werden, die in den Aufnahmezentren untergebracht sind. Asylwerber, die sich entweder entschieden haben, außerhalb der Aufnahmezentren zu leben, oder denen die Unterbringung verweigert wird, haben keinen Zugang zu Verpflegung oder psychologischer Betreuung, sondern lediglich zu medizinischer Grundversorgung. Anfang 2015 stellte SAREF die monatliche finanzielle Unterstützung für Asylwerber in Aufnahmezentren ein, da sie dort mit Mahlzeiten versorgt werden (BHC/ECRE 4.2024).
Die Unterbringung außerhalb der Aufnahmezentren in privaten Wohnungen ist zulässig, jedoch nur wenn sie erklären, dafür selbst aufzukommen und auf ihr Recht auf soziale und materielle Unterstützung formell verzichten (BHC/ECRE 4.2024).
In offenen Zentren von SAREF untergebracht sind derzeit 1.303 Personen mit offenen Verfahren. In geschlossenen Zentren der Direktion Migration untergebracht sind derzeit: 559 Personen mit offenen Verfahren (jeweils in der Mehrheit Syrer) (VB Sofia 25.7.2024).
Der Zugang zum Arbeitsmarkt ist ab einem Zeitpunkt drei Monate nach Registrierung des Asylantrags garantiert. SAREF bescheinigt hierfür die Dauer des Verfahrens und dass es noch läuft. Sobald die Genehmigung erteilt ist, ermöglicht sie den Zugang zu allen Arten von Beschäftigung und Sozialleistungen, einschließlich der Unterstützung bei Arbeitslosigkeit. Nach dem Gesetz haben Asylwerber auch Zugang zu Berufsausbildung. Im Jahr 2023 erteilte SAREF 579 Arbeitsgenehmigungen an Asylwerber. Von diesen suchten lediglich zwei Asylwerber im Rahmen von offiziellen Beschäftigungsprogrammen einen Job, die übrigen suchten auf eigene Initiative. In der Praxis ist es für Asylwerber aufgrund von Sprachbarrieren, Rezession und der hohen Arbeitslosenquoten immer noch schwierig, einen Arbeitsplatz zu finden (BHC/ECRE 4.2024).
Nach drei Monaten im Asylverfahren dürfen die Antragsteller arbeiten. Laut SAREF kommen oft Arbeitgeber aus den Bereichen Bau- und Landwirtschaft in die SAREF-Zentren, um Arbeiter zu rekrutieren. Aber viele Antragsteller verlassen Bulgarien und reisen weiter. Asylwerber, die offiziell arbeiten, erhalten weiterhin finanzielle Unterstützung in Höhe von umgerechnet EUR 10,-/Monat (STDOK 18.4.2023).
Bei einer Umfrage von UNHCR unter Asylwerbern und Flüchtlingen antworteten die Teilnehmer in Bezug auf Arbeit, sie bräuchten allgemein mehr Informationen über Arbeits- und Ausbildungsmöglichkeiten und forderten mehr kostenlose Sprachkurse und eine spezialisierte technische und berufliche Ausbildung (UNHCR 1.5.2024).
IOM Bulgarien betreibt verschiedene Projekte in Bulgarien, darunter ein Projekt zur Stärkung der Kapazitäten von nationalen Institutionen und NGOs im Bereich Asyl, um die Services für Schutzsuchende zu verbessern. Im Rahmen eines Projekts werden Schulung und Beratung für legal aufhältige Migranten, Asylwerber und Schutzberechtigte im Rahmen von Informationsveranstaltungen und individuellen Beratungsgesprächen und Mentoring angeboten. IOM Bulgarien verfügt über einen Pool von Dolmetschern, um die Kommunikation mit den Institutionen im Hinblick auf den Integrationsprozess der Migranten zu erleichtern. Kostenloser bulgarischer Sprachunterricht wird ebenso angeboten und ist eine der am stärksten nachgefragten Dienstleistungen im Integrationsprozess. Im Rahmen eines eigenen Projekts bietet IOM soziale und psychologische Unterstützung während der ersten Phase der Integration von Schutzsuchenden an. Expertenteams, bestehend aus Psychologen, Sozialarbeitern und Kulturvermittlern, arbeiten in den Unterbringungszentren Banya, Harmanli, Pastrogor und Sofia sowie in den Räumlichkeiten von IOM. Um die Koordination und Kommunikation mit den bulgarischen Institutionen zu verbessern, wird das Beratungsteam unterstützt durch Experten, die bei der Kontaktaufnahme mit staatlichen Stellen und den Gesundheits- und Sozialdiensten helfen. IOM organisiert regelmäßig Informationsveranstaltungen zu Zugang zum Arbeitsmarkt, Arbeitsbedingungen, Dokumentenanforderungen und zu Arbeitnehmerrechte für Asylwerber und Schutzberechtigte (IOM 17.8.2022).
Quellen:
• BHC/ECRE - Bulgarian Helsinki Committee (Autor), European Council on Refugees and Exiles (Herausgeber) (4.2024): Country Report: Bulgaria; 2023 Update, https://asylumineurope.org/wp-content/uploads/2024/04/AIDA-BG_2023-Update.pdf , Zugriff 6.5.2024
• IOM - International Organization for Migration (17.8.2022): Auskunft von IOM
• STDOK - Staatendokumentation des Bundesamts für Fremdenwesen und Asyl [Österreich] (18.4.2023): Protokoll Study Visit Bulgarien 13.-15.3.2023
• UNHCR - United Nations High Commissioner for Refugees (1.5.2024): Voices of Refugees in Bulgaria; Age, Gender, and Diversity (AGD); Participatory Assessment 2023, https://www.ecoi.net/en/file/local/2108435/PA-Adult-Report-2023-Published.pdf , Zugriff 24.7.2024
• VB Sofia - Verbindungbeamter des BMI in Bulgarien (25.7.2024): Auskunft des VB-Büros
• VB Sofia/SAREF - Verbindungbeamter des BMI in Bulgarien (Herausgeber), Staatliche Agentur für Flüchtlinge beim Ministerrat (Autor) (26.4.2023): Auskunft von SAREF [Asylbehörde, Bulgarien]
Unterbringung
Letzte Änderung: 29.07.2024
Bulgarien verfügt derzeit über Unterbringungszentren in Sofia (Ovcha Kupel, Vrazhdebna und Voenna Rampa), Banya, Pastrogor und Harmanli, die von der Asylbehörde (SAREF) verwaltet werden. Diese teilen sich folgendermaßen auf:
Sofia (bestehend aus):
- Vrazdebna (300) (BHC/ECRE 4.2024)
- Ovcha Kupel (560) (sowie Schutzzone für UM mit 138 Plätzen (BHC/ECRE 4.2024))
- Voenna Rampa (650) (sowie Schutzzone für UM mit 150 Plätzen (BHC/ECRE 4.2024))
Banya (70) (BHC/ECRE 4.2024)
Harmanli (1.676) (BHC/ECRE 4.2024) (sowie Schutzzone für UM mit 98 Plätzen (SAREF 16.5.2024)
Transitzentrum Pastrogor (320) (BHC/ECRE 4.2024)
in Summe: 3.576 offene Unterbringungsplätze (BHC/ECRE 4.2024) zuzüglich 386 Plätze für UM (BHC/ECRE 4.2024, SAREF 16.5.2024).
2023 und auch 2024 erhielt SAREF keinerlei Budget für Instandhaltungsarbeiten, weswegen die Unterbringungskapazitäten gegenüber dem Vorjahr gesunken sind. Ende 2023 waren 77 % der Unterbringungskapazitäten belegt (2.736 Untergebrachte) (BHC/ECRE 4.2024).
Alleinstehende Asylwerber werden gemeinsam mit anderen untergebracht, wobei die Bedingungen von einem Zentrum zum anderen stark variieren. In einigen Unterkünften werden überwiegend Menschen bestimmter Nationalitäten untergebracht, z. B. in Vrazhdebna (Sofia) überwiegend Syrer und Iraker, in Voenna Rampa (Sofia) fast ausschließlich Afghanen und Pakistani. Während andere Zentren mehrere Nationalitäten beherbergen, wie z. B. Harmanli, Banya und Ovcha Kupel (Sofia) (BHC/ECRE 4.2024).
Quellen:
• BHC/ECRE - Bulgarian Helsinki Committee (Autor), European Council on Refugees and Exiles (Herausgeber) (4.2024): Country Report: Bulgaria; 2023 Update, https://asylumineurope.org/wp-content/uploads/2024/04/AIDA-BG_2023-Update.pdf , Zugriff 6.5.2024
• SAREF - Staatliche Agentur für Flüchtlinge beim Ministerrat (16.5.2024): Откриване на сигурна зона за непридружени деца-бежанци в РПЦ-Харманли [Eröffnung einer sicheren Zone für unbegleitete Flüchtlingskinder in ROC-Harmanli] (Übersetzung mit technischen Hilfen), https://aref.government.bg/ новини/откриване-сигурна-зона-непридружени-деца-бежанци-рпц-харманли, Zugriff 19.7.2024
Medizinische Versorgung
Letzte Änderung: 29.07.2024
Asylwerber in Bulgarien haben dasselbe Recht auf medizinische Versorgung wie bulgarische Staatsbürger. Die Asylbehörde SAREF ist verpflichtet, ihre Krankenversicherungsbeiträge aus dem Staatsbudget zu decken. In der Praxis haben Asylwerber beim Zugang zu medizinischer Versorgung die gleichen Schwierigkeiten wie bulgarische Staatsangehörige aufgrund des schlechten Zustands des nationalen Gesundheitssystems, welches materiell und finanziell unterausgestattet ist. In dieser Situation sind spezielle Vorkehrungen für Folteropfer und Personen mit psychischen Problemen nicht verfügbar. Alle Unterbringungszentren sind mit Behandlungsräumen ausgestattet und bieten eine medizinische Grundversorgung, deren Umfang von der Verfügbarkeit medizinischer Dienstleister am jeweiligen Standort abhängt. Der grundsätzliche Mangel an Allgemeinmedizinern in Bulgarien ist der Hauptgrund dafür, dass die medizinische Versorgung von Asylwerbern hauptsächlich in den Arztpraxen der Unterbringungszentren in Sofia und Harmanli erfolgt. Die medizinische Grundversorgung in den Unterbringungszentren erfolgt entweder durch eigenes medizinisches Personal oder durch Überweisung an Notaufnahmen örtlicher Krankenhäuser. Im Rahmen eines AMIF-Projekts, das von der Caritas in Zusammenarbeit mit UNICEF unterstützt wird, wurde in Sofia eine neue mobile Ambulanz eingerichtet, mit einer Krankenschwester, die Gesundheitsberatung und medizinische Grundversorgung anbietet, sowie einem Krankenwagen für den Transport von Patienten zu Gesundheitseinrichtungen. Bis Ende 2023 wurden insgesamt 18.167 ambulante Untersuchungen in den Arztpraxen der Aufnahmezentren durchgeführt. Der Zugang von Asylwerbern zu nachfolgender und spezialisierter medizinischer Behandlung ist aber weiterhin erschwert (BHC/ECRE 4.2024).
Bei einer Umfrage des UNHCR unter Asylwerbern und anerkannten Flüchtlingen in Bulgarien wurde von Schwierigkeiten berichtet, in den Aufnahmezentren einen Arzt zu finden und Zugang zu Spezialisten zu bekommen. Bewohner von Unterbringungszentren wünschten sich u. a., dass das Gesundheitspersonal aufmerksamer und hilfsbereiter und die Gesundheitsdienste besser zugänglich und effizienter wären. Einige Umfrageteilnehmer berichteten, dass sie trotz ihrer Bedürfnisse keinen Zugang zu einem Dermatologen oder Zahnarzt erhalten haben. Als Gründe für den fehlenden Zugang zu medizinischer Versorgung wurde u. a. das Fehlen eines Hausarztes, die Reisekosten, fehlende Informationen und die Sprachbarriere genannt. Auch wurde genannt, dass der Hausarzt nicht hilfsbereit war, oder die Leistungen schlecht oder die medizinischen Einrichtungen nicht zufriedenstellend waren. Unter den Asylwerbern und Flüchtlingen in den Aufnahmezentren war der Zugang zu verschriebenen Medikamenten ein häufiges Problem. Von den befragten Asylwerbern und Flüchtlingen aus Syrien u. a. Ländern gaben 68 % an, keine Krankenversicherung zu haben. Zu den Gründen für das Fehlen einer Krankenversicherung gehörten, dass ein Hausarzt nicht hilfreich war, oder dass sie keinen Hausarzt haben (was auch ihren Zugang zu anderen Gesundheitsdiensten einschränkt, da sie eine Überweisung ihres Hausarztes für den Spezialisten benötigen), fehlende Informationen über den Zugang zur Krankenversicherung, das Gefühl der Diskriminierung und Sprachbarrieren. Zu den allgemeinen Problemen beim Zugang zur Gesundheitsversorgung wurden genannt: kein zugewiesener Hausarzt, Sprachbarrieren, Mangel an Medikamenten, Verweigerung des Personals, Schwierigkeiten bei der Fahrt zu medizinischen Einrichtungen, mangelnde Hilfsbereitschaft des medizinischen Personals und fehlende Informationen über die Gesundheitsversorgung. Einige Befragte verwiesen darauf, dass die Unterstützung für psychische Gesundheit über bestimmte Einrichtungen wie INTEGRICO, NGOs oder eine Hotline verfügbar sei. Andere sagten, dass ihre Fragen nach Unterstützung abgewiesen wurden (UNHCR 1.5.2024).
UNHCR und seine Partner bieten Asylwerbern und Flüchtlingen individuelle Beratung und verweisen sie an spezialisierte Dienste. Gleichzeitig arbeiten sie daran, den Zugang zu hochwertigen psychologischen und psychosozialen Diensten zu verbessern (UNHCR 2.2024).
Die medizinische Versorgung für Asylwerber umfasst u. a. den medizinischen Eingangstest bei Antragstellung, ständige ärztliche Überwachung, Bereitstellung medizinischer Nothilfe, Überwachung des Hygienestatus, usw. Medizinisches Personal, bestehend aus einem Arzt und einer Krankenschwester, steht in den Unterkunftszentren zur Verfügung, die von SAREF verwaltet werden. Die Sozialexperten von SAREF stehen ebenfalls zur Verfügung und erteilen alle relevanten Informationen über die Gesundheitsversorgung, einschließlich der Bestellung eines Hausarztes und der Unterstützung in Fällen, in denen ein Krankenhausaufenthalt erforderlich ist. Gemäß Gesetz haben Antragsteller Anspruch auf eine Krankenversicherung, eine zugängliche medizinische Versorgung und eine kostenlose medizinische Versorgung wie für bulgarische Staatsbürger (EUAA/SAREF 20.4.2023).
Asylwerber, die freiwillig außerhalb eines Aufnahmezentrums leben, oder denen die Unterbringung, aus welchen Gründen auch immer, reduziert oder entzogen wird, haben trotzdem Zugang zu medizinischer Grundversorgung, da die Krankenversicherung für alle Asylwerber grundsätzlich aus dem Staatshaushalt finanziert wird, unabhängig von ihrem Wohnort. Das nationale Gesundheitspaket ist in der Regel knapp bemessen und sieht weder eine maßgeschneiderte medizinische oder psychologische Behandlung oder Unterstützung noch die Behandlung vieler chronischer Krankheiten oder chirurgische Eingriffe, Prothesen, Implantate oder andere notwendige Medikamente oder Hilfsmittel vor. Daher müssen die Patienten diese auf eigene Kosten bezahlen (BHC/ECRE 4.2024). Der Zugang zu medizinischer Versorgung gilt auch für Folgeantragsteller (EUAA/SAREF 20.4.2023).
Wenn Asylwerber offiziell arbeiten, muss ihr Arbeitgeber die Krankenversicherungsbeiträge bezahlen (STDOK 18.4.2023).
MedCOI bearbeitet keine medizinischen Anfragen zu EU-Mitgliedsstaaten (EUAA MedCOI 19.2.2021).
Das bulgarische Gesundheitssystem basiert auf einer obligatorischen sozialen Krankenversicherung; die freiwillige Krankenversicherung spielt eine eher marginale Rolle. Die Gesundheitsausgaben pro Kopf sind die zweitniedrigsten der EU (EOHSP 15.12.2023). Die größten Herausforderungen des bulgarischen Gesundheitswesens sind die ungleiche Verteilung der Ressourcen im Gesundheitswesen, die unzureichende Notfallversorgung, der gravierende Mangel an Pflegepersonal und hohe private Zuzahlungen ('out-of-pocket'-Zahlungen) (BS 19.3.2024). Diese privaten Zuzahlungen sind mit 34 % der gesamten Gesundheitsausgaben die höchsten in der EU und betreffen hauptsächlich die Ausgaben für Arzneimittel (EOHSP 15.12.2023). Gemäß bulgarischem Finanzministerium sind zwischen 500.000 und 600.000 Menschen in Bulgarien nicht krankenversichert, die Schätzungen gehen aber auseinander, weil viele, die keine Krankenversicherungsbeiträge bezahlen, im Ausland leben (BS 19.3.2024).
Quellen:
• BHC/ECRE - Bulgarian Helsinki Committee (Autor), European Council on Refugees and Exiles (Herausgeber) (4.2024): Country Report: Bulgaria; 2023 Update, https://asylumineurope.org/wp-content/uploads/2024/04/AIDA-BG_2023-Update.pdf , Zugriff 6.5.2024
• BS - Bertelsmann Stiftung (19.3.2024): BTI 2024 Country Report Bulgaria, https://www.ecoi.net/en/file/local/2105817/country_report_2024_BGR.pdf , Zugriff 24.7.2024
• EOHSP - European Observatory on Health Systems and Policies (15.12.2023): Bulgaria: Country Health Profile 2023, State of Health in the EU, https://www.ecoi.net/en/file/local/2107060/chp-bulgaria2023.pdf , Zugriff 24.7.2024
• EUAA/SAREF - European Union Agency for Asylum (Herausgeber), Staatliche Agentur für Flüchtlinge beim Ministerrat (Autor) (20.4.2023): Information on procedural elements and rights of applicants subject to a Dublin transfer to Bulgaria, https://euaa.europa.eu/sites/default/files/2023-04/factsheet_dublin_transfers_bg.pdf , Zugriff 24.7.2024
• EUAA MedCOI - Medical Country of Origin Information by EUAA (European Agency for Asylum) (19.2.2021): Auskunft von EUAA MedCOI
• STDOK - Staatendokumentation des Bundesamts für Fremdenwesen und Asyl [Österreich] (18.4.2023): Protokoll Study Visit Bulgarien 13.-15.3.2023
• UNHCR - United Nations High Commissioner for Refugees (1.5.2024): Voices of Refugees in Bulgaria; Age, Gender, and Diversity (AGD); Participatory Assessment 2023, https://www.ecoi.net/en/file/local/2108435/PA-Adult-Report-2023-Published.pdf , Zugriff 24.7.2024
• UNHCR - United Nations High Commissioner for Refugees (2.2024): Bulgaria Fact Sheet; Bulgaria; February 2024, https://www.ecoi.net/en/file/local/2105694/bi-annual-fact-sheet-2024-02-bulgaria.pdf , Zugriff 25.7.2024
Dublin-Rückkehrer
Letzte Änderung: 29.07.2024
Wenn ein Dublin-Rückkehrer am Flughafen ankommt, wird entschieden, in welchem Zentrum er unterzubringen ist. Wenn sein Antrag beendet (terminated) oder inhaltlich abgelehnt (rejected) und in Abwesenheit zugestellt wurde, wird er als irregulärer Migrant betrachtet. Nur wenn er sich im Falle einer Beendigung entscheidet, die Wiedereröffnung seines Verfahrens zu beantragen, kommt er in eine offene Unterbringung der staatlichen Flüchtlingsagentur (SAREF) (STDOK 18.4.2023).
Dublin-Rückkehrer, deren Verfahren schlicht eingestellt wurden, weil sie sich demselben entzogen hatten, haben prinzipiell keine Schwierigkeiten ihre Verfahren wieder aufnehmen zu lassen. Allerdings garantiert das nicht ihren Zugang zu staatlich bereitgestellter Versorgung und Unterbringung in Aufnahmezentren, da dieser nur für vulnerable Antragsteller garantiert ist. Für alle anderen Dublin-Rückkehrer, die nicht als vulnerabel gelten, hängen Verpflegung und Unterkunft von der Verfügbarkeit von Aufnahmekapazitäten ab. Wenn kein Platz verfügbar ist, müssen Dublin-Rückkehrer ihre Unterkunft und Verpflegung auf eigene Kosten besorgen. Im Jahr 2023 berichtete SAREF weiterhin einen gravierenden Mangel an Kapazitäten für nicht vulnerable Dublin-Rückkehrer (BHC/ECRE 4.2024). Angesprochen auf solche Berichte, beauskunftete SAREF im Zuge eines Study Visits in Bulgarien, dass SAREF der Überstellung von vornherein nicht zustimmen würde, wenn keine Unterbringungskapazitäten vorhanden wären (STDOK 18.4.2023).
Wenn der Dublin-Rückkehrer inhaltlich abgelehnt wurde, und eine Zustellung der Entscheidung in Abwesenheit erfolgt ist, wird er jedenfalls festgenommen und in ein geschlossenes Zentrum der Direktion Migration (MD) gebracht, welche für fremdenpolizeiliche Belange zuständig ist. SAREF informiert die MD über die angekündigte Ankunft eines Rückkehrers mit einer in Abwesenheit zugestellten abschließend negativen Entscheidung und bei Ankunft wird der Betreffende in Haft genommen. Der Rückkehrer kann einen neuen Asylantrag stellen, welcher als Folgeantrag gilt. Über einen in der Haft gestellten Folgeantrag wird SAREF informiert und prüft dessen Zulässigkeit. Wird der Antrag nicht zugelassen, bleibt der Rückkehrer in Haft (STDOK 18.4.2023). Das bulgarische Asylgesetz (LAR) sieht grundsätzlich vor, dass auch im Falle einer Zulassung des Folgeantrags der Folgeantragsteller kein Recht auf Versorgung hat, außer er wäre vulnerabel (LAR, Art 29 (7)). Laut hierzu eingeholter Auskunft von SAREF ist dies zwar generell korrekt, jedoch werden in der Praxis die meisten Asylwerber, deren Folgeantrag zugelassen wurde, in Aufnahmezentren von SAREF untergebracht, da SAREF diese besondere Personengruppe als vulnerabel betrachtet (SAREF 17.5.2023).
Obwohl der Zugang zum nationalen Gesundheitssystem nach der Dublin-Rückkehr automatisch wiederhergestellt wird, ist das nationale Gesundheitspaket in der Regel knapp bemessen und sieht weder eine maßgeschneiderte medizinische oder psychologische Behandlung oder Unterstützung noch die Behandlung vieler chronischer Krankheiten oder chirurgische Eingriffe, Prothesen, Implantate oder andere notwendige Medikamente oder Hilfsmittel vor. Daher müssen die Patienten diese auf eigene Kosten bezahlen (BHC/ECRE 4.2024) (Zu medizinische Versorgung allgemein siehe: Versorgung / Medizinische Versorgung, Anm.).
Seit 2020 ist das ununterbrochene Recht auf medizinische Versorgung für Asylwerber, deren Verfahren beendet und dann wieder aufgenommen wurden, wie es bei Dublin-Rückkehrern typischerweise der Fall ist, gesetzlich ausdrücklich festgeschrieben. In der Praxis soll es bei ihnen jedoch zu einigen Monaten Verzögerung kommen, bis sie wieder Zugang zum Gesundheitssystem haben (BHC/ECRE 4.2024). Angesprochen auf solche Berichte, berichtet SAREF, dass Rückkehrer in so einer Konstellation versichert sind wie bulgarische Bürger und in einem offenen Unterbringungszentrum von SAREF untergebracht werden und somit Zugang zu medizinischer Versorgung haben. Die Daten der Untergebrachten werden einmal im Monat an die Krankenkasse geschickt. Das könnte laut SAREF die Ursache der beschriebenen Verzögerungen sein (STDOK 18.4.2023).
Quellen:
• BHC/ECRE - Bulgarian Helsinki Committee (Autor), European Council on Refugees and Exiles (Herausgeber) (4.2024): Country Report: Bulgaria; 2023 Update, https://asylumineurope.org/wp-content/uploads/2024/04/AIDA-BG_2023-Update.pdf , Zugriff 6.5.2024
• SAREF - Staatliche Agentur für Flüchtlinge beim Ministerrat (17.5.2023): Auskunft von SAREF [Asylbehörde, Bulgarien]
• STDOK - Staatendokumentation des Bundesamts für Fremdenwesen und Asyl [Österreich] (18.4.2023): Protokoll Study Visit Bulgarien 13.-15.3.2023
Haft
Letzte Änderung: 29.07.2024
Das Land verfügt über zwei Schubhaftzentren: Busmantsi (400 Plätze) und Lyubimets (siehe unten) (BHC/ECRE 4.2024). Diese unterstehen der Direktion Migration (MD), welche in Bulgarien für fremdenpolizeiliche Belange zuständig ist (STDOK 18.4.2023). Die Asylbehörde SAREF verfügt zusätzlich über einen geschlossenen Bereich (closed reception ward) innerhalb es Schubhaftzentrums Busmantsi mit 16 Plätzen (BHC/ECRE 4.2024).
Das Haftzentrum Lyubimets wurde 2019 gegründet. Bei jedem Neuankömmling wird ein medizinischer Eingangstest vorgenommen. Im Lager gibt es rund um die Uhr medizinische Versorgung und auch Psychologen sind anwesend. Wenn nötig können Insassen in ein umliegendes Spital gebracht werden. Für Übersetzungsleistungen sorgen Verträge mit Übersetzern sowie Übersetzer von NGOs. Die Insassen dürfen ins Freie und Sport machen. Es gibt eigene Räume, um sich mit Anwälten zu treffen, Andachtsräume usw. Das Lager wird rund um die Uhr videoüberwacht. Es gibt eine Kantine, die drei Mahlzeiten am Tag bereitstellt. Spezielle Ernährungsgewohnheiten werden berücksichtigt. Außerdem gibt es in der Kantine einen kleinen Shop für zusätzliche Lebensmittel. Das Lager verfügt über 1.320 Plätze (Hauptgebäude: 300 Plätze, Nebengebäude: 360 Plätze, Containerdorf: 660 Plätze in 48 von IOM zur Verfügung gestellten Wohncontainern). Ab einer Belegung von 1.000 Personen wird die Unterbringungssituation im Lager problematisch. Das organisatorisch zugehörige Lager Elhovo wird derzeit nicht genutzt, es besteht aus Containern und dient als Reservelager für Notfälle mit weiteren 340 Plätzen. Mitte März 2023 waren 329 Personen in Lyubimets untergebracht, hauptsächlich Neuankömmlinge (STDOK 18.4.2023).
Haft von Migranten/Asylsuchenden wird in Bulgarien systematisch angewandt, u. a. da ohne Sicherheitscheck keine Überstellung in ein offenes Zentrum vorgesehen ist. Daher stellen die meisten Asylwerber ihren Antrag aus der Haft (BHC/ECRE 4.2024; vgl. STDOK 18.4.2023, USDOS 23.4.2024) (außer unbegleitete Minderjährige, Vulnerable, Familien usw.). Alle illegalen Migranten (außer den genannten Ausnahmen) werden bei Ankunft in Bulgarien zunächst für 24 Stunden festgenommen, ihre (auch biometrischen) Daten erfasst, sie über ihre Rechte informiert (Asyl, freiwillige Rückkehr usw.) und die Rückkehr angeordnet (STDOK 18.4.2023). Erfolgt keine freiwillige Rückkehr, ist eine Haft bis zu 18 Monaten möglich (BHC/ECRE 4.2024). Die meisten stellen einen Asylantrag. In diesem Fall werden die Antragsteller binnen sechs Tagen in das offene Transitzentrum Pastrogor oder ein anderes Zentrum der Asylbehörde SAREF überstellt, wo das Verfahren geführt wird. Während dieser 6 Tage prüft der bulgarische Geheimdienst (SANS) den Hintergrund der Betreffenden. Wenn SANS einen möglichen z. B. extremistischen Hintergrund findet, werden sie nicht in ein offenes Zentrum gelassen, sondern kommen in geschlossene Unterbringung (STDOK 18.4.2023).
Die SAREF-Zentren werden offen geführt und dort Untergebrachte dürfen sich in der jeweiligen Region (Bulgarien besteht aus 28 Regionen) frei bewegen (BFA/Staatendokumentation 18.4.2023). Diese Gebietsbeschränkung auf die Region, in der das jeweilige Unterbringungszentrum liegt, endet mit dem Ende des Asylverfahrens (USDOS 23.4.2024). Wird ein Antragsteller außerhalb der zulässigen Region von der Polizei angetroffen, ergeht eine Meldung an SAREF. Wird er ein weiteres Mal außerhalb der zulässigen Region angetroffen, ergeht an SAREF die Aufforderung, den Betreffenden geschlossen unterzubringen. SAREF muss dieser Aufforderung nachkommen und betreibt für solche Zwecke innerhalb des Haftzentrums (der MD) Busmantsi einen eigenen geschlossenen Bereich mit 16 Plätzen. Aber meist ist bis dahin das Verfahren des Antragstellers ohnehin schon beendet und (wenn negativ) dieser in Haft (der MD) (STDOK 18.4.2023).
2023 wurden 32 Asylwerber während ihres Verfahrens im SAREF unterstehenden geschlossenen Bereich (closed reception ward) von Busmantsi untergebracht. Hauptsächlich aufgrund von Identitätsfeststellung und Schutz der nationalen Sicherheit. Die durchschnittliche Haftdauer lag 2023 bei 64 Tagen (BHC/ECRE 4.2024).
Quellen:
• BHC/ECRE - Bulgarian Helsinki Committee (Autor), European Council on Refugees and Exiles (Herausgeber) (4.2024): Country Report: Bulgaria; 2023 Update, https://asylumineurope.org/wp-content/uploads/2024/04/AIDA-BG_2023-Update.pdf , Zugriff 6.5.2024
• STDOK - Staatendokumentation des Bundesamts für Fremdenwesen und Asyl [Österreich] (18.4.2023): Protokoll Study Visit Bulgarien 13.-15.3.2023
• USDOS - United States Department of State [USA] (23.4.2024): 2023 Country Report on Human Rights Practices: Bulgaria, https://www.ecoi.net/de/dokument/2107628.html , Zugriff 23.7.2024
Es wurde weiter ausgeführt, dass die Identität des BF nicht feststehe. Der Genannte sei volljährig, ledig und habe keine Kinder. Er leide an keinen schweren Erkrankungen, die einer Überstellung nach Bulgarien im Wege stünden. Die bulgarische Dublin-Behörde habe der Rückübernahme des BF gemäß Art. 18 Abs. 1 lit. d Dublin III-VO ausdrücklich zugestimmt. In Österreich verfüge der BF über keine familiären oder andere enge private Anknüpfungspunkte bzw. Abhängigkeiten. Den medizinischen Unterlagen des AHZ sei zu entnehmen, dass dem BF keine Medikation verordnet worden sei. Die medizinische Grundversorgung sei in Bulgarien gewährleistet. Hinsichtlich des Vorbringens des BF, nicht nach Bulgarien zurückkehren zu wollen, sei anzuführen, dass es einem Asylwerber nicht freistehe, das Asylverfahren in einem Land seiner Wahl durchzuführen, sondern sich die Zuständigkeit eines Mitgliedstaates aufgrund der in der Dublin-VO genannten Zuständigkeitskriterien ergebe. Soweit der BF anführe, dass es im Camp in Bulgarien „schlecht“ gewesen sei, sei festzuhalten, dass sich Asylwerber im Zuge der Feststellungen des für das Asylverfahren zuständigen Dublinstaates nicht jenen Migliedstaat aussuchen könnten, in dem sie die bestmögliche Unterbringung und Versorgung erwarten könnten. Im Hinblick auf das Vorbringen des BF, in Bulgarien von der Polizei geschlagen worden zu sein, sei auszuführen, dass sich daraus keine künftige Gefährdung ergebe, zumal der BF in einem förmlichen Verfahren an die bulgarischen Behörden übergeben würden. Es bestehe kein Grund, an der Schutzwilligkeit und Schutzfähigkeit der bulgarischen Sicherheitskräfte zu zweifeln. Es lägen keine Anhaltspunkte dafür vor, dass die bulgarischen Sicherheitsbehörden dem BF keinen adäquaten Schutz bieten würden. Aus den Angaben zu des BF zu vorgeblichen „Problemen“ mit den Schleppern sei kein konkretes Gefährdungspotential ableitbar. Die Anordnung der Außerlandesbringung führe nicht zu einer Verletzung der Dublin III-VO, sowie von. Art. 8 EMRK, die Zurückweisungsentscheidung sei unter diesen Aspekten zulässig. In Bulgarien, einem Mitgliedstaat der Europäischen Union als einer Rechts- und Wertegemeinschaft und des Europarates, werde mit hinreichender Wahrscheinlichkeit die Gefahr einer Verletzung der EMRK im gegenständlichen Zusammenhang nicht eintreten. Auch aus der Rechtsprechung des EGMR oder aus sonstigem Amtswissen lasse sich eine systematische, notorische Verletzung fundamentaler Menschenrechte in Bulgarien keinesfalls erkennen. Ein vom BF in besonderem Maße substantiiertes, glaubhaftes Vorbringen betreffend das Vorliegen besonderer, bescheinigter außergewöhnlicher Umstände, die die Gefahr einer hier relevanten Verletzung des Art. 4 GRC bzw. Art. 3 EMRK im Falle einer Überstellung ernstlich für möglich erscheinen lassen, sei im Verfahren nicht hervorgekommen. Die Regelvermutung des § 5 Abs. 3 AsylG treffe daher zu, ein zwingender Anlass für die Ausübung des Selbsteintrittsrechts des Art. 17 Abs. 1 Dublin III-VO habe sich nicht ergeben.
Gegen diesen Bescheid erhob der BF im Wege seiner Rechtsvertretung fristgerecht Beschwerde wegen inhaltlicher Rechtswidrigkeit infolge unrichtiger rechtlicher Beurteilung sowie Verletzung von Verfahrensvorschriften. Inhaltlich wurde im Wesentlichen (wiederholend) ausgeführt, dass der BF befürchte, in Bulgarien von einer Schlepperbande, der er Geld schulde, gefunden zu werden. Es könne nicht garantiert werden, dass der bulgarische Sicherheitsapparat dem BF tatsächlich helfen würde. Die schlechten Bedingungen in bulgarischen Aufnahmeeinrichtungen seien notorisch bekannt. Im Fall der Rückkehr nach Bulgarien wäre nicht gesichert, dass der BF Zugang zu einem Asylquartier und entsprechenden Grundversorgungsleistungen hätte; auch der Zugang zu medizinischer Versorgung wäre nur eingeschränkt gewährleistet. Zudem bestünde für den BF die Gefahr, von Bulgarien ohne Asylverfahren in die Türkei abgeschoben zu werden (Kettenabschiebung). Die von der belangten Behörde herangezogenen Länderfeststellungen zur Situation in Bulgarien seien unvollständig bzw. habe die Behörde die herangezogenen Berichte unrichtig und selektiv ausgewertet. Bei einer Rückkehr nach Bulgarien würde der BF in Folge des fehlenden Zugangs zu Integrationsmaßnahmen und zur Gesundheitsversorgung unmittelbar in eine aussichtslose Lage geraten. Es wäre dem BF nicht möglich, für den notwendigen Unterhalt zu sorgen. In Bulgarien bestünden systematische Mängel hinsichtlich Unterbringung, medizinischer Versorgung und Inhaftierung. Die Unterbringung und die Essensversorgung sowie die medizinische und psychiatrische Versorgung seien in Bulgarien unzureichend. Irreguläre Migrantinnen, inklusive Asylsuchende, würden systematisch inhaftiert. Rassismus und Fremdenfeindlichkeit seien weit verbreitet. In Bulgarien komme es regelmäßig zu Polizeigewalt und illegalen Pushbacks. Das Bundesamt hätte im konkreten Fall hinsichtlich der Frage, ob dem BF in Bulgarien eine Verletzung seiner durch Art. 3 EMRK gewährleisteten Rechte drohe, eine Einzelfallprüfung vornehmen müssen, welche sie jedoch nicht durchgeführt habe. Die belangte Behörde hätte eine individuelle Zusicherung einer adäquaten Unterbringung einholen müssen. Aus den genannten Gründen hätte die belangte Behörde zum Schluss kommen müssen, dass aufgrund der besonderen Umstände des gegenständlichen Falles eine Abschiebung nach Bulgarien mit hoher Wahrscheinlichkeit eine Verletzung der durch Art. 3 und 8 EMRK bzw. Art. 4 GRC gewährleisteten Rechte des BF bedeuten würde. Sie hätte demzufolge vom Selbsteintrittsrecht gemäß Art. 17 Abs. 1 Dublin III-VO Gebrauch machen müssen. Die Durchführung einer mündlichen Verhandlung wurde beantragt und die Zuerkennung der aufschiebenden Wirkung angeregt.
II. Das Bundesverwaltungsgericht hat erwogen:
1. Feststellungen:
Festgestellt wird zunächst der unter Pkt. I. dargelegte Verfahrensgang.
Der BF, ein volljähriger Staatsangehöriger Marokkos, gelangte nach eigenen Angaben über die Türkei, Bulgarien, Serbien und Ungarn irregulär in das Bundesgebiet.
Über den BF wurde am 07.11.2024 mit Mandatsbescheid Schubhaft verhängt. In Schubhaft befindlich stellte er am 28.11.2024 den gegenständlichen Antrag auf internationalen Schutz.
Zuvor suchte der BF am 16.10.2024 in Bulgarien um Asyl an (BG1...). Im Asylverfahren des BF in Bulgarien erging offenkundig eine negative Entscheidung.
Im Konsultationsverfahren stimmte die bulgarische Dublin-Behörde am 13.11.2024 dem Wiederaufnahmegesuch Österreichs gemäß Art. 18 Abs. 1 lit d Dublin III-VO ausdrücklich zu und teilte die o.a. Aliasdaten des BF mit.
Nach Antragstellung in Bulgarien und vor Asylantragstellung in Österreich hat der BF das Hoheitsgebiet der Mitgliedstaaten nicht für mehr als drei Monate wieder verlassen. Die Zuständigkeit Bulgariens ist nicht wieder erloschen.
Das Bundesverwaltungsgericht schließt sich den oben wiedergegebenen Feststellungen des angefochtenen Bescheides zur Allgemeinsituation im Mitgliedstaat Bulgarien an.
Besondere, in der Person des BF gelegene Gründe, welche für die reale Gefahr des fehlenden Schutzes vor Verfolgung im zuständigen Mitgliedstaat sprechen würden, liegen nicht vor.
Es kann nicht festgestellt werden, dass der BF im Falle einer Überstellung nach Bulgarien Gefahr liefe, einer unmenschlichen Behandlung oder Strafe oder der Todesstrafe bzw. einer sonstigen konkreten individuellen Gefahr unterworfen zu werden.
Die Gefahr einer ungeprüften Kettenabschiebung in die Türkei oder nach Marokko besteht nicht. Festgestellt wird, dass der BF im Rahmen seines Voraufenthalts in Bulgarien, wenngleich auch auf niedrigem Niveau, untergebracht und versorgt wurde. Der BF hat Bulgarien, nachdem er eine negative Entscheidung erhalten hatte, verlassen. Nach seiner Rücküberstellung wird dem BF, auch als Folgeantragsteller, erneut Unterbringung und Versorgung durch die zuständige Behörde SAREF zuteilwerden (siehe auch weiter unten).
Der BF leidet an keinen schwerwiegenden oder lebensbedrohenden Krankheiten. Er hat leichte Hautprobleme. Medikamente benötigt der BF nicht. In Bulgarien sind alle Krankheiten behandelbar und alle gängigen Medikamente erhältlich.
Besondere private, familiäre oder berufliche Bindungen des BF im Bundesgebiet bestehen nicht. In Österreich verfügt der BF weder über familiäre noch verwandtschaftliche Anknüpfungspunkte. Eine besondere Integrationsverfestigung des BF ist nicht erkennbar. Er verfügt über kein iSd Art 8 EMRK geschütztes Privat- und Familienleben in Österreich.
Der BF befindet sich bis dato in Schubhaft.
2. Beweiswürdigung:
Der Verfahrensgang ergibt sich aus dem unstrittigen Inhalt des vorliegenden Verwaltungsakts und des Gerichtsakts.
Die Feststellungen zum Reiseweg des BF beruhen auf dessen diesbezüglich plausiblen Angaben.
Dass über den BF mit Mandatsbescheid Schubhaft verhängt wurde, ist einem Auszug aus dem IZR zu entnehmen.
Die Asylantragstellung des BF in Bulgarien steht aufgrund der vorliegenden EURODAC-Treffermeldung der Kategorie "1" zu Bulgarien zweifelsfrei fest. Dass im Asylverfahren des BF in Bulgarien eine negative Entscheidung ergangen ist, ergibt sich aus der Zustimmung Bulgariens nach Art. 18 Abs. 1 lit d Dublin III-VO.
Das Konsultationsverfahren ist im Verwaltungsakt dokumentiert. Allfällige Mängel des Verfahrens sind nicht ersichtlich.
Die Feststellung, dass der BF seit der Asylantragstellung in Bulgarien das Hoheitsgebiet der Mitgliedstaaten nicht für mindestens drei Monate wieder verlassen hat, beruht auf den unzweifelhaften Daten der Antragstellung in Bulgarien (16.10.2024) und in Österreich (28.11.2024) sowie der bereits am 06.11.2024 erfolgten Anhaltung des BF in Österreich.
Die Gesamtsituation des Asylwesens im zuständigen Mitgliedstaat resultiert aus den umfangreichen und durch neueste Quellen belegten Länderfeststellungen, welche auf alle entscheidungswesentlichen Fragen eingehen. Das Bundesamt hat in seiner Entscheidung neben Ausführungen zur Versorgungslage von Asylwerbern in Bulgarien auch Feststellungen zur dortigen Rechtslage und Vollzugspraxis von asyl- und fremdenrechtlichen Bestimmungen (darunter konkret auch im Hinblick auf Rückkehrer nach der Dublin-VO) samt dem jeweiligen Rechtsschutz im Rechtsmittelwege getroffen. Sofern Quellen älteren Datums herangezogen wurden, ist davon auszugehen, dass sich die Lage in Bulgarien nicht maßgeblich geändert hat.
Aus den dargestellten Länderinformationen ergeben sich keine ausreichend begründeten Hinweise darauf, dass das bulgarische Asylwesen grobe systemische Mängel aufweisen würde. Insofern war aus der Sicht des Bundesverwaltungsgerichts insbesondere in Bezug auf die Durchführung des Asylverfahrens, die medizinische Versorgung sowie die Sicherheitslage von Asylsuchenden in Bulgarien den Feststellungen der erstinstanzlichen Entscheidung zu folgen.
Die Feststellung, dass dem BF keine ungeprüfte Kettenabschiebung (in die Türkei oder nach Marokko) droht, ergibt sich aus den angeführten Länderberichten. So berichtet der BMI-Verbindungsbeamte (VB), dass von der Türkei keine Drittstaatsangehörigen von Bulgarien übernommen werden. Die Schutzsuchenden werden weder nach Staatsangehörigkeit noch nach anderen Grundsätzen eingeteilt, sondern es wird stets die gleiche Vorgehensweise angewendet und Antragstellern aller Nationalitäten, Ethnien und Religionen werden die gleichen Bedingungen geboten und die Bedürfnisse aller Schutzsuchenden berücksichtigt und jeder Asylantrag im Einzelfall geprüft. Aus den zugrunde gelegten aktuellen Länderberichten zu Bulgarien ergeben sich keine Hinweise dahingehend, dass Dublin-Rückkehrer keinen Zugang zu einem ordnungsgemäßen Asylverfahren hätten.
Zur bestehenden Versorgung (auch) nicht-vulnerabler Rückkehrer (etwa Folgeantragsteller) in Bulgarien: Das Bundesamt hat auch hiezu nähere Ermittlungen in Bulgarien durchgeführt und dabei Folgendes in Erfahrung gebracht: Für alle Dublin-Rückkehrer, die nicht vulnerabel sind, hängen Verpflegung und Unterkunft von der Verfügbarkeit von Aufnahmekapazitäten ab. SAREF hat hiezu mittlerweile klargestellt, dass die bulgarischen Behörden einer Überstellung nach Bulgarien von vornherein nicht zustimmen würden, wenn keine Unterbringungskapazitäten vorhanden sein sollten. Im Asylverfahren des BF in Bulgarien erging offenbar eine negative Entscheidung - daher kann dieser nach einer Rückkehr einen neuen Antrag stellen, der als Folgeantrag gilt. Zumal wie vorliegend eine ausdrückliche Zustimmung Bulgariens zur Rückübernahme des BF besteht, ist mit maßgeblicher Wahrscheinlichkeit davon auszugehen, dass der Genannte bei seiner Rückkehr mir einer ordnungsgemäßen behördlichen Unterbringung und Versorgung rechnen kann, ansonsten Bulgarien seiner Rücküberstellung nicht ausdrücklich zugestimmt hätte. Die Unterbringung und die Versorgung wird in einem geschlossenen Zentrum der Direktion Migration (MD) erfolgen. Darin ist jedoch, da gesetzlich so vorgesehen, kein systemischer Mangel oder eine Verletzung des Art 3 EMRK zu erblicken. Der BF befindet sich in Österreich in Schubhaft, was auch gesetzlich gedeckt ist nach den ho gesetzlichen Vorschriften.
Individuelle, unmittelbare und vor allem hinreichend konkrete Bedrohungen, welche den Länderberichten klar und substantiell widersprechen würden, hat der BF nicht dargetan. Eine den BF konkret treffende Bedrohungssituation in Bulgarien wurde nicht ausreichend substantiiert vorgebracht (siehe auch weiter unten).
Die Feststellungen zum Gesundheitszustand des BF gründen sich auf seine eigenen Angaben (AS 87) und die vom Bundesamt angeforderten medizinischen Unterlagen des AHZ. Befunde wurden nicht vorgelegt. Der Gesundheitszustand des BF steht einer Überstellung nach Bulgarien nicht im Wege. Der BF ist zweifellos nicht lebensbedrohlich erkrankt und transportfähig.
Die Feststellungen zu den persönlichen und familiären Verhältnissen des BF ergeben sich aus dessen eigenen Angaben und der damit im Einklang stehenden Aktenlage. Der BF gab durchgehend an, in Österreich weder über Familienangehörige noch Verwandte zu verfügen.
Dem zuletzt am 21.01.2025 veranlassten Auszug aus dem Zentralen Melderegister ist zu entnehmen, dass sich der BF bis dato in Schubhaft befindet.
3. Rechtliche Beurteilung:
Gemäß § 6 BVwGG entscheidet das Bundesverwaltungsgericht durch Einzelrichter, sofern nicht in Bundes- oder Landesgesetzen die Entscheidung durch Senate vorgesehen ist. Gegenständlich liegt somit Einzelrichterzuständigkeit vor.
Das Verfahren der Verwaltungsgerichte mit Ausnahme des Bundesfinanzgerichts ist durch das VwGVG, BGBl. I 33/2013 idgF geregelt (§ 1). Gemäß § 59 Abs. 2 VwGVG bleiben entgegenstehende Bestimmungen in Bundes- oder Landesgesetzen, die zum Zeitpunkt des Inkrafttretens dieses Bundesgesetzes bereits kundgemacht wurden, unberührt.
Nach § 17 VwGVG sind, soweit in diesem Bundesgesetz nicht anderes bestimmt ist, auf das Verfahren über Beschwerden gemäß Art. 130 Abs. 1 B-VG die Bestimmungen des AVG mit Ausnahme der §§ 1 bis 5 sowie des IV. Teiles, die Bestimmungen der Bundesabgabenordnung – BAO, BGBl. 194/1961, des Agrarverfahrensgesetzes – AgrVG, BGBl. 173/1950, und des Dienstrechtsverfahrensgesetzes 1984 – DVG, BGBl. 29/1984, und im Übrigen jene verfahrensrechtlichen Bestimmungen in Bundes- oder Landesgesetzen sinngemäß anzuwenden, die die Behörde in dem, dem Verfahren vor dem Verwaltungsgericht vorangegangenen Verfahren angewendet hat oder anzuwenden gehabt hätte.
§ 1 BFA-VG idgF bestimmt, dass dieses Bundesgesetz allgemeine Verfahrensbestimmungen beinhaltet, die für alle Fremden in einem Verfahren vor dem Bundesamt für Fremdenwesen und Asyl, vor Vertretungsbehörden oder in einem entsprechenden Beschwerdeverfahren vor dem Bundesverwaltungsgericht gelten. Weitere Verfahrensbestimmungen im AsylG und im FPG bleiben unberührt. In Asylverfahren tritt das Bundesamt für Fremdenwesen und Asyl an die Stelle des Bundesasylamtes (vgl. § 75 Abs. 17 AsylG 2005 idgF).
§ 16 Abs. 6 und § 18 Abs. 7 BFA-VG bestimmen für Beschwerdevorverfahren und Beschwerdeverfahren, dass §§ 13 Abs. 2 bis 5 und 22 VwGVG nicht anzuwenden sind.
Zu A) Abweisung der Beschwerde:
Die maßgeblichen Bestimmungen des Asylgesetzes 2005 (AsylG 2005) lauten:
"§ 5 (1) Ein nicht gemäß §§ 4 oder 4a erledigter Antrag auf internationalen Schutz ist als unzulässig zurückzuweisen, wenn ein anderer Staat vertraglich oder auf Grund der Dublin-Verordnung zur Prüfung des Asylantrages oder des Antrages auf internationalen Schutz zuständig ist. Mit der Zurückweisungsentscheidung ist auch festzustellen, welcher Staat zuständig ist. Eine Zurückweisung des Antrages hat zu unterbleiben, wenn im Rahmen einer Prüfung des § 9 Abs. 2 BFA-VG festgestellt wird, dass eine mit der Zurückweisung verbundene Anordnung zur Außerlandesbringung zu einer Verletzung von Art. 8 EMRK führen würde.
(2) Gemäß Abs. 1 ist auch vorzugehen, wenn ein anderer Staat vertraglich oder auf Grund der Dublin-Verordnung dafür zuständig ist zu prüfen, welcher Staat zur Prüfung des Asylantrages oder des Antrages auf internationalen Schutz zuständig ist.
(3) Sofern nicht besondere Gründe, die in der Person des Asylwerbers gelegen sind, glaubhaft gemacht werden oder beim Bundesamt oder beim Bundesverwaltungsgericht offenkundig sind, die für die reale Gefahr des fehlenden Schutzes vor Verfolgung sprechen, ist davon auszugehen, dass der Asylwerber in einem Staat nach Abs. 1 Schutz vor Verfolgung findet.
§ 10. (1) Eine Entscheidung nach diesem Bundesgesetz ist mit einer Rückkehrentscheidung oder einer Anordnung zur Außerlandesbringung gemäß dem 8. Hauptstück des FPG zu verbinden, wenn
1. der Antrag auf internationalen Schutz gemäß §§ 4 oder 4a zurückgewiesen wird,
2. der Antrag auf internationalen Schutz gemäß § 5 zurückgewiesen wird,
[...]
und in den Fällen der Z 1 und 3 bis 5 von Amts wegen ein Aufenthaltstitel gemäß § 57 nicht erteilt wird.
[…]"
§ 9 Abs. 1 und 2 BFA-Verfahrensgesetz (BFA-VG) idgF lautet:
"§ 9. (1) Wird durch eine Rückkehrentscheidung gemäß § 52 FPG, eine Anordnung zur Außerlandesbringung gemäß § 61 FPG, eine Ausweisung gemäß § 66 FPG oder ein Aufenthaltsverbot gemäß § 67 FPG in das Privat- oder Familienleben des Fremden eingegriffen, so ist die Erlassung der Entscheidung zulässig, wenn dies zur Erreichung der im Art. 8 Abs. 2 EMRK genannten Ziele dringend geboten ist.
(2) Bei der Beurteilung des Privat- und Familienlebens im Sinne des Art. 8 EMRK sind insbesondere zu berücksichtigen:
1.die Art und Dauer des bisherigen Aufenthaltes und die Frage, ob der bisherige Aufenthalt des Fremden rechtswidrig war,
2.das tatsächliche Bestehen eines Familienlebens,
3.die Schutzwürdigkeit des Privatlebens,
4.der Grad der Integration,
5.die Bindungen zum Heimatstaat des Fremden,
6.die strafgerichtliche Unbescholtenheit,
7.Verstöße gegen die öffentliche Ordnung, insbesondere im Bereich des Asyl-, Fremdenpolizei- und Einwanderungsrechts,
8.die Frage, ob das Privat- und Familienleben des Fremden in einem Zeitpunkt entstand, in dem sich die Beteiligten ihres unsicheren Aufenthaltsstatus bewusst waren,
9.die Frage, ob die Dauer des bisherigen Aufenthaltes des Fremden in den Behörden zurechenbaren überlangen Verzögerungen begründet ist."
§ 61 Fremdenpolizeigesetz 2005 (FPG) idgF lautet:
"§ 61. (1) Das Bundesamt hat gegen einen Drittstaatsangehörigen eine Außerlandesbringung anzuordnen, wenn
1. dessen Antrag auf internationalen Schutz gemäß §§ 4a oder 5 AsylG 2005 zurückgewiesen wird oder nach jeder weiteren, einer zurückweisenden Entscheidung gemäß §§ 4a oder 5 AsylG 2005 folgenden, zurückweisenden Entscheidung gemäß § 68 Abs. 1 AVG oder
[...]
(2) Eine Anordnung zur Außerlandesbringung hat zur Folge, dass eine Abschiebung des Drittstaatsangehörigen in den Zielstaat zulässig ist. Die Anordnung bleibt binnen 18 Monaten ab Ausreise des Drittstaatsangehörigen aufrecht.
(3) Wenn die Durchführung der Anordnung zur Außerlandesbringung aus Gründen, die in der Person des Drittstaatsangehörigen liegen, eine Verletzung von Art. 3 EMRK darstellen würde und diese nicht von Dauer sind, ist die Durchführung für die notwendige Zeit aufzuschieben.
(4) Die Anordnung zur Außerlandesbringung tritt außer Kraft, wenn das Asylverfahren gemäß § 28 AsylG 2005 zugelassen wird."
Die maßgeblichen Bestimmungen der Verordnung (EU) Nr. 604/2013 des Europäischen Parlaments und des Rates (Dublin III-VO) lauten:
"Art. 3 Verfahren zur Prüfung eines Antrags auf internationalen Schutz
(1) Die Mitgliedstaaten prüfen jeden Antrag auf internationalen Schutz, den ein Drittstaatsangehöriger oder Staatenloser im Hoheitsgebiet eines Mitgliedstaats einschließlich an der Grenze oder in den Transitzonen stellt. Der Antrag wird von einem einzigen Mitgliedstaat geprüft, der nach den Kriterien des Kapitels III als zuständiger Staat bestimmt wird.
(2) Lässt sich anhand der Kriterien dieser Verordnung der zuständige Mitgliedstaat nicht bestimmen, so ist der erste Mitgliedstaat, in dem der Antrag auf internationalen Schutz gestellt wurde, für dessen Prüfung zuständig.
Erweist es sich als unmöglich, einen Antragsteller an den zunächst als zuständig bestimmten Mitgliedstaat zu überstellen, da es wesentliche Gründe für die Annahme gibt, dass das Asylverfahren und die Aufnahmebedingungen für Antragsteller in diesem Mitgliedstaat systemische Schwachstellen aufweisen, die eine Gefahr einer unmenschlichen oder entwürdigenden Behandlung im Sinne des Artikels 4 der EU–Grundrechtecharta mit sich bringen, so setzt der die Zuständigkeit prüfende Mitgliedstaat, die Prüfung der in Kapitel III vorgesehenen Kriterien fort, um festzustellen, ob ein anderer Mitgliedstaat als zuständig bestimmt werden kann.
Kann keine Überstellung gemäß diesem Absatz an einen aufgrund der Kriterien des Kapitels III bestimmten Mitgliedstaat oder an den ersten Mitgliedstaat, in dem der Antrag gestellt wurde, vorgenommen werden, so wird der die Zuständigkeit prüfende Mitgliedstaat der zuständige Mitgliedstaat.
(3) Jeder Mitgliedstaat behält das Recht, einen Antragsteller nach Maßgabe der Bestimmungen und Schutzgarantien der Richtlinie 32/2013/EU in einen sicheren Drittstaat zurück- oder auszuweisen.
Art. 7 Rangfolge der Kriterien
(1) Die Kriterien zur Bestimmung des zuständigen Mitgliedstaats finden in der in diesem Kapitel genannten Rangfolge Anwendung.
(2) Bei der Bestimmung des nach den Kriterien dieses Kapitels zuständigen Mitgliedstaats wird von der Situation ausgegangen, die zu dem Zeitpunkt gegeben ist, zu dem der Antragsteller seinen Antrag auf internationalen Schutz zum ersten Mal in einem Mitgliedstaat stellt.
(3) Im Hinblick auf die Anwendung der in den Artikeln 8, 10 und 6 (Anmerkung: gemeint wohl 16) genannten Kriterien berücksichtigen die Mitgliedstaaten alle vorliegenden Indizien für den Aufenthalt von Familienangehörigen, Verwandten oder Personen jeder anderen verwandtschaftlichen Beziehung des Antragstellers im Hoheitsgebiet eines Mitgliedstaats, sofern diese Indizien vorgelegt werden, bevor ein anderer Mitgliedstaat dem Gesuch um Aufnahme- oder Wiederaufnahme der betreffenden Person gemäß den Artikeln 22 und 25 stattgegeben hat, und sofern über frühere Anträge des Antragstellers auf internationalen Schutz noch keine Erstentscheidung in der Sache ergangen ist.
Art. 13 Einreise und/oder Aufenthalt
(1) Wird auf der Grundlage von Beweismitteln oder Indizien gemäß den beiden in Artikel 22 Absatz 3 dieser Verordnung genannten Verzeichnissen, einschließlich der Daten nach der Verordnung (EU) Nr. 603/2013 festgestellt, dass ein Antragsteller aus einem Drittstaat kommend die Land-, See- oder Luftgrenze eines Mitgliedstaats illegal überschritten hat, so ist dieser Mitgliedstaat für die Prüfung des Antrags auf internationalen Schutz zuständig. Die Zuständigkeit endet zwölf Monate nach dem Tag des illegalen Grenzübertritts.
(2) Ist ein Mitgliedstaat nicht oder gemäß Absatz 1 dieses Artikels nicht länger zuständig und wird auf der Grundlage von Beweismitteln oder Indizien gemäß den beiden in Artikel 22 Absatz 3 genannten Verzeichnissen festgestellt, dass der Antragsteller — der illegal in die Hoheitsgebiete der Mitgliedstaaten eingereist ist oder bei dem die Umstände der Einreise nicht festgestellt werden können — sich vor der Antragstellung während eines ununterbrochenen Zeitraums von mindestens fünf Monaten in einem Mitgliedstaat aufgehalten hat, so ist dieser Mitgliedstaat für die Prüfung des Antrags auf internationalen Schutz zuständig.
Hat sich der Antragsteller für Zeiträume von mindestens fünf Monaten in verschiedenen Mitgliedstaaten aufgehalten, so ist der Mitgliedstaat, wo er sich zuletzt aufgehalten hat, für die Prüfung des Antrags auf internationalen Schutz zuständig.
Art. 16 Abhängige Personen
(1) Ist ein Antragsteller wegen Schwangerschaft, eines neugeborenen Kindes, schwerer Krankheit, ernsthafter Behinderung oder hohen Alters auf die Unterstützung seines Kindes, eines seiner Geschwister oder eines Elternteils, das/der sich rechtmäßig in einem Mitgliedstaat aufhält, angewiesen oder ist sein Kind, eines seiner Geschwister oder ein Elternteil, das/der sich rechtmäßig in einem Mitgliedstaat aufhält, auf die Unterstützung des Antragstellers angewiesen, so entscheiden die Mitgliedstaaten in der Regel, den Antragsteller und dieses Kind, dieses seiner Geschwister oder Elternteil nicht zu trennen bzw. sie zusammenzuführen, sofern die familiäre Bindung bereits im Herkunftsland bestanden hat, das Kind, eines seiner Geschwister oder der Elternteil in der Lage ist, die abhängige Person zu unterstützen und die betroffenen Personen ihren Wunsch schriftlich kundgetan haben.
(2) Hält sich das Kind, eines seiner Geschwister oder ein Elternteil im Sinne des Absatzes 1 rechtmäßig in einem anderen Mitgliedstaat als der Antragsteller auf, so ist der Mitgliedstaat, in dem sich das Kind, eines seiner Geschwister oder ein Elternteil rechtmäßig aufhält, zuständiger Mitgliedstaat, sofern der Gesundheitszustand des Antragstellers diesen nicht längerfristig daran hindert, in diesen Mitgliedstaat zu reisen. In diesem Fall, ist der Mitgliedstaat, in dem sich der Antragsteller aufhält, zuständiger Mitgliedstaat. Dieser Mitgliedstaat kann nicht zum Gegenstand der Verpflichtung gemacht werden, das Kind, eines seiner Geschwister oder ein Elternteil in sein Hoheitsgebiet zu verbringen.
(3) Der Kommission wird die Befugnis übertragen gemäß Artikel 45 in Bezug auf die Elemente, die zur Beurteilung des Abhängigkeitsverhältnisses zu berücksichtigen sind, in Bezug auf die Kriterien zur Feststellung des Bestehens einer nachgewiesenen familiären Bindung, in Bezug auf die Kriterien zur Beurteilung der Fähigkeit der betreffenden Person zur Sorge für die abhängige Person und in Bezug auf die Elemente, die zur Beurteilung einer längerfristigen Reiseunfähigkeit zu berücksichtigen sind, delegierte Rechtsakte zu erlassen.
(4) Die Kommission legt im Wege von Durchführungsrechtsakten einheitliche Bedingungen für Konsultationen und den Informationsaustausch zwischen den Mitgliedstaaten fest. Diese Durchführungsrechtsakte werden nach dem in Artikel 44 Absatz 2 genannten Prüfverfahren erlassen.
Art. 17 Ermessensklauseln
(1) Abweichend von Artikel 3 Absatz 1 kann jeder Mitgliedstaat beschließen, einen bei ihm von einem Drittstaatsangehörigen oder Staatenlosen gestellten Antrag auf internationalen Schutz zu prüfen, auch wenn er nach den in dieser Verordnung festgelegten Kriterien nicht für die Prüfung zuständig ist.
Der Mitgliedstaat, der gemäß diesem Absatz beschließt, einen Antrag auf internationalen Schutz zu prüfen, wird dadurch zum zuständigen Mitgliedstaat und übernimmt die mit dieser Zuständigkeit einhergehenden Verpflichtungen. Er unterrichtet gegebenenfalls über das elektronische Kommunikationsnetz DubliNet, das gemäß Artikel 18 der Verordnung (EG) Nr. 1560/2003 eingerichtet worden ist, den zuvor zuständigen Mitgliedstaat, den Mitgliedstaat, der ein Verfahren zur Bestimmung des zuständigen Mitgliedstaats durchführt, oder den Mitgliedstaat, an den ein Aufnahme- oder Wiederaufnahmegesuch gerichtet wurde.
Der Mitgliedstaat, der nach Maßgabe dieses Absatzes zuständig wird, teilt diese Tatsache unverzüglich über Eurodac nach Maßgabe der Verordnung (EU) Nr. 603/2013 mit, indem er den Zeitpunkt über die erfolgte Entscheidung zur Prüfung des Antrags anfügt.
(2) Der Mitgliedstaat, in dem ein Antrag auf internationalen Schutz gestellt worden ist und der das Verfahren zur Bestimmung des zuständigen Mitgliedstaats durchführt, oder der zuständige Mitgliedstaat kann, bevor eine Erstentscheidung in der Sache ergangen ist, jederzeit einen anderen Mitgliedstaat ersuchen, den Antragsteller aufzunehmen, aus humanitären Gründen, die sich insbesondere aus dem familiären oder kulturellen Kontext ergeben, um Personen jeder verwandtschaftlichen Beziehung zusammenzuführen, auch wenn der andere Mitgliedstaat nach den Kriterien in den Artikeln 8 bis 11 und 16 nicht zuständig ist. Die betroffenen Personen müssen dem schriftlich zustimmen.
Das Aufnahmegesuch umfasst alle Unterlagen, über die der ersuchende Mitgliedstaat verfügt, um dem ersuchten Mitgliedstaat die Beurteilung des Falles zu ermöglichen.
Der ersuchte Mitgliedstaat nimmt alle erforderlichen Überprüfungen vor, um zu prüfen, dass die angeführten humanitären Gründe vorliegen, und antwortet dem ersuchenden Mitgliedstaat über das elektronische Kommunikationsnetz DubliNet, das gemäß Artikel 18 der Verordnung (EG) Nr. 1560/2003 eingerichtet wurde, innerhalb von zwei Monaten nach Eingang des Gesuchs. Eine Ablehnung des Gesuchs ist zu begründen.
Gibt der ersuchte Mitgliedstaat dem Gesuch statt, so wird ihm die Zuständigkeit für die Antragsprüfung übertragen.
Art. 18 Pflichten des zuständigen Mitgliedstaats
(1) Der nach dieser Verordnung zuständige Mitgliedstaat ist verpflichtet:
a) einen Antragsteller, der in einem anderen Mitgliedstaat einen Antrag gestellt hat, nach Maßgabe der Artikel 21, 22 und 29 aufzunehmen;
b) einen Antragsteller, der während der Prüfung seines Antrags in einem anderen Mitgliedstaat einen Antrag gestellt hat oder der sich im Hoheitsgebiet eines anderen Mitgliedstaats ohne Aufenthaltstitel aufhält, nach Maßgabe der Artikel 23, 24, 25 und 29 wieder aufzunehmen;
c) einen Drittstaatsangehörigen oder einen Staatenlosen, der seinen Antrag während der Antragsprüfung zurückgezogen und in einem anderen Mitgliedstaat einen Antrag gestellt hat oder der sich ohne Aufenthaltstitel im Hoheitsgebiet eines anderen Mitgliedstaats aufhält, nach Maßgabe der Artikel 23, 24, 25 und 29 wieder aufzunehmen;
d) einen Drittstaatsangehörigen oder Staatenlosen, dessen Antrag abgelehnt wurde und der in einem anderen Mitgliedstaat einen Antrag gestellt hat oder der sich im Hoheitsgebiet eines anderen Mitgliedstaats ohne Aufenthaltstitel aufhält, nach Maßgabe der Artikel 23, 24, 25 und 29 wieder aufzunehmen.
(2) Der zuständige Mitgliedstaat prüft in allen dem Anwendungsbereich des Absatzes 1 Buchstaben a und b unterliegenden Fällen den gestellten Antrag auf internationalen Schutz oder schließt seine Prüfung ab.
Hat der zuständige Mitgliedstaat in den in den Anwendungsbereich von Absatz 1 Buchstabe c fallenden Fällen die Prüfung nicht fortgeführt, nachdem der Antragsteller den Antrag zurückgezogen hat, bevor eine Entscheidung in der Sache in erster Instanz ergangen ist, stellt dieser Mitgliedstaat sicher, dass der Antragsteller berechtigt ist, zu beantragen, dass die Prüfung seines Antrags abgeschlossen wird, oder einen neuen Antrag auf internationalen Schutz zu stellen, der nicht als Folgeantrag im Sinne der Richtlinie 2013/32/EU behandelt wird.
In diesen Fällen gewährleisten die Mitgliedstaaten, dass die Prüfung des Antrags abgeschlossen wird. In den in den Anwendungsbereich des Absatzes 1 Buchstabe d fallenden Fällen, in denen der Antrag nur in erster Instanz abgelehnt worden ist, stellt der zuständige Mitgliedstaat sicher, dass die betreffende Person die Möglichkeit hat oder hatte, einen wirksamen Rechtsbehelf gemäß Artikel 46 der Richtlinie 2013/32/EU einzulegen.
Art 29 Modalitäten und Fristen
(1) ...
(2) Wird die Überstellung nicht innerhalb der Frist von sechs Monaten durchgeführt, ist der zuständige Mitgliedsstaat nicht mehr zur Aufnahme oder Wiederaufnahme der betreffenden Person verpflichtet und die Zuständigkeit geht auf den ersuchenden Mitgliedsstaat über. Diese Frist kann höchstens auf ein Jahr verlängert werden, wenn die Überstellung aufgrund der Inhaftierung der betreffenden Person nicht erfolgen konnte, oder höchstens auf achtzehn Monate, wenn die betreffende Person flüchtig ist."
Zur Frage der Unzuständigkeit Österreichs zur Durchführung des gegenständlichen Verfahrens ist der Behörde beizupflichten, dass sich aus dem festgestellten Sachverhalt die Zuständigkeit Bulgariens ergibt. Es war hierbei zudem eine Auseinandersetzung mit der Frage erforderlich, auf welcher Bestimmung die Zuständigkeit des ersuchten Mitgliedstaates beruht (VfGH 27.06.2012, U 462/12); dies freilich, sofern maßgeblich, unter Berücksichtigung der Urteile des Gerichtshofes der Europäischen Union vom 10.12.2013 in der Rechtssache C-394/12; Shamso Abdullahi/Österreich und vom 07.06.2016 in der Rechtssache C-63/15; Mehrdad Ghezelbash/Niederlande.
In materieller Hinsicht ist die Zuständigkeit Bulgariens zur Prüfung des Antrags auf internationalen Schutz des BF in Art. 13 Abs. 1 Dublin III-VO begründet, da der BF aus der Türkei, einem Drittstaat, kommend die Landgrenze Bulgariens illegal überschritten hat. Die Verpflichtung Bulgariens zur Wiederaufnahme des BF basiert, nachdem dieser dort einen Antrag auf internationalen Schutz gestellt hat und das Verfahren offenbar rechtskräftig abgeschlossen wurde, auf Art. 18 Abs. 1 lit. d Dublin III-VO. Mängel im Konsultationsverfahren sind gegenständlich nicht hervorgekommen. Für die Zuständigkeit eines anderen Mitgliedstaates als Bulgarien finden sich keine Anhaltspunkte. Die Zuständigkeit Bulgariens ist somit auch nicht etwa zwischenzeitig wieder erloschen, da der BF nach Asylantragstellung in Bulgarien das Gebiet der Mitgliedstaaten nicht für mehr als drei Monate wieder verlassen hat (siehe oben). Die Überstellungsfrist ist zum Entscheidungszeitpunkt des Gerichts noch offen.
Auch aus Art. 16 (abhängige Personen) und Art. 17 Abs. 2 Dublin III-VO (humanitäre Klausel) ergibt sich gegenständlich mangels familiärer oder verwandtschaftlicher Anknüpfungspunkte keine Zuständigkeit Österreichs zur Prüfung des Antrags des BF (siehe hiezu auch weiter unten).
Nach der Rechtsprechung des VfGH (zB 17.06.2005, B 336/05; 15.10.2004, G 237/03) und des VwGH (zB 23.01.2007, 2006/01/0949; 25.04.2006, 2006/19/0673) ist aus innerstaatlichen verfassungsrechtlichen Gründen das Selbsteintrittsrecht zwingend auszuüben, sollte die innerstaatliche Überprüfung der Auswirkungen einer Überstellung ergeben, dass Grundrechte des betreffenden Asylwerbers bedroht wären.
Das Bundesamt hat von der Möglichkeit der Ausübung des Selbsteintrittsrechts nach Art. 17 Abs. 1 Dublin III-VO keinen Gebrauch gemacht. Es war daher zu prüfen, ob von diesem Selbsteintrittsrecht im gegenständlichen Verfahren ausnahmsweise zur Vermeidung einer Verletzung der EMRK oder der GRC zwingend Gebrauch zu machen gewesen wäre.
Zu einer möglichen Verletzung von Art. 4 GRC bzw. Art. 3 EMRK wurde im vorliegenden Fall erwogen:
Gemäß Art. 4 GRC und Art. 3 EMRK darf niemand der Folter oder unmenschlicher oder erniedrigender Strafe oder Behandlung unterworfen werden.
Die bloße Möglichkeit einer Art. 3 EMRK widersprechenden Behandlung in jenem Staat, in den ein Fremder abgeschoben werden soll, genügt nicht, um seine Abschiebung in diesen Staat als unzulässig erscheinen zu lassen. Sofern keine Gruppenverfolgung oder sonstige amtswegig zu berücksichtigenden notorischen Umstände grober Menschenrechtsverletzungen in Mitgliedstaaten der EU in Bezug auf Art. 3 EMRK vorliegen (VwGH 27.09.2005, 2005/01/0313), bedarf es zur Glaubhaftmachung der genannten Bedrohung oder Gefährdung konkreter, auf den betreffenden Fremden bezogener Umstände, die gerade in seinem Fall eine solche Bedrohung oder Gefährdung im Fall seiner Abschiebung als wahrscheinlich erscheinen lassen (VwGH 09.05.2003, 98/18/0317; 26.11.1999, 96/21/0499; vgl. auch 16.07.2003, 2003/01/0059). „Davon abgesehen liegt es aber beim Asylwerber, besondere Gründe, die für die reale Gefahr eines fehlenden Verfolgungsschutzes im zuständigen Mitgliedstaat sprechen, vorzubringen und glaubhaft zu machen. Dazu wird es erforderlich sein, dass der Asylwerber ein ausreichend konkretes Vorbringen erstattet, warum die Verbringung in den zuständigen Mitgliedstaat gerade für ihn die reale Gefahr eines fehlenden Verfolgungsschutzes, insbesondere einer Verletzung von Art. 3 EMRK, nach sich ziehen könnte, und er die Asylbehörden davon überzeugt, dass der behauptete Sachverhalt (zumindest) wahrscheinlich ist.“ (VwGH 23.01.2007, 2006/01/0949).
Die Vorlage allgemeiner Berichte ersetzt dieses Erfordernis in der Regel nicht (vgl. VwGH 17.02.1998, Zl. 96/18/0379; EGMR Mamatkulov & Askarov v Türkei, Rs 46827, 46951/99, 71-77), eine geringe Anerkennungsquote, eine mögliche Festnahme im Falle einer Überstellung ebenso eine allfällige Unterschreitung des verfahrensrechtlichen Standards des Art. 13 EMRK sind für sich genommen nicht ausreichend, die Wahrscheinlichkeit einer hier relevanten Menschenrechtsverletzung darzutun. Relevant wäre dagegen etwa das Vertreten von mit der GFK unvertretbaren rechtlichen Sonderpositionen in einem Mitgliedstaat oder das Vorliegen einer massiv rechtswidrigen Verfahrensgestaltung im individuellen Fall, wenn der Asylantrag im zuständigen Mitgliedstaat bereits abgewiesen wurde (Art. 16 Abs. 1 lit e Dublin II-VO). Eine ausdrückliche Übernahmeerklärung des anderen Mitgliedstaates hat in die Abwägung einzufließen (VwGH 25.04.2006, 2006/19/0673; 31.05.2005, 2005/20/0025; 31.03.2005, 2002/20/0582), ebenso weitere Zusicherungen der europäischen Partnerstaaten Österreichs (zur Bedeutung solcher Sachverhalte Filzwieser/Sprung, Dublin II-Verordnung³, K13 zu Art. 19).
Der EuGH sprach in seinem Urteil vom 10.12.2013, C-394/12, Shamso Abdullahi/Österreich Rz 60, aus, dass in einem Fall, in dem ein Mitgliedstaat der Aufnahme eines Asylbewerbers nach Maßgabe des in Art. 10 Abs. 1 Dublin II-VO festgelegten Kriteriums zugestimmt hat, der Asylbewerber der Heranziehung dieses Kriteriums nur damit entgegentreten kann, dass er systemische Mängel des Asylverfahrens und der Aufnahmebedingungen für Asylbewerber in diesem Mitgliedstaat geltend macht, welche ernsthafte und durch Tatsachen bestätigte Gründe für die Annahme darstellen, dass er tatsächlich Gefahr läuft, einer unmenschlichen oder erniedrigenden Behandlung im Sinne von Art. 4 GRC ausgesetzt zu werden.
Zudem hat der EuGH in seinem Urteil vom 07.06.2016, C-63/15, Gezelbash (Große Kammer), festgestellt, dass Art. 27 Abs. 1 Dublin III-VO im Licht des 19. Erwägungsgrundes dieser Verordnung dahin auszulegen ist, dass […] ein Asylbewerber im Rahmen eines Rechtsbehelfs gegen eine Entscheidung über seine Überstellung die fehlerhafte Anwendung eines in Kapitel III dieser Verordnung festgelegten Zuständigkeitskriteriums […] geltend machen kann.
Damit im Einklang steht das Urteil des EuGH ebenfalls vom 07.06.2016, C-155/15, Karim (Große Kammer), wonach ein Asylbewerber im Rahmen eines Rechtsbehelfs gegen eine Entscheidung über seine Überstellung einen Verstoß gegen die Regelung des Art. 19 Abs. 2 2. Unterabsatz der Verordnung geltend machen kann.
Mit der Frage, ab welchem Ausmaß von festgestellten Mängeln im Asylsystem des zuständigen Mitgliedstaates der Union ein Asylwerber von einem anderen Aufenthaltsstaat nicht mehr auf die Inanspruchnahme des Rechtsschutzes durch die innerstaatlichen Gerichte im zuständigen Mitgliedstaat und letztlich den Europäischen Gerichtshof für Menschenrechte zur Wahrnehmung seiner Rechte verwiesen werden darf, sondern vielmehr vom Aufenthaltsstaat zwingend das Selbsteintrittsrecht nach Art. 3 Abs. 2 Dublin II-Verordnung (nunmehr Art. 17 Abs. 1 Dublin III-VO) auszuüben ist, hat sich der Gerichtshof der Europäischen Union in seinem Urteil vom 21.12.2011, C-411/10 und C-493/10, N.S./Vereinigtes Königreich, (zu vergleichbaren Bestimmungen der Dublin II-VO) befasst und, ausgehend von der Rechtsprechung des Europäischen Gerichtshofes für Menschenrechte in der Entscheidung vom 02.12.2008, 32733/08, K.R.S./Vereinigtes Königreich, sowie deren Präzisierung mit der Entscheidung des EGMR vom 21.01.2011, 30696/09, M.S.S./Belgien und Griechenland, ausdrücklich ausgesprochen, dass nicht jede Verletzung eines Grundrechtes durch den zuständigen Mitgliedstaat, sondern erst systemische Mängel im Asylverfahren und den Aufnahmebedingungen für Asylbewerber im zuständigen Mitgliedstaat die Ausübung des Selbsteintrittsrechtes durch den Aufenthaltsstaat gebieten (Rn. 86). An dieser Stelle ist auch auf das damit in Einklang stehende Urteil des Gerichtshofes der Europäischen Union vom 14.11.2013 in der Rechtssache C-4/11, Bundesrepublik Deutschland/Kaveh Puid zu verweisen (Rn. 36, 37).
Nach der Rechtsprechung des EuGH im Urteil vom 16.02.2017 in der Rechtssache C-578/16 PPU, C.K. u.a./Slowenien, ist Art. 4 GRC dahingehend auszulegen, dass die Überstellung eines Asylwerbers im Rahmen der Dublin III-VO, auch wenn es keine wesentlichen Gründe für die Annahme gibt, dass in dem für die Prüfung des Asylantrages zuständigen Mitgliedstaat systemische Schwachstellen bestehen (vgl. Art. 3 Abs. 2 zweiter Unterabsatz Dublin III-VO), nur unter Bedingungen vorgenommen werden darf, die es ausschließen, dass mit seiner Überstellung eine tatsächliche und erwiesene Gefahr verbunden ist, dass er eine unmenschliche oder erniedrigende Behandlung im Sinne dieses Artikels erleidet (Tenor wiedergegeben in VwGH 20.06.2017, Ra 2016/01/0153-16 (Rz 28)).
Zuletzt hat sich der EuGH im Urteil vom 19.03.2019 in der Rechtssache C-163/17, Jawo/Bundesrepublik Deutschland, u.a. mit dem Umgang mit potentiellen Verletzungen von Art. 4 GRC bzw. Art. 3 EMRK – dort konkret im Kontext mit Überstellungen nach Italien – befasst und ausgeführt, dass Überstellungen im Rahmen der Dublin III-VO im Lichte des Art. 4 GRC bzw. Art. 3 EMRK nur im Falle „extremer materieller Not“ für die zu überstellende Person, die unabhängig von ihrem Willen und ihren persönlichen Entscheidungen einträte, unzulässig sind. Dies sei zu unterscheiden von (bloß) „großer Armut oder einer starken Verschlechterung der Lebensverhältnisse der betroffenen Person“ (Rz 93). Damit umschreibt der EuGH die diesbezüglichen Prüfungsmaßstäbe wesentlich enger als bei einer regulären Art. 3 EMRK-Prüfung in Bezug auf Nichtmitgliedstaaten und nimmt gleichzeitig auf bestehende Judikatur Bezug: Bereits im Urteil vom 05.04.2016 in den verbundenen Rechtssachen C-404/15, Aranyosi, und C-659/15 PPU, Căldăraru, hatte der EuGH ein – von den Spezifika der dort zugrundeliegenden Verfahren betreffend die Vollstreckung Europäischer Haftbefehle unabhängiges und auch für Verfahren nach der Dublin III-VO gültiges – mehrstufiges Prüfungskonzept festgelegt (Rz 90). Ausgeführt wurde dort, dass in einem ersten Schritt zu prüfen ist, ob im Aufnahmestaat systemische oder allgemeine Mängel [hier: im Asylverfahren und/oder in der Unterbringungs- und Versorgungssituation] vorliegen (Rz 89), und in einem zweiten Schritt, ob es ernsthafte Gründe für die Annahme gibt, dass der Betroffene einer solchen Gefahr auch subjektiv ausgesetzt wird (Rz 92). Nur im kumulativen Vorliegen dieser objektiven und subjektiven Elemente erkennt der EuGH jene „außergewöhnliche Umstände“, die eine Einschränkung der Grundsätze des gegenseitigen Vertrauens und der gegenseitigen Anerkennung zwischen den Mitgliedstaaten rechtfertigen kann.
Somit ist zum einen unionsrechtlich zu prüfen, ob im zuständigen Mitgliedstaat systemische Mängel im Asylverfahren und den Aufnahmebedingungen für Asylbewerber (objektiv) vorliegen, und, zum anderen, aus unionsrechtlichen und verfassungsrechtlichen Erwägungen, der BF im Falle der Zurückweisung seines Antrages auf internationalen Schutz und seiner Außerlandesbringung gemäß §§ 5 AsylG 2005 und 61 FPG – unter Bezugnahme auf seine persönliche Situation (subjektiv) – in seinen Rechten gemäß Art. 3 und/oder 8 EMRK verletzt würde, wobei der Maßstab des „real risk“ anzulegen ist, wie ihn EGMR und VfGH auslegen (vgl. dazu auch Baumann/Filzwieser in Filzwieser/Taucher [Hrsg.], Asyl- und Fremdenrecht - Jahrbuch 2018, Seiten 213ff.).
In diesem Zusammenhang führt der Verwaltungsgerichtshof aus, dass mit § 5 Abs. 3 AsylG 2005 eine gesetzliche „Beweisregel“ geschaffen wurde, die es – im Hinblick auf die vom Rat der Europäischen Union vorgenommene normative Vergewisserung – grundsätzlich nicht notwendig macht, die Sicherheit des Asylwerbers vor „Verfolgung“ im nach dem Dublin-System zuständigen Mitgliedstaat von Amts wegen in Zweifel zu ziehen. Die damit aufgestellte Sicherheitsvermutung ist jedoch unter näher bezeichneten Voraussetzungen widerlegbar (vgl. VwGH 08.09.2015, Ra 2015/17/0113 bis 0120, mwN auf die bisherige Rechtsprechung). Dieser Rechtsprechung ist zu entnehmen, dass die Sicherheitsvermutung des § 5 Abs. 3 AsylG 2005 nur durch eine schwerwiegende, die hohe Schwelle des Art. 3 EMRK bzw. Art. 4 GRC übersteigende allgemeine Änderung der Rechts- und Sachlage im zuständigen Mitgliedstaat widerlegt werden kann [vgl. aktuell dazu auch VwGH 20.06.2017, Ra 2016/01/0153-16 (Rz 33, 35); 09.11.2017, Ra 2017/18/0272 bis 0273 (Rz 10); 04.09.2018, Ra 2017/01/0252 mwN; 15.04.2019, Ra 2019/01/0109 (Rz 8) mit Verweis auf EuGH 19.03.2019, C-163/17, Rs Jawo, zum Prinzip des gegenseitigen Vertrauens].
Der angefochtene Bescheid enthält – entgegen den Bescheidausführungen – ausführliche und aktuelle Feststellungen zum bulgarischen Asylwesen. Die angeführten Feststellungen basieren auf einer Zusammenstellung der Staatendokumentation des Bundesamtes. Zu den einzelnen Passagen sind jeweils detaillierte Quellenangaben angeführt. Zur Situation von Asylwerbern generell und auch konkret zu Dublin-Rückkehrern, hat das Bundesamt auch die kritische Berichtslage berücksichtigt und auch Berichte von UNHCR in eine umfassende Abwägung einfließen lassen. Im Übrigen ist hinsichtlich der Feststellungen älteren Datums anzumerken, dass sich in Bezug auf gegenständliches Beschwerdevorbringen keine entscheidungswesentlichen Änderungen ergeben haben und sich die Lage in Bulgarien in diesen Zusammenhängen im Wesentlichen unverändert darstellt.
Vor dem Hintergrund der Länderberichte und der erstinstanzlichen Erwägungen kann nicht erkannt werden, dass im Hinblick auf Asylwerber, die von Österreich im Rahmen der Dublin III-VO nach Bulgarien überstellt werden – selbst wenn sie dort Folgeantragsteller sind, Bulgarien ihrer Rückübernahme jedoch ausdrücklich zugestimmt hat – aufgrund der bulgarischen Rechtslage und/oder Vollzugspraxis systematische Verletzungen von Rechten gemäß der EMRK erfolgen würden oder dass diesbezüglich eine maßgebliche Wahrscheinlichkeit im Sinne eines „real risk“ für den Einzelnen bestehen würde. Aus den von der Behörde getroffenen Feststellungen zum bulgarischen Asylverfahren ergibt sich eindeutig, dass Asylwerbern ein rechtsstaatliches Asylverfahren mit gerichtlichen Beschwerdemöglichkeiten offensteht, in welchem die Voraussetzungen der Asylgewährung und des Rückschiebeschutzes – in den Länderberichten erwähnte „Pushbacks“ sind im Rahmen einer behördlich organisierten Überstellung nach der Dublin-Verordnung unbeachtlich – im Einklang mit den internationalen Verpflichtungen, insbesondere der Genfer Flüchtlingskonvention und der EMRK, definiert sind.
Eine wie in der Entscheidung des EGMR vom 21.01.2011 in der Rechtssache M.S.S./Belgien und Griechenland in Bezug auf Griechenland beschriebene Situation systematischer Mängel im Asylverfahren in Verbindung mit schweren Mängeln bei der Aufnahme von Asylwerbern kann in Bulgarien nicht erkannt werden. Des Weiteren vermögen einzelne Grundrechtsverletzungen, respektive Verstöße gegen Asylrichtlinien, die Anwendung der Dublin II-VO (und nunmehr der Dublin III-VO) demgegenüber unionsrechtlich nicht zu hindern und bedingen keinen zwingenden, von der Beschwerdeinstanz wahrzunehmenden, Selbsteintritt (EuGH C-411/10 und C-493/10).
Zuständig für das erstinstanzliche Verfahren, u.a. auch für Dublin-Verfahren und die Unterbringung von Asylwerbern, ist die Staatliche Agentur für Flüchtlinge beim Ministerrat (SAREF). Für fremdenrechtliche Belange (zB Rückkehrverfahren) ist die Direktion Migration (DM) des Innenministeriums zuständig; so werden etwa Rückkehrentscheidungen von DM getroffen.
Angesichts des Umstandes, dass Bulgarien der Wiederaufnahme des BF auf Grundlage des Art. 18 Abs. 1 lit d Dublin III-VO zugestimmt hat, ist davon auszugehen, dass das Verfahren des BF auf internationalen Schutz in Bulgarien inhaltlich bereits entschieden wurde.
Dublin-Rückkehrer werden bei der Rückkehr nach Bulgarien als illegale Migranten betrachtet, wenn deren Antrag beendet (terminated) oder inhaltlich abgelehnt (rejected) und in Abwesenheit zugestellt wurde. Im Falle einer Beendigung kann er eine Wiedereröffnung seines Verfahrens beantragen. Wenn der Dublin-Rückkehrer inhaltlich abgelehnt wurde – wie offenbar der BF – und eine Zustellung der Entscheidung in Abwesenheit erfolgt ist (was nicht bestätigt und „worst case“ ist), wird der Rückkehrer festgenommen und in ein geschlossenes Zentrum der Direktion Migration (MD) gebracht. SAREF informiert die MD über die angekündigte Ankunft eines Rückkehrers mit einer in Abwesenheit zugestellten abschließend negativen Entscheidung; bei Ankunft wird der Betreffende in Haft genommen. Der Rückkehrer kann einen neuen Asylantrag stellen, welcher als Folgeantrag gilt, über dessen Zulässigkeit binnen 14 Tagen entschieden wird. Über einen in der Haft gestellten Folgeantrag wird SAREF informiert und prüft dessen Zulässigkeit. Wird der Antrag nicht zugelassen, bleibt der Rückkehrer in Haft. Das bulgarische Asylgesetz (LAR) sieht grundsätzlich vor, dass auch im Falle einer Zulassung des Folgeantrags der Folgeantragsteller kein Recht auf Versorgung hat, außer er wäre vulnerabel. Laut Auskunft von SAREF werden in der Praxis AW, deren Folgeantrag zugelassen wurde, regelmäßig als vulnerabel eingestuft und somit in Aufnahmezentren von SAREF untergebracht. Dies bedeutet, dass der BF im Falle der Zulassung seines (Folge)Antrags als vulnerabel eingestuft wird und Unterbringung und Versorgung garantiert sind.
SAREF ist, wie dargestellt, für die Versorgung von AW zuständig. Diesen steht während des Verfahrens Unterkunft, Verpflegung und medizinische Grundversorgung zu. Der Zugang zu Versorgung ist (erst) ab der Registrierung der AW durch SAREF garantiert. Die Registrierungskarte für AW ist Voraussetzung für diese Leistungen. Das Recht auf Versorgung gilt für Asylwerber in allen Verfahren, außer für Folgeantragsteller (mit Ausnahme von Vulnerablen). Hiezu bleibt festzuhalten, dass nach den aktuellen Länderberichten SAREF explizit dargelegt hat, dass SAREF einer Rücküberstellung nach Bulgarien von vornherein nicht zustimmen würde, wenn keine Unterbringungskapazitäten vorhanden wären (vgl. S. 18 des LIB Version 6, Kapitel „Versorgung“). Das heißt, bei ausdrücklicher Zustimmung Bulgariens zur Rückübernahme sind Unterbringung und Versorgung auch für nicht-vulnerable Folgeantragsteller gesichert. SAREF hätte demnach der Rückübernahme des BF im konkreten Fall nicht ausdrücklich zugestimmt, wenn dessen Unterbringung und Versorgung nicht hätte sichergestellt werden können. Nach dem Gesagten kann nach menschlichem Ermessen ausgeschlossen werden, dass der BF im Falle seiner Rückführung nach Bulgarien dort in eine quasi aussichtslose, existenzbedrohende Lage kommen würde.
Ferner ist zum bulgarischen Asylverfahren darauf zu verweisen, dass vor dem Hintergrund der Länderfeststellungen im angefochtenen Bescheid und der jüngsten Lagebeurteilung durch UNHCR nicht erkannt werden kann, dass im Hinblick auf Asylwerber, die von Österreich im Rahmen der Dublin III-VO nach Bulgarien überstellt werden, aktuell aufgrund der bulgarischen Rechtslage und/oder Vollzugspraxis systemische Verletzungen von Rechten gemäß der EMRK erfolgen oder dass diesbezüglich eine maßgebliche Wahrscheinlichkeit im Sinne eines „real risk“ für den Einzelnen besteht. Eine wie in der Entscheidung des EGMR vom 21.01.2011 in der Rechtssache M.S.S./Belgien und Griechenland in Bezug auf Griechenland beschriebene Situation systemischer Mängel im Asylverfahren in Verbindung mit schweren Mängeln bei der Aufnahme von Asylwerbern kann in Bulgarien nicht erkannt werden. Wie den aktuellen Länderberichten zu entnehmen ist, entsprechen das nationale System für internationalen Schutz in Bulgarien und die nationale Gesetzgebung im Bereich des Asyls gegenwärtig der Gesetzgebung der Europäischen Union mit sämtlichen Mindeststandards, einschließlich der Aufnahmebedingungen. Als Mitglied der Europäischen Union hält sich Bulgarien an die EU-Asylpolitik-sowie -gesetzgebung und folgt diesen sehr streng.
Auch wenn die Anerkennungsquote in Bulgarien niedriger sein sollte als in anderen Mitgliedstaaten, ist dies für sich allein genommen kein Hinweis darauf, dass das Asylsystem in Bulgarien dysfunktional wäre bzw. dass kein ordnungsgemäßes Verfahren geführt worden wäre (VwGH 31.05.2005, 2005/20/0095). Es ist nicht Aufgabe Österreichs, hypothetische Überlegungen über den möglichen Ausgang eines von einem anderen Staat zu führenden Asylverfahrens anzustellen.
An dieser Stelle ist auch auf ein jüngst ergangenes Erkenntnis des Verwaltungsgerichtshofes vom 01.02.2022, Ra 2021/20/0419-12, zu verweisen, in dem dieser die außerordentliche Revision betreffend eine Dublin-Überstellung nach Bulgarien zurückgewiesen und unter Verweis auf seine wiederholte Rechtsprechung ausgeführt hat, dass die Sicherheitsvermutung des § 5 Abs. 3 AsylG nur durch eine schwerwiegende, etwa die hohe Schwelle des Art. 3 EMRK bzw. Art. 4 GRC übersteigende allgemeine Änderung der Rechts- und Sachlage im zuständigen Mitgliedstaat, widerlegt werden könne (vgl. auch VwGH vom 10.02.2021, Ra 2021/19/0031, mwN). Davon ist fallgegenständlich jedoch nicht auszugehen. Anhaltspunkte dafür sind nicht ersichtlich.
Hinsichtlich der in der Beschwerde geäußerten Befürchtung der Gefahr einer Kettenabschiebung ist auf die entsprechenden Ausführungen in der Beweiswürdigung dieser Entscheidung zu verwiesen. Die bulgarischen Gesetze definieren ein sicheres Herkunftsland als einen Staat, in dem die etablierte Rechtsstaatlichkeit und deren Einhaltung im Rahmen eines demokratischen Systems der öffentlichen Ordnung keine Verfolgung oder Verfolgungshandlungen zulassen und in dem keine Gefahr von Gewalt in einer Situation eines innerstaatlichen oder internationalen bewaffneten Konflikts besteht. Dieses Konzept gilt als einer der Gründe für die Ablehnung eines Asylantrags als offensichtlich unbegründet im beschleunigten Verfahren. Ein sicherer Drittstaat wird gemäß bulgarischem Gesetz definiert als ein Land, das nicht das Herkunftsland ist, in dem sich der um internationalen Schutz ersuchende Ausländer aufgehalten hat und in dem er keinen Grund hat, aus den Konventionsgründen Verfolgung zu befürchten; wo er gegen die Zurückweisung in das Hoheitsgebiet eines Landes geschützt ist, in dem die Voraussetzungen für Verfolgung und Gefährdung seiner Rechte bestehen (Refoulementschutz); wo ihm keine Verfolgung oder ernsthafter Schaden, wie Folter, unmenschliche oder erniedrigende Behandlung oder Strafe drohen; wo er die Möglichkeit hat, die Zuerkennung der Flüchtlingseigenschaft zu beantragen und in Anspruch zu nehmen; und wo hinreichende Gründe für die Annahme bestehen, dass dem Ausländer der Zugang zum Hoheitsgebiet des betreffenden Staates gestattet wird.
Bulgarien verfügt seit April 2024 über Listen sicherer Herkunftsstaaten und sicherer Drittstaaten. Als sicherer Herkunftsstaat gilt u.a. auch Marokko, als sicherer Drittstaat die Türkei. Das Gesetz verlangt eine detaillierte Untersuchung, um ein Land im Einzelfall als sicheren Drittstaat einstufen zu können, einschließlich der Feststellung, dass es den Antragsteller aufnimmt. Die Schutzsuchenden werden weder nach Staatsangehörigkeit noch nach anderen Grundsätzen eingeteilt, sondern es wird stets die gleiche Vorgehensweise angewendet und Antragstellern aller Nationalitäten, Ethnien und Religionen werden die gleichen Bedingungen geboten und die Bedürfnisse aller Schutzsuchenden berücksichtigt und jeder Asylantrag im Einzelfall geprüft. Zudem kann das Konzept des sicheren Drittstaats nicht als alleiniger Grund für die Ablehnung eines Antrags auf internationalen Schutz als offensichtlich unbegründet herangezogen werden. Diesfalls müsste eine Verbindung zwischen dem Antragsteller und dem betreffenden Drittstaat bestehen, aufgrund derer es dieser Person zumutbar wäre, in diesen Staat zu reisen. Bulgarien wendet somit nicht generell das Konzept der Drittstaatssicherheit an, sondern es wird vielmehr differenziert, ob Antragsteller etwa nur kurz in einem Drittstaat (hier etwa die Türkei) gewesen oder dort länger aufhältig gewesen sind. Bloßer Transit oder kurze Aufenthalte in solchen Ländern (Anm: wie fallgegenständlich beim BF) werden nicht als ausreichend für die Annahme der Drittstaatssicherheit betrachtet.
Der BF ist aus der Türkei kommend nach Bulgarien eingereist. Laut Bericht des Verbindungsbeamten des BMI werden von der Türkei keine Drittstaatsangehörigen aus Bulgarien übernommen.
Es gibt keine Anhaltspunkte dafür, dass Bulgarien das Non-Refoulement-Gebot nicht beachten würde. Das Asyl- und Refoulementschutzverfahren in Bulgarien und die Situation von Asylwerbern dort geben jedenfalls keinen Anlass ein „real risk“ einer Art. 3 EMRK-Verletzung zu befürchten.
Soweit die Befürchtung bestehen sollte, nach der Rückführung in Bulgarien in Haft genommen zu werden, ist anzumerken, dass die Verhängung von asylrechtlicher Haft kein Indiz für eine Grundrechtsverletzung darstellt, zumal diese nur im Einklang mit den gesetzlichen Bestimmungen erfolgen kann. Auch in Österreich kann unter bestimmten Voraussetzungen gegenüber irregulär eingereisten und/oder negativ beschiedenen Personen Schubhaft verhängt werden (wie etwa auch fallgegenständlich). Aus den Länderberichten geht nicht hervor, dass Bulgarien in (menschen-)rechtswidriger Weise Haft über Asylsuchende verhängen würde. Der Umstand, dass ein Asylantragsteller infolge einer Dublin-Rückstellung in Haft genommen werden könnte, kann, für sich genommen, nicht als ausreichend angesehen werden, um eine Überstellung nach der Dublin-VO für unzulässig zu erklären (vgl. VwGH 31.05.2005, 2005/20/0095).
Betreffend die Einholung einer Einzelfallzusicherung seitens Bulgariens hat der Verwaltungsgerichtshof ausgesprochen, dass sich dem Urteil des EGMR vom 04.11.2014, 29217/12, Tarakhel/Schweiz, nicht entnehmen lasse, dass im Vorfeld von Rücküberstellungen in andere Dublinstaaten als Italien gleicher Maßen Garantien hinsichtlich der Unterbringung (von Familien und nicht von Einzelpersonen) einzuholen wären. Festzuhalten bleibt, dass es sich bei dem BF um einen an keinen akut lebensbedrohenden Erkrankungen leidenden, allein reisenden, jungen Mann handelt, dem es zumutbar sein muss, selbst mit minder günstigen Bedingungen zurechtzukommen.
Wenn in der Beschwerde auf Defizite hinsichtlich Unterbringung und Versorgung in Bulgarien hingewiesen wird, ist einerseits grundsätzlich festzuhalten, dass sich Asylwerber nicht jenen Mitgliedstaat aussuchen können, in welchem sie die bestmögliche Unterbringung und Versorgung erwarten können. Es ist auf den Hauptzweck der Dublin-VO zu verweisen, wonach eine im Allgemeinen von individuellen Wünschen der Asylwerber losgelöste Zuständigkeitsregelung zu treffen ist. Anderseits ist in diesem Zusammenhang darauf hinzuweisen, dass die einschlägigen Standards in den einzelnen Mitgliedstaaten durchaus voneinander abweichen mögen, wie auch der Lebensstandard der einheimischen Bevölkerung in den einzelnen Staaten unterschiedlich ist. Schwierige Lebensbedingungen weisen – selbst im Falle ihres Zutreffens – keine die Schwelle des Art. 3 EMRK übersteigende Eingriffsintensität auf.
Bulgarien hat der Wiederaufnahme des BF ausdrücklich zugestimmt, sodass davon auszugehen ist, dass dieser nach seiner Rückkehr nicht gleichsam sich selbst überlassen bleiben und in eine ausweglose Situation geraten würde.
Der BF brachte in der Erstbefragung (kursorisch) vor, in Bulgarien von Polizisten geschlagen worden zu sein. Hierzu bleibt zunächst festzuhalten, dass eine übermäßige Gewaltanwendung durch Sicherheitsorgane – sollte diese tatsächlich stattgefunden haben – klar zu verurteilen ist. Mangels einer Anzeigenerstattung in Bulgarien liegen aber keine Nachweise für die behaupteten Übergriffe vor. Wenngleich es nicht gänzlich auszuschließen ist, dass es zu Übergriffen von Sicherheitskräften oder von Lagerpersonal gegen Asylsuchende kommt, ist nach den Länderberichten jedoch nicht von einem systematischen Vorgehen gegen Schutzsuchende auszugehen. Der BF wäre, wie gesagt, gehalten gewesen, einen Übergriff seitens der Sicherheitsorgane zur Anzeige zu bringen. In diesem Zusammenhang bleibt festzuhalten, dass bei Bulgarien, einem Rechtsstaat und Mitglied der Europäischen Union, vorauszusetzen ist, dass sich die dortigen Sicherheitsbehörden an die Standards der EU halten und Asylwerber Übergriffen (von welcher Seite auch immer) nicht schutzlos ausgesetzt sind. Es liegen keine Anhaltspunkte vor, an der Schutzfähigkeit und -willigkeit Bulgariens zu zweifeln.
Ereignisse wie die vom BF geschilderten lassen aber (selbst bei Wahrunterstellung) keinen Rückschluss darauf zu, dass dem BF im Fall einer Rücküberstellung nach Bulgarien als Dublin-Rückkehrer Gleiches (erneut) widerfahren würde. Entscheidend ist vielmehr eine prognostische Beurteilung der Verhältnisse im Aufnahmestaat (vgl. VwGH vom 08.09.2015, Ra 2015/18/0113-0120). Es ist mit maßgeblicher Wahrscheinlichkeit davon auszugehen, dass dem BF im Rahmen einer behördlich organisierten Rückkehr nach der Dublin-VO in Bulgarien keine Übergriffe seitens der Sicherheitsbehörden drohen werden.
Hinsichtlich der Befürchtung des BF, nach seiner Rückkehr nach Bulgarien Probleme mit dem Schlepper, dem er noch Geld schulde, bekommen könnte, ist erneut darauf hinzuweisen, dass Bulgarien schutzfähig und schutzwillig ist und Asylwerber Übergriffen (auch von privater Seite) nicht schutzlos ausgesetzt sind. Dem BF steht die Möglichkeit offen, den Schutz der bulgarischen Behörden in Anspruch zu nehmen, sollte dies erforderlich sein.
Es ist auch auf die einschlägige Judikatur des EGMR zu verweisen, wonach einzelne beanstandete Grundrechtsverletzungen oder Verstöße gegen Asylrichtlinien in einem Mitgliedstaat jedenfalls noch keine Grundlage dafür darstellen, die auf unionsrechtlicher Stufe stehende Dublin-Verordnung auf diesen Mitgliedstaat nicht mehr anzuwenden, etwa durch regelmäßige Ausübung des Selbsteintrittsrechtes (vgl. EGMR 06.06.2013, 2293/12, Mohammed).
Das erkennende Gericht übersieht auch nicht, dass im bulgarischen Asylwesen nach wie vor Verbesserungsbedarf besteht. Insgesamt wird jedoch ausdrücklich festgehalten, dass das nationale System für internationalen Schutz in Bulgarien und die nationale Gesetzgebung im Bereich des Asyls der Gesetzgebung der EU mit sämtlichen Mindeststandards entspricht.
Es bestehen keine Anhaltspunkte dafür, dass der BF im Falle der Gewährung internationalen Schutzes in Bulgarien aufgrund der dortigen Lebensumstände, die ihn als international Schutzberechtigten erwarten würden, einem ernsthaften Risiko ausgesetzt wäre, eine unmenschliche oder erniedrigende Behandlung iSv Art. 4 GRC zu erfahren, weil er sich im Fall der Überstellung unabhängig von seinem Willen und seinen persönlichen Entscheidungen in einer Situation extremer materieller Not befände (vgl. EuGH 19.3.2019, C-163/17, Jawo).
Insgesamt ergibt sich aus dem Parteivorbringen weder eine dem BF in Bulgarien drohende systemische noch eine individuelle Gefahr, welche für die reale Gefahr einer Verletzung des Art. 3 EMRK sprechen würde, weshalb die Regelvermutung des § 5 Abs. 3 AsylG 2005 zur Anwendung kommt, wonach ein Asylwerber im zuständigen Mitgliedstaat Schutz vor Verfolgung findet.
Jedenfalls hätte der BF auch die Möglichkeit, etwaige konkret drohende oder eingetretene Verletzungen seiner Rechte, etwa durch eine unmenschliche Behandlung im Sinne des Art. 3 EMRK, bei den zuständigen Behörden in Bulgarien und letztlich beim EGMR geltend zu machen.
Medizinische Behandlungsmöglichkeiten für Asylsuchende in Bulgarien:
Bezüglich des Gesundheitszustandes ist unbestritten, dass nach der allgemeinen Rechtsprechung des EGMR zu Art. 3 EMRK und Krankheiten, die auch im vorliegenden Fall maßgeblich ist, eine Überstellung in den Zielstaat nicht zulässig wäre, wenn durch die Überstellung eine existenzbedrohende Situation drohen würde. In einem solchen Fall wäre das Selbsteintrittsrecht gemäß Dublin-VO zwingend auszuüben.
In diesem Zusammenhang ist auf das diesbezügliche Erkenntnis des Verfassungsgerichtshofes (VfGH vom 06.03.2008, Zl: B 2400/07-9) zu verweisen, welches die relevante Rechtsprechung des EGMR zur Frage der Vereinbarkeit der Abschiebung Kranker in einen anderen Staat mit Art. 3 EMRK festhält (D. v. the United Kingdom, EGMR 02.05.1997, Appl. 30.240/96, newsletter 1997,93; Bensaid, EGMR 06.02.2001, Appl. 44.599/98, newsletter 2001,26; Ndangoya, EGMR 22.06.2004, Appl. 17.868/03; Salkic and others, EGMR 29.06.2004, Appl. 7702/04; Ovdienko, EGMR 31.05.2005, Appl. 1383/04; Hukic, EGMR 29.09.2005, Appl. 17.416/05; EGMR Ayegh, 07.11.2006; Appl. 4701/05; EGMR Goncharova & Alekseytsev, 03.05.2007, Appl. 31.246/06).
Zusammenfassend führt der VfGH aus, dass sich aus den erwähnten Entscheidungen des EGMR ergibt, dass im Allgemeinen kein Fremder ein Recht hat, in einem fremden Aufenthaltsstaat zu verbleiben, bloß um dort medizinisch behandelt zu werden, und zwar selbst dann nicht, wenn er an einer schweren Krankheit leidet oder selbstmordgefährdet ist. Dass die Behandlung im Zielland nicht gleichwertig, schwerer zugänglich oder kostenintensiver ist, ist unerheblich, solange es grundsätzlich Behandlungsmöglichkeiten im Zielstaat bzw. in einem bestimmten Teil des Zielstaates gibt. Nur bei Vorliegen außergewöhnlicher Umstände führt die Abschiebung zu einer Verletzung in Art. 3 EMRK. Solche liegen etwa vor, wenn ein lebensbedrohlich Erkrankter durch die Abschiebung einem realen Risiko ausgesetzt würde, unter qualvollen Umständen zu sterben (Fall D. v. the United Kingdom).
Die Rechtsprechung des EGMR (N vs UK, 27.05.2008) und Literaturmeinungen (Premiszl, Migralex 2/2008, 54ff, Schutz vor Abschiebung von Traumatisierten in „Dublin-Verfahren“) bestätigen diese Einschätzung, wobei noch darauf hinzuweisen ist, dass EU-Staaten verpflichtet sind, die Aufnahmerichtlinie umzusetzen und sohin jedenfalls eine begründete Vermutung des Bestehens einer medizinischen Versorgung vorliegt.
Aus diesen Judikaturlinien des EGMR ergibt sich jedenfalls der für das vorliegende Beschwerdeverfahren relevante Prüfungsmaßstab.
In seiner Entscheidung im Fall „Paposhvili vs. Belgium“ hat der EGMR am 13.12.2016 seine Rechtsprechung dahingehend präzisiert, dass ein Betroffener auch tatsächlich Zugang zur notwendigen Behandlung haben muss und auch die Kosten der Behandlung und Medikamente und das Bestehen eines sozialen und familiären Netzwerks zu berücksichtigen sind. „Außergewöhnliche Umstände“ würden bereits auch dann vorliegen, wenn stichhaltige Gründe dargelegt würden, dass eine schwer kranke Person mit einem realen Risiko konfrontiert würde, wegen des Fehlens angemessener Behandlung im Zielstaat oder des fehlenden Zugangs zu einer solchen Behandlung, einer ernsten, raschen und unwiederbringlichen Verschlechterung ihres Gesundheitszustandes ausgesetzt zu sein, die zu intensivem Leiden oder einer erheblichen Verkürzung der Lebenserwartung führen würde.
Nach der geltenden Rechtslage ist eine Überstellung dann unzulässig, wenn die Durchführung eine in den Bereich des Art. 3 EMRK reichende Verschlechterung des Krankheitsverlaufs oder der Heilungsmöglichkeiten bewirken würde (siehe Feststellungen des Innenausschusses zu § 30 AsylG 2005 in der Stammfassung). Dabei sind die von den Asylinstanzen festzustellenden Behandlungsmöglichkeiten im Zielstaat als Hintergrundinformation beachtlich, sodass es sich quasi um eine "erweiterte Prüfung der Reisefähigkeit" handelt.
Maßgebliche Kriterien für die Beurteilung der Art. 3 EMRK-Relevanz einer psychischen Erkrankung angesichts einer Abschiebung sind Aufenthalte in geschlossenen Psychiatrien infolge von Einweisungen oder auch Freiwilligkeit, die Häufigkeit, Regelmäßigkeit und Intensität der Inanspruchnahme medizinisch-psychiatrischer Leistungen, die Möglichkeit einer wenn auch gemessen am Aufenthaltsstaat schlechteren medizinischen Versorgung im Zielstaat sowie die vom Abschiebestaat gewährleisteten Garantien in Hinblick auf eine möglichst schonende Verbringung. Rechtfertigen diese Kriterien eine Abschiebung, haben eine denkmögliche Verschlechterung des Gesundheitszustandes oder ungünstige Entwicklung des Gesundheitszustandes außer Betracht zu bleiben. Ebenso vermag die Verursachung von überstellungsbedingtem mentalem Stress eine Abschiebung nicht unzulässig zu machen.
Wie festgestellt, leidet der BF nicht an schweren bzw akut lebensbedrohlichen Erkrankungen oder schweren psychischen Störungen. Er hat Hautprobleme (trockene Haut und Hautrisse), benötigt jedoch keine Medikamente. Die gesundheitliche Situation des BF steht einer Überstellung nach Bulgarien aus heutiger Sicht nicht entgegen. Eine Überstellung auf dem Luftweg ist dem BF zumutbar, zumal die Transportfähigkeit nach der Aktenlage gegeben ist.
Im zuständigen Mitgliedstaat ist der Zugang zur Gesundheitsversorgung auch für Schutzsuchende gesichert, sodass davon auszugehen ist, dass im Zielstaat eine medizinische Behandlung gewährleistet ist, sollte der BF eine solche benötigen. Asylwerber haben nach den aktuellen Länderberichten dasselbe Recht auf medizinische Versorgung wie bulgarische Staatsbürger. Auch Dublin-Rückkehrer sind versichert wie bulgarische Staatsangehörige, zumal SAREF verpflichtet ist, die Krankenversicherungsbeiträge von Asylwerbern aus dem staatlichen Budget zu decken. Nicht übersehen wird in diesem Zusammenhang, dass das bulgarische Gesundheitssystem materiell und finanziell unterausgestattet ist; davon sind jedoch auch bulgarische Staatsangehörige in gleicher Weise betroffen.
Schließlich ist darauf hinzuweisen, dass die Fremdenpolizeibehörde bei der Durchführung einer Abschiebung im Falle von bekannten Erkrankungen eines Fremden durch geeignete Maßnahmen dem jeweiligen Gesundheitszustand Rechnung zu tragen hat. Insbesondere erhalten kranke Personen eine entsprechende Menge der benötigten verordneten Medikamente. Anlässlich einer Abschiebung werden von der Fremdenpolizeibehörde auch der aktuelle Gesundheitszustand und insbesondere die Transportfähigkeit beurteilt sowie gegebenenfalls bei gesundheitlichen Problemen entsprechende Maßnahmen gesetzt. Bei Vorliegen schwerer psychischer Erkrankungen und insbesondere bei Selbstmorddrohungen werden geeignete Vorkehrungen zur Verhinderung einer Gesundheitsschädigung getroffen.
Ein im Falle einer Überstellung nach Bulgarien vorliegendes individuelles „real risk“ einer Verletzung des Art. 3 EMRK war demnach nicht erkennbar.
Mögliche Verletzung von Art. 7 GRC bzw. Art. 8 EMRK:
Gemäß Art. 8 Abs. 1 EMRK hat jedermann Anspruch auf Achtung seines Privat- und Familienlebens, seiner Wohnung und seines Briefverkehrs.
Nach Art. 8 Abs. 2 EMRK ist der Eingriff einer öffentlichen Behörde in die Ausübung dieses Rechts nur statthaft, insoweit dieser Eingriff gesetzlich vorgesehen ist und eine Maßnahme darstellt, die in einer demokratischen Gesellschaft für die nationale Sicherheit, die öffentliche Ruhe und Ordnung, das wirtschaftliche Wohl des Landes, die Verteidigung der Ordnung und zur Verhinderung von strafbaren Handlungen, zum Schutze der Gesundheit und der Moral oder zum Schutz der Rechte und Freiheiten anderer notwendig ist.
Zu den in der Rechtsprechung des Europäischen Gerichtshofes für Menschenrechte (EGMR) zu Art. 8 EMRK entwickelten Grundsätzen zählt unter anderem auch, dass das durch Art. 8 EMRK gewährleistete Recht auf Achtung des Familienlebens, das Vorhandensein einer "Familie" voraussetzt. Ein Recht auf Familienleben gem. Art. 8 EMRK kann sich nicht nur in Bezug auf die Kernfamilie ergeben, sondern auch auf andere verwandtschaftliche Verhältnisse (wie bspw. zwischen erwachsenen Geschwistern), insofern bestimmte Voraussetzungen einer hinreichend stark ausgeprägten Nahebeziehung erfüllt sind. Diese Voraussetzungen sind u.a. gegenseitige finanzielle Abhängigkeit, ein gemeinsamer Wohnsitz sowie sonstige Abhängigkeit wie beispielsweise gegenseitige Pflege.
Der BF verfügt im österreichischen Bundesgebiet über keine familiären oder verwandtschaftlichen Anknüpfungspunkte. Er verfügt somit über kein iSd Art. 8 EMRK schützenswertes Familienleben in Österreich, welches durch eine Überstellung nach Bulgarien beeinträchtigt werden könnte.
Es liegen auch keine Hinweise auf eine bereits erfolgte außergewöhnliche Integration in Österreich, etwa aufgrund sehr langer Verfahrensdauer vor (VfGH 26.02.2010, Zl 1802, 1803/06-11).
Schwer ins Gewicht fällt die Missachtung der österreichischen Einreise- und Einwanderungsvorschriften durch den BF. Es überwiegen bei der Interessenabwägung klar die Interessen an der öffentlichen Ordnung auf dem Gebiet des Fremden- und Asylwesens sowie am wirtschaftlichen Wohl des Landes.
Die privaten Interessen des BF an einem Verbleib im Bundesgebiet haben nur sehr geringes Gewicht und treten fallbezogen gegenüber dem öffentlichen Interesse an der Einhaltung der die Einreise und den Aufenthalt von Fremden regelnden Bestimmungen aus Sicht des Schutzes der öffentlichen Ordnung, dem nach der Rechtsprechung des VwGH ein hoher Stellenwert zukommt, in den Hintergrund. Der BF verfügte zu keinem Zeitpunkt über einen regulären Aufenthaltstitel, sondern stützte den Aufenthalt vielmehr von Anfang an nur auf einen unzulässigen Antrag auf internationalen Schutz.
Zudem ist der insgesamt verbrachte Zeitraum des BF in Österreich gemessen an der Judikatur des EGMR und der Gerichtshöfe des öffentlichen Rechtes als kein ausreichend langer zu qualifizieren. Aus der Rechtsprechung des VwGH ergibt sich, dass etwa ab einem zehnjährigen (dort: vorläufig berechtigten) Aufenthalt im Regelfall die privaten Interessen am Verbleib im Bundesgebiet die öffentlichen Interessen überwiegen können (09.05.2003, 2002/18/0293). Gleiches gilt für einen siebenjährigen Aufenthalt, wenn eine berufliche und soziale Verfestigung vorliegt (05.07.2005, 2004/21/0124).
Auch bei einem Eingriff in das Privatleben misst die Rechtsprechung im Rahmen der Interessenabwägung nach Art. 8 Abs. 2 EMRK dem Umstand wesentliche Bedeutung bei, ob die Aufenthaltsverfestigung des Asylwerbers überwiegend auf vorläufiger Basis erfolgte, weil der Asylwerber über keine über den Status eines Asylwerbers hinausgehende Aufenthaltsberechtigung verfügt hat. In diesem Fall muss sich der Asylwerber bei allen Integrationsschritten im Aufenthaltsstaat seines unsicheren Aufenthaltsstatus und damit auch der Vorläufigkeit seiner Integrationsschritte bewusst sein (VfGH 12.06.2013, U 485/2012; VwGH 22.01.2013, 2011/18/0012).
Gemäß Art. 3 Abs. 1 letzter Satz Dublin III-Verordnung wird jeder Asylantrag von einem einzigen Mitgliedstaat geprüft, der nach den Kriterien des Kapitels III als zuständiger Staat bestimmt wird. Daher stellt die rechtswidrige Weiterreise des BF innerhalb der Union zwecks Einbringung eines weiteren Asylantrages gerade jenes Verhalten dar, das durch die Rechtsvorschriften des Gemeinsamen Europäischen Asylsystems verhindert werden soll, um eine zügige Bearbeitung der zahlreichen jährlich gestellten Asylanträge in den Mitgliedstaaten der Union zu ermöglichen.
Das Bundesverwaltungsgericht gelangt daher insgesamt zu dem Ergebnis, dass im vorliegenden Fall keine Verletzung von Bestimmungen der GRC oder der EMRK vorliegt. Daher bestand auch keine Veranlassung, von dem in Art. 17 Abs. 1 Dublin III-VO vorgesehenen Selbsteintrittsrecht Gebrauch zu machen und eine inhaltliche Prüfung des Antrages des BF auf internationalen Schutz vorzunehmen.
Wie ausgeführt, stellt die Anordnung zur Außerlandesbringung des BF keinen unzulässigen Eingriff in sein Recht auf Achtung seines Privat- und Familienlebens dar, sodass die Anordnung gemäß § 9 BFA-VG zulässig ist. Die Zulässigkeit der Abschiebung gemäß § 61 Abs. 2 FPG ist gegeben, da oben festgestellt wurde, dass dadurch keine Verletzung von Art. 3 EMRK bewirkt wird und auch sonst keinerlei Hinweise auf eine Bedrohungssituation im Sinne des § 50 FPG vorliegen.
Nach § 21 Abs. 6a und 7 BFA-VG konnte eine mündliche Verhandlung unterbleiben (vgl. VwGH 28.05.2014, Ra 2014/20/0017 und 0018; die dort genannten Kriterien für die Auslegung des § 21 Abs. 7 BFA-VG sind gegenständlich erfüllt). Es ergab sich kein Hinweis auf die Notwendigkeit, den maßgeblichen Sachverhalt mit dem BF zu erörtern (vgl. VwGH 23.01.2003, 2002/20/0533, VwGH 01.04.2004, 2001/20/0291).
Eine gesonderte Erwägung bezüglich einer allfälligen Zuerkennung der aufschiebenden Wirkung gemäß § 17 BFA-VG konnte angesichts der erfolgten Sachentscheidung entfallen.
Zu B) Unzulässigkeit der Revision:
Gemäß § 25a Abs. 1 VwGG hat das Verwaltungsgericht im Spruch seines Erkenntnisses oder Beschlusses auszusprechen, ob die Revision gemäß Art. 133 Abs. 4 B-VG zulässig ist. Der Ausspruch ist kurz zu begründen.
Die Revision ist gemäß Art. 133 Abs. 4 B-VG nicht zulässig, da die Entscheidung nicht von der Lösung einer Rechtsfrage abhängt, der grundsätzliche Bedeutung zukommt. Weder weicht die gegenständliche Entscheidung von der bisherigen Rechtsprechung des Verwaltungsgerichtshofes ab noch fehlt es an einer Rechtsprechung. Weiters ist die vorliegende Rechtsprechung des Verwaltungsgerichtshofes auch nicht als uneinheitlich zu beurteilen. Auch liegen keine sonstigen Hinweise auf eine grundsätzliche Bedeutung der zu lösenden Rechtsfrage vor.
Im vorliegenden Fall liegen die tragenden Elemente der Entscheidung allein in der Bewertung der Asyl- und Aufnahmesituation im Mitgliedsstaat, die auf den umfassenden und aktuellen Feststellungen der Behörde über die Lage im Vertragsstaat beruht, sowie in der Bewertung der Intensität des Privat- und Familienlebens des BF und demgemäß in Tatbestandsfragen.
Hinsichtlich der Einordnung des Sachverhaltes konnte sich das Bundesverwaltungsgericht insbesondere auf die Rechtsprechung der Höchstgerichte und des EGMR bzw. auf eine ohnehin klare Rechtslage stützen. Die maßgebliche Rechtsprechung wurde bei den rechtlichen Erwägungen wiedergegeben.
Lizenziert vom RIS (ris.bka.gv.at - CC BY 4.0 DEED)
