BFA-VG §21 Abs5 Satz1
B-VG Art133 Abs4
FPG §61
European Case Law Identifier: ECLI:AT:BVWG:2025:W144.2286127.1.00
Spruch:
IM NAMEN DER REPUBLIK!
Das Bundesverwaltungsgericht hat durch den Richter Mag. Huber als Einzelrichter über die Beschwerde von XXXX geb., StA. von Syrien, gegen den Bescheid des Bundesamtes für Fremdenwesen und Asyl vom 23.01.2024, Zl. XXXX , zu Recht erkannt:
A) Die Beschwerde wird gemäß § 5 AsylG 2005 und § 61 FPG mit der Maßgabe, dass die Anordnung der Außerlandesbringung des BF gemäß § 21 Abs. 5 BFA-VG zum Zeitpunkt der Erlassung rechtmäßig war, als unbegründet abgewiesen.
B) Die Revision ist gemäß Art. 133 Abs. 4 B-VG nicht zulässig.
Entscheidungsgründe:
I. Verfahrensgang
Der Beschwerdeführer (BF), ein volljähriger Staatsangehöriger hielt sich nach dem Verlassen seines Heimatlandes eigenen Angaben zufolge zunächst für etwa 1½ Jahre in die Türkei auf. Anschließend reiste der BF spätestens am 19.08.2022 über Bulgarien ins Hoheitsgebiet der Mitgliedstaaten ein, betrieb dort ein Asylverfahren und reiste – nachdem er zwischenzeitig auch in den Mitgliedstaaten Griechenland, Italien, Österreich und Kroatien aufhältig war, letztlich etwa im Oktober 2023 von Bulgarien über Griechenland und Italien nach Österreich ein, wo er in der Folge am 23.11.2023 den gegenständlichen Antrag auf internationalen Schutz stellte.
Zur Person des BF liegt eine Eurodac-Treffermeldung wegen Asylantragstellung für Bulgarien vom 19.08.2022 vor.
Der Beschwerde liegt folgendes Verwaltungsverfahren zugrunde:
Im Zuge seiner Erstbefragung nach dem Asylgesetz vor der LPD Steiermark vom 22.11.2023 gab der BF neben seinen Angaben zu seinen Aufenthalten und zu seinem Reiseweg im Wesentlichen an, dass sich zwei Geschwister nach wie vor in Syrien befänden; sein Vater, sowie 5 Brüder und 2 Schwestern befänden sich in der Türkei. In Österreich habe er eine asylberechtigte Schwester. Über seinen Aufenthalt in Europa könne er angeben, dass er in Bulgarien um Asyl habe ansuchen müssen; durch die anderen Länder sei er nur durchgereist. Bei seiner ersten Einreise in Bulgarien sei er gezwungen worden, um Asyl anzusuchen, das Verfahren sei positiv abgeschlossen worden, in der Folge sei er nach mehreren Zwischenaufhalten wieder nach Bulgarien zurückgekehrt und habe dort jedoch auf seinen Asylstatus verzichtet. In Bulgarien würden Flüchtlinge erniedrigt und schlecht behandelt, er werde nicht nach Bulgarien zurückgehen. Sein Zielland sei Österreich gewesen, weil seine Schwester hier lebe, und weil er auch hier arbeiten wolle. Sein Land habe er wegen des Krieges und wegen des Militärdienstes verlassen.
Das BFA richtete am 28.12.2023 unter ausdrücklichem Hinweis auf den bulgarischen Eurodac-Treffer ein auf Art. 18 Abs. 1 lit d. der Verordnung (EU) Nr. 604/2013 des Europäischen Parlaments und des Rates (Dublin III-VO) gestütztes Wiederaufnahmeersuchen an Bulgarien. Bulgarien hat seine Zuständigkeit gem. Art 18 Abs. 1 lit d leg.cit. und die Rückübernahme des BF mit Schreiben vom 04.01.2024 ausdrücklich akzeptiert.
In der Folge wurde der BF am 18.01.2024 vor dem BFA niederschriftlich einvernommen und gab er dabei im Wesentlichen an, dass er gesund sei und und keine Medikamente benötige. Seine Angaben anlässlich der Erstbefragung seien richtig. In Bezug auf Verwandte gebe er an, dass er eine asylberechtigte Schwester in Österreich, in Graz habe. Die erste Zeit hier in Österreich hätten sie einander wöchentlich persönlich gesehen, seit seiner Asylantragstellung seien sie telefonisch in Kontakt. Er sei nämlich bereits zuvor einmal mehrere Monate in Österreich gewesen, aufgrund seines bulgarischen Aufenthaltstitels habe er in Graz gelebt und auch dort gearbeitet. Er sei dann wieder nach Bulgarien zurückgekehrt, und habe dort bei einem Freund gelebt. Er sei von seiner Schwester in keiner Weise abhängig und gebe es keine weiteren Personen, zu denen eine enge Beziehung bestünde. Bei seinem ersten Aufenthalt in Bulgarien habe er drei Monate und eine Woche in einem Asylquartier gewohnt, danach habe er mit ein paar Freunden eine Wohnung bezogen. Das zweite Mal habe er sich zwei Monate lang in Bulgarien aufgehalten, es habe keine besonderen Vorfälle gegeben. Nach Vorhalt, dass Bulgarien zur Prüfung seines Antrags auf internationalen Schutz zuständig sei, entgegnete der BF, dass er nicht nach Bulgarien zurückkehren wolle, sein Ziel sei Österreich gewesen. Eine Stellungnahme zu den Länderfeststellungen betreffend Bulgarien wolle er nicht abgeben.
Mit dem angefochtenen Bescheid des Bundesamtes für Fremdenwesen und Asyl (BFA) wurde I. der Antrag der BF auf internationalen Schutz gemäß § 5 Abs. 1 AsylG 2005 als unzulässig zurückgewiesen und ausgesprochen, dass Bulgarien gemäß Art. 18 Abs. 1 lit b Dublin III-Verordnung zur Prüfung des Antrages zuständig ist, sowie II. die Außerlandesbringung des BF gemäß § 61 Abs. 1 FPG angeordnet und festgestellt, dass demzufolge seine Abschiebung nach Bulgarien gemäß § 61 Abs. 2 FPG zulässig ist.
Die Ergebnisse des Ermittlungsverfahrens, die Sachverhaltsfeststellungen sowie die Beweiswürdigung zur Lage im Mitgliedstaat wurden im angefochtenen Bescheid im Wesentlichen folgendermaßen zusammengefasst (unkorrigiert), wobei das BFA neueste Länderfeststellungen, Stand 29.09.2023, seiner Entscheidung zugrunde legte, in welchen unter dem Punkt „Non-Refoulement“ (Stand 22.08.2023) auch umfassend die Thematik möglicher Drittstaatsicherheitsklausel Bulgariens in Bezug auf die Türkei behandelt wurde. Dabei wurde ausdrücklich festgestellt, dass die bulgarische Asylbehörde SAREF, laut deren Auskunft, damals keine nationale Liste mit sicheren Herkunfts- und Drittstaaten besaß. Jeder Antrag wird als individueller Einzelfall behandelt und wird bei jeder Entscheidung geprüft, ob alle Voraussetzungen für eine Drittstaatsicherheit vorliegen. Auch für Dublin- Rückkehrer besteht kein Risiko der Ausweisung oder Überstellung in ein Land, in dem die Gefahr eines Verstoßes gemäß Art. 3 EMRK besteht (SAREF 26.04.2023), im Konkreten:
Konkret wurden nachstehende Feststellungen getroffen:
„„Allgemeines zum Asylverfahren
Letzte Änderung 2023-09-29
Zuständig für das erstinstanzliche Asylverfahren (Registrierung und Bearbeitung der Anträge, Unterbringung der Asylwerber, Dublin-Verfahren und COI) ist die Staatliche Agentur für Flüchtlinge beim Ministerrat (State Agency for Refugees with the Council of Ministers, SAREF) (SAREF 2023).
Für fremdenpolizeiliche Belange (u. a. legale Migration, permanente Aufenthaltsgenehmigung, Staatenlose, Staatsbürgerschaftsvergabe, Aufenthalt zur Arbeitsaufnahme, Bekämpfung der illegalen Migration, Kontrolle des legalen Aufenthalts im Inland, Identifizierung, Zwangsmaßnahmen, Rückkehrverfahren) ist die Direktion Migration (MD) des Innenministeriums zuständig. Auch Rückkehrentscheidungen werden nicht durch SAREF getroffen, sondern durch MD, Direktion der nationalen Polizei oder Direktion der Grenzpolizei (BFA/Staatendokumentation 18.4.2023).
Es existiert ein rechtsstaatliches Asylverfahren mit gerichtlicher Beschwerdemöglichkeit (AIDA 3.2023).
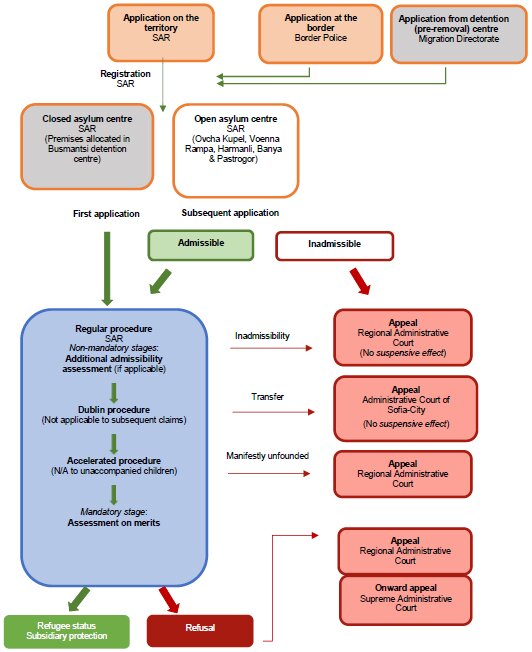
Das reguläre Verfahren beginnt mit dem Asylantrag, entweder bei SAREF direkt (Registrierung des Antrags innerhalb von 3 Tagen) oder vor einer anderen Behörde (Registrierung des Antrags innerhalb von 6 Tagen). Nach der Registrierung wird der Antragsteller eine Befragung unterzogen. Die Entscheidung soll binnen 6 Monaten erfolgen. Die Rechtsmittelfrist beträgt 14 Tage und es gibt 2 Beschwerdeinstanzen. Im beschleunigten Verfahren werden offensichtlich unbegründete Asylanträge behandelt. Eine Entscheidung soll binnen 14 Tagen ab Registrierung erfolgen. Die Rechtsmittelfrist beträgt 7 Tage. Ein Folgeantrag wird zuerst binnen 14 Tagen auf Zulässigkeit geprüft. Die Rechtsmittelfrist beträgt auch hier 7 Tage (SAREF 2023). Die instabile politische Lage und ein Wechsel an der Spitze von SAREF im Jahr 2022 haben bei vielen Verfahren zu monatelangen Verzögerungen geführt, von denen die meisten syrische Antragsteller betrafen (AIDA 3.2023).
Ablauf des regulären Verfahrens (Kurzdarstellung):
BMI 28.4.2023
Ablauf des beschleunigten Verfahrens (Kurzdarstellung):
BMI 28.4.2023
Laut bulgarischer Gesetzgebung wird das beschleunigte Verfahren nur durchgeführt, wenn die im Gesetz vorgesehenen Voraussetzungen (Art. 13, Abs. 1 Asyl- und Flüchtlingsgesetz) erfüllt sind (der Antrag ist kein Antrag auf internationalen Schutz; die vorgebrachten Gründe sind nicht ausreichend; es wird versucht, die Behörde betreffend Fluchtgeschichte, Identität oder Schutzbedarf zu täuschen; es wird versucht, durch den Asylantrag z.B. eine Außerlandesbringung zu verhindern; es fehlt der Bedarf für internationalen Schutz wegen der ruhigen Lage im Herkunfts- oder Drittstaat). Das Gesetz erfordert, dass im beschleunigten Verfahren im Voraus festzustellen ist, dass keine Gründe für die Zuerkennung eines Schutztitels vorliegen, bevor er als offensichtlich unbegründet abgelehnt werden kann. Es ist unzulässig, die Ablehnung des Antrags im beschleunigten Verfahren nur auf einen spezifischen Grund zu stützen. Es ist verpflichtend, dass die Behörde den Antrag, im Kontext der allgemeinen Grundlagen für die Gewährung einer der beiden Formen des internationalen Schutzes, geprüft hat und ihre Notwendigkeit grundsätzlich ablehnt. Im Rahmen des beschleunigten Verfahrens gelten sämtliche Verfahrensgarantien. Dennoch ist es auf unbegleitete Minderjährige nicht anwendbar. Für die Unterbringung gelten laut Auskunft von SAREF auch im beschleunigten Verfahren die üblichen gesetzlichen Bestimmungen (VB 7.8.2023).
Laut Asyl – und Flüchtlingsgesetz (Art. 23 Abs. 2) haben Personen, die in Bulgarien internationalen Schutz suchen, Anspruch auf den Erhalt von Rechtshilfe gemäß geltendem Rechtshilfegesetz, das in Art. 22 Abs. 2 vorsieht, dass Personen, die internationalen Schutz suchen oder diesen bereits erhalten haben oder aber Fremde, die temporären Schutz genießen, Anspruch auf kostenlose Rechtshilfe betreffend Beratung und Vorbereitung vor einem Verfahren, sowie betreffend Vertretung in außergerichtlichen Verfahren (Vertretung im Verwaltungsstrafverfahren, im Verfahren über die Ausstellung eines individuellen Verwaltungsaktes, im Verfahren über die Anfechtung eines individuellen Verwaltungsaktes, im Schiedsgerichtsverfahren und im Mediationsverfahren) haben. In Art. 29 Abs. 1 des Asyl – und Flüchtlingsgesetzes wird festgehalten, dass im Verfahren der Fremde das Recht auf einen Übersetzer oder Dolmetscher hat (VB 16.9.2023).
Gemäß den Bestimmungen des Art. 67 Abs. 1, Asyl – und Flüchtlingsgesetz, werden die administrativen Zwangsmaßnahmen Entziehung des Aufenthaltsrechts, Rückkehr, Ausweisung und Einreiseverbot bis zur rechtskräftigen Beendigung des Verfahrens nicht vollstreckt. Laut Art. 2 werden die administrativen Zwangsmaßnahmen nach Abs. 1 aufgehoben, wenn dem Fremden Asyl oder internationaler Schutz gewährt wurde. Abs. 3 sieht vor, dass Absatz 1 und Absatz 2 nicht angewendet werden, wenn Grund zu der Annahme besteht, dass der Schutzsuchende oder Schutzberechtigte eine Gefahr für die nationale Sicherheit darstellt oder schon einmal rechtskräftig wegen der Begehung eines schweren Verbrechens verurteilt wurde, welches eine Gefahr für die Gesellschaft darstellt. Laut Auskunft der bulgarischen Asylbehörde SAREF wird daher, unter Bedachtnahme auf das Obige, bei einem Asylverfahren die bereits verhängte administrative Maßnahme Rückkehr bis zur Beendigung des Verfahrens mit einem rechtskräftigen Bescheid nicht vollstreckt. Das gilt auch für das beschleunigte Verfahren (VB 16.9.2023).
Bulgarien kennt folgende Schutzformen: Asyl (ist ein politisch durch den Präsidenten vergebener Schutztitel), internationaler Schutz (1. Flüchtlingsstatus und 2. subsidiärer Schutz) und temporärer Schutz (wird durch den Ministerrat bei außergewöhnlichen Ereignissen vergeben). 2022 gab es in Bulgarien 20.407 Asylanträge (16 % unbegleitete Minderjährige; Syrien: 8.598, Afghanistan: 7.164, Marokko: 1.721, Ukraine: 1.313, Irak: 656) und 4.373 positive Entscheidungen, 444 negative Entscheidungen, 14.474 beendete Verfahren (terminated) (SAREF 2023).
Der Trend, sich dem Verfahren zu entziehen, ist immer noch feststellbar. In diesem Fall ergeht eine Entscheidung in Abwesenheit. Alle anderen erhalten die Entscheidung persönlich. Viele legen ein Rechtsmittel ein. Im letzteren Fall bleiben sie im Zentrum. Erst wenn eine abschließende Entscheidung vorliegt, werden sie der Direktion Migration zur Schubhaft übergeben (BFA/Staatendokumentation 19.4.2023). 2022 haben sich 46 % der Antragsteller (14.474 von 31.592) dem Verfahren entzogen. Dies war ein deutlicher Anstieg im Vergleich zu 26 % im Jahr 2021 und 39 % im Jahr 2020, aber immer noch niedriger als 83 % im Jahr 2019 (AIDA 3.2023).
Quellen:
AIDA - Asylum Information Database (3.2023): Bulgarian Helsinki Committee (BHC, Autor) / European Council on Refugees and Exiles (ECRE, Veröffentlicher): : Country Report: Bulgaria; 2022 Update, https://asylumineurope.org/wp-content/uploads/2023/03/AIDA-BG_2022update.pdf , Zugriff 16.5.2023
BFA/Staatendokumentation [Österreich] (18.4.2023): Protokoll Study Visit Bulgarien 13.-15.3.2023
BMI - Bundesministerium für Inneres [Österreich] (28.4.2023): Bericht zum Study Visit Bulgarien 13.-15.3.2023, per E-Mail
SAREF - State Agency for Refugees [Bulgarien] (2023): Präsentation: General Overview of the Bulgarian Asylum System (präsentiert im Zuge des Study Visit Bulgarien 13.-15.3.2023 von BMI und BFA), per E-Mail
VB - Verbindungsbeamter des BMI für Bulgarien [Österreich] (7.8.2023): Auskunft Staatliche Agentur für Flüchtlinge beim Ministerrat (SAREF) [Asylbehörde, Bulgarien]; Arbeitsübersetzung des VB-Büros, sowie vom BFA beauftragte Übersetzung des Gerichtsdolmetschers, per E-Mail
VB - Verbindungsbeamter des BMI für Bulgarien [Österreich] (16.9.2023): Auskunft Staatliche Agentur für Flüchtlinge beim Ministerrat (SAREF) [Asylbehörde, Bulgarien]; vom BFA beauftragte Übersetzung des Gerichtsdolmetschers, per E-Mail
Dublin-Rückkehrer
Letzte Änderung 2023-08-21
Wenn bei einem Dublin-Rückkehrer der Antrag beendet (terminated) oder inhaltlich abgelehnt (rejected) und in Abwesenheit zugestellt wurde, wird er bei Rückkehr nach Bulgarien als irregulärer Migrant betrachtet. Im Falle einer Beendigung kann er eine Wiedereröffnung seines Verfahrens beantragen. Wenn der Antrag des Rückkehrers inhaltlich abgelehnt wurde und eine Zustellung der Entscheidung in Abwesenheit erfolgt ist, wird der Dublin-Rückkehrer jedenfalls festgenommen. Er kann dann einen neuen Asylantrag stellen, welcher als Folgeantrag gilt und dessen Zulässigkeit SAREF entscheiden muss (BFA/Staatendokumentation 18.4.2023).
Das Asyl- und Flüchtlingsgesetz (Law on Asylum and Refugees; LAR) legt keine Kriterien zur Bestimmung des zuständigen Staates fest, sondern verweist lediglich auf die Kriterien, die in der Dublin-Verordnung aufgeführt sind (AIDA 2.2022).
Dublin-Rückkehrer aus anderen Mitgliedstaaten werden prinzipiell am Zugang zum bulgarischen Hoheitsgebiet nicht gehindert (AIDA 3.2023). Vor der Ankunft der Dublin-Rückkehrer informiert SAREF die Grenzpolizei über die erwartete Ankunft und gibt an, ob der Überstellte in ein Aufnahmezentrum oder in eine Schubhafteinrichtung überstellt werden soll. Diese Entscheidung hängt davon ab, in welcher Phase sich das Asylverfahren des Dublin-Rückkehrers befindet (AIDA 3.2023; vgl. BFA/Staatendokumentation 18.4.2023). (Siehe dazu auch das Kap. Versorgung/Dublin-Rückkehrer, Anm.)
Die Zahl der Dublin-Anfragen an Bulgarien hat sich 2022 erhöht, der Prozentsatz der tatsächlich durchgeführten Überstellungen ist aber gering:
AIDA 3.2023
Die Staaten vertraten 2021 unterschiedliche Standpunkte zu Überstellungen nach Bulgarien. In einigen Staaten, wie Rumänien und den Niederlanden, sind sowohl die Behörden als auch die Richter, die über Rechtsmittel entscheiden, der Meinung, dass Überstellungen stattfinden können. Im Gegensatz dazu treffen die belgischen Behörden keine Überstellungsentscheidungen nach Bulgarien und führen sie auch nicht aus. Die französischen Behörden haben die Zahl der Überstellungsanträge nach Bulgarien stark erhöht und sogar eine Überstellung von vier afghanischen Staatsangehörigen inmitten eines Berufungsverfahrens vollzogen. Obwohl einige Verwaltungsgerichte argumentieren, dass es in Bulgarien systembedingte Mängel gibt, insbesondere für Afghanen angesichts der sehr niedrigen Asylanerkennungsquote, werden solche Entscheidungen häufig von den Verwaltungsberufungsgerichten gekippt. In Italien haben Richter sowohl in Turin als auch in Rom entschieden, dass in Bulgarien ein reales Risiko unmenschlicher und erniedrigender Behandlung besteht, und zwar aufgrund von Mängeln im nationalen Asylsystem, wie z. B. die zwangsweise Einreiseverweigerung, niedrige Asylanerkennungsquoten und gravierende Mängel bei den Aufnahme- und Unterstützungsdiensten. Die österreichische Rechtsprechung ist uneinheitlicher: Obwohl eine Überstellung für besonders schutzbedürftige Antragsteller insbesondere wegen der Lebensbedingungen in Bulgarien und der realen Gefahr extremer materieller Härten gerichtlich abgelehnt wurde, bestätigte dasselbe Gericht weniger als zwei Monate später die Überstellung eines alleinstehenden erwachsenen Mannes und vertrat die Auffassung, dass das bulgarische Asylsystem zwar verbesserungswürdig sei, aber dem EU-Recht entspreche (ECRE 9.2022).
Im Jahr 2022 haben die Gerichte in Dublin-Staaten sowie der Europäische Gerichtshof für Menschenrechte weiterhin die Aussetzung von Dublin-Überstellungen nach Bulgarien in Bezug auf bestimmte Kategorien von Asylwerbern, aufgrund schlechter materieller Bedingungen und des Mangels an angemessenen Garantien für die Rechte der betroffenen Personen, angeordnet. In Deutschland vertrat das Verwaltungsgericht Ansbach die Auffassung, dass die Bedingungen, die Dublin-Überstellte in Bulgarien erwarten, keine systembedingten Schwächen aufweisen. Das Gericht setzte jedoch die Überstellung aus. Das Verwaltungsgericht Köln stellte fest, dass die Gefahr einer unmenschlichen und erniedrigenden Behandlung sowohl für Asylwerber als auch für Schutzberechtigte bestehe. In Bezug auf Asylwerber wies das Gericht auf systemische Mängel im gesamten Asylsystem hin, die ein reales Risiko für alle Personen darstellen, unmenschlicher oder erniedrigender Behandlung ausgesetzt zu sein. Das Verwaltungsgericht Freiburg hat die Überstellung afghanischer Staatsangehöriger nach Bulgarien aufgrund grundlegender Mängel des Asylverfahrens speziell für afghanische Staatsangehörige (extrem niedrige Anerkennungsquoten, Diskriminierung und Nutzung der Türkei als sicheres Drittland) sowie aufgrund allgemeiner systemischer Mängel aufgehoben. In zwei Fällen aus dem Jahr 2022 stellte das slowenische Verwaltungsgericht fest, dass die Antragsteller angesichts der Aufnahme- und Haftbedingungen im Land, der niedrigen Schutzquoten für Afghanen und Iraker, usw. eine begründete Vermutung für Systemmängel vorgebracht hatten. In der Schweiz wies das Bundesverwaltungsgericht die Fälle von zwei afghanischen Staatsangehörigen, die eine Rückführung von Bulgarien nach Afghanistan befürchteten, an das Staatssekretariat für Migration (SEM) zurück. Obwohl es die Mängel im bulgarischen Asylsystem nicht als systemische Mängel ansah, stellte es fest, dass im Fall der afghanischen Staatsangehörigen nicht absehbar sei, ob die Prüfung des Asylantrags mit ausreichenden Garantien gegen Refoulement geprüft werde. Ähnliches gilt im Fall eines Asylwerbers mit PTSD. Gerichte in allen europäischen Ländern haben jedoch auch 2022 häufig Dublin-Überstellungen nach Bulgarien bestätigt (AIDA 3.2023).
Quellen:
AIDA - Asylum Information Database (3.2023): Bulgarian Helsinki Committee (BHC, Autor) / European Council on Refugees and Exiles (ECRE, Veröffentlicher): : Country Report: Bulgaria; 2022 Update, https://asylumineurope.org/wp-content/uploads/2023/03/AIDA-BG_2022update.pdf , Zugriff 16.5.2023
BFA/Staatendokumentation [Österreich] (18.4.2023): Protokoll Study Visit Bulgarien 13.-15.3.2023
ECRE – European Council on Refugees and Exiles (9.2022): The implementation of the Dublin III Regulation in 2021, https://asylumineurope.org/wp-content/uploads/2022/09/AIDA_Dublin-Update-2021.pdf , Zugriff 2.5.2023
Unbegleitete minderjährige Asylwerber / Vulnerable
Letzte Änderung 2023-05-17
Das bulgarische Asylgesetz definiert als vulnerable Gruppen: Kinder, unbegleitete Minderjährige (UM), Behinderte, Alte, Schwangere, alleinstehende Elternteile mit minderjährigen Kindern, Opfer von Menschenhandel, Personen mit ernsthaften Gesundheitsproblemen, psychischen Störungen oder Opfer von Vergewaltigung, Folter oder Formen psychischer, physischer oder sexueller Gewalt. Ende 2020 wurde durch Gesetzesänderungen eine obligatorische Vulnerabilitätseinschätzung und Bedarfsanalyse eingeführt, die von den Sozialexperten von SAREF durchzuführen ist und auf deren Basis individuelle Unterstützungspläne vorzuschlagen sind. Im Jahr 2022 fehlte eine ordnungsgemäße Vulnerabilitätseinschätzung und Identifizierung bei 33 % der Fälle und auch die Bedarfsanalyse für Antragsteller mit festgestellter Vulnerabilität erfolgte eher sporadisch. In keiner Entscheidung wurde die festgestellte Vulnerabilität in der erstinstanzlichen Entscheidung berücksichtigt. Im Falle unbegleiteter Minderjähriger wurden die obligatorischen Sozialberichte von der Agentur für Sozialhilfe zwar verfasst, aber meist nicht an die Entscheider im Asylverfahren weitergegeben. Dennoch führten die Bemühungen um die Identifizierung von Vulnerabilität zu einem deutlichen Anstieg der Zahl der Asylwerber, bei denen besondere Bedürfnisse oder Gefährdungen formell anerkannt wurden. Während dies im Jahr 2019 797 Asylwerber, im Jahr 2020 1.259 und im Jahr 2021 3.928 Asylwerber betraf, stieg die Zahl im Jahr 2022 auf 5.482 als vulnerabel eingestufte Personen (27 % aller Neuantragsteller; davon 3.348 unbegleitete Minderjährige) (AIDA 3.2023).
NGOs spielen weiterhin eine Schlüsselrolle bei der frühzeitigen Erkennung und Bewertung von Vulnerabilität bei Antragstellern und ihrer Überweisung und entsprechenden Behandlung. Die NGOs sind auf bestimmte Gruppen und Themen spezialisiert, z. B. Armut (Rotes Kreuz; Rat der Flüchtlingsfrauen, Caritas Sofia); Gesundheit und Behinderungen (Rotes Kreuz); geistige und psychische Probleme (Zentrum Nadya) und unbegleitete Minderjährige (Bulgarisches Helsinki Komitee) (AIDA 3.2023).
SAREF-Sachbearbeiter sind nicht verpflichtet, eine Altersfeststellung anzufordern, es sei denn, es bestehen Zweifel daran, dass die Person minderjährig ist. Das Gesetz gibt nicht vor, welche Methode der Altersfeststellung anzuwenden ist. Standardverfahren ist aber das Handwurzelröntgen, weil man davon ausgeht, dass diese Methode genauer ist als eine psychosoziale Untersuchung. Das Oberste Verwaltungsgericht betrachtet diesen Test jedoch nicht als verbindlich und wendet das Günstigkeitsprinzip an, wie auch vom Asylgesetz vorgesehen. Die Altersbeurteilung kann nicht mit einer separaten Beschwerde angefochten werden. 2022 führte SAREF in 33 Fällen Altersfeststellungen durch, wobei in 5 Fällen (15 %) die Antragsteller als volljährig eingestuft wurden, während dies im Jahr 2021 bei 80 % der durchgeführten Altersbeurteilungen der Fall war (AIDA 3.2023).
Ende 2020 wurde die Verpflichtung zur Vertretung von unbegleiteten Minderjährigen im Asylverfahren und auch nach der Anerkennung, von den Gemeinden zum nationalen Büro für Rechtshilfe verlagert, um die fehlenden Vormunde zu substituieren und eine geeignete rechtliche Vertretung sicherzustellen. Im Jahr 2022 hat sich der Zeitraum bis zur Bestellung eines Rechtsvertreters für UM auf durchschnittlich 2 Wochen verkürzt, da SAREF nun direkten Zugriff auf das Computersystem des Nationalen Büros für Rechtshilfe hat. Insgesamt wurde 2022 3.382 unbegleiteten Minderjährigen Rechtsbeistand und -vertretung gewährt, wobei aufgrund der hohen Untertauchraten in der Praxis nur 245 von ihnen tatsächlich im Asylverfahren vertreten wurden (AIDA 3.2023).
Das beschleunigte Verfahren ist auf unbegleitete Minderjährige nicht anwendbar, auf Folteropfer hingegen schon (AIDA 3.2023).
Asylwerbende Minderjährige haben laut Gesetz ohne Altersbeschränkung und analog zu bulgarischen Minderjährigen Zugang zu Schul- und Berufsausbildung. In der Praxis gibt es gewisse Hindernisse bei der Einstufung der Minderjährigen. Insgesamt 229 Asylwerberkinder begannen das Schuljahr 2022 in Bulgarien. SAREF organisiert den täglichen Schulweg mithilfe von Organisationen der Zivilgesellschaft, welche die Kinder mit Vorbereitungs- und Nachholunterricht unterstützen. Für asylsuchende Minderjährige mit besonderen Bedürfnissen gelten dieselben Arrangements wie für bulgarische Minderjährige (AIDA 3.2023).
Die Zahl der unbegleiteten Minderjährigen, die einen Asylantrag stellten, stieg im Jahr 2022 auf 3.348, verglichen mit 3.127 im Jahr 2021, 799 im Jahr 2020, 524 im Jahr 2019, 481 im Jahr 2018, 440 im Jahr 2017 und 2.772 im Jahr 2016. Obwohl unbegleitete Minderjährige besser über ihre Rechte und das Asylverfahren informiert wurden, brach die überwiegende Mehrheit das Asylverfahren ab und reiste irregulär weiter (AIDA 3.2023).
Quellen:
AIDA - Asylum Information Database (3.2023): Bulgarian Helsinki Committee (BHC, Autor) / European Council on Refugees and Exiles (ECRE, Veröffentlicher): : Country Report: Bulgaria; 2022 Update, https://asylumineurope.org/wp-content/uploads/2023/03/AIDA-BG_2022update.pdf , Zugriff 16.5.2023
Non-Refoulement
Letzte Änderung 2023-08-22
Die bulgarischen Gesetze definieren ein sicheres Herkunftsland als einen Staat, in dem die etablierte Rechtsstaatlichkeit und deren Einhaltung im Rahmen eines demokratischen Systems der öffentlichen Ordnung keine Verfolgung oder Verfolgungshandlungen zulassen und in dem keine Gefahr von Gewalt in einer Situation eines innerstaatlichen oder internationalen bewaffneten Konflikts besteht. Dieses Konzept ist ein Grund für die Ablehnung eines Antrags als offensichtlich unbegründet im beschleunigten Verfahren. Ein sicherer Drittstaat wird gemäß bulgarischem Gesetz definiert als ein Land, das nicht das Herkunftsland ist, in dem sich der um internationalen Schutz ersuchende Ausländer aufgehalten hat und in dem er keinen Grund hat, aus den Konventionsgründen Verfolgung zu befürchten; wo er gegen die Zurückweisung in das Hoheitsgebiet eines Landes geschützt ist, in dem die Voraussetzungen für Verfolgung und Gefährdung seiner Rechte bestehen (Refoulementschutz); wo ihm keine Verfolgung oder ernsthafter Schaden, wie Folter, unmenschliche oder erniedrigende Behandlung oder Strafe drohen; wo er die Möglichkeit hat, die Zuerkennung der Flüchtlingseigenschaft zu beantragen und in Anspruch zu nehmen; und wo hinreichende Gründe für die Annahme bestehen, dass dem Ausländer der Zugang zum Hoheitsgebiet des betreffenden Staates gestattet wird. Die nationale Gesetzgebung erlaubt die Verwendung des Konzepts des sicheren Herkunftslandes und des sicheren Drittlandes im Asylverfahren. Bislang wurden jedoch keine nationalen Listen sicherer Herkunfts- bzw. Drittstaaten angenommen und angewendet (AIDA 3.2023).
Das Konzept des sicheren Drittstaates wurde erstmals im Jahr 2020 als Unzulässigkeitsgrund eingeführt und wird im beschleunigten Verfahren als Grund für die Ablehnung des Antrags als offensichtlich unbegründet betrachtet. Das Gesetz verlangt derzeit eine detailliertere Untersuchung, damit ein Land im Einzelfall als sicherer Drittstaat eingestuft werden kann, einschließlich der Feststellung, dass es den Antragsteller aufnimmt. Auch kann das Konzept des sicheren Drittstaates nicht als alleiniger Grund dafür herangezogen werden, den Antrag als offensichtlich unbegründet zu betrachten, es sei denn, es besteht eine Verbindung zwischen dem Antragsteller und dem betreffenden Drittstaat, aufgrund derer es für diese Person zumutbar wäre, in diesen Staat zu reisen. Da das Konzept in früheren Jahren in der Praxis kaum angewandt wurde, sind nur begrenzt Erfahrungen vorhanden. Grundsätzlich beziehen sich Ablehnungen auf der Grundlage des Konzeptes des sicheren Drittstaates auf Länder, in denen der Antragsteller vor seiner Ausreise längere Zeit gelebt oder gewohnt hat. Transit oder kurze Aufenthalte in Ländern werden nicht als ausreichend für die Annahme der Drittstaatssicherheit betrachtet (AIDA 3.2023).
Es gibt Berichte, dass Anträge von Staatsangehörigen bestimmter Länder, darunter Afghanistan, Algerien, Bangladesch, Marokko und Tunesien, automatisch abgelehnt werden (AI 27.3.2023).
Betreffend die Frage, ob Asylanträge von Afghanen unter Hinweis auf eine Drittstaatssicherheit der Türkei im beschleunigten Verfahren als offensichtlich unbegründet behandelt werden, beauskunftet die bulgarische Asylbehörde SAREF, dass Bulgarien derzeit keine nationale Liste mit sicheren Herkunfts- und Drittstaaten besitzt. Jeder Antrag für internationalen Schutz wird als individueller Einzelfall im Rahmen eines eingeleiteten Verwaltungsverfahrens behandelt und bei der Entscheidung über einen Asylantrag wird geprüft, ob alle Voraussetzungen für die Drittstaatssicherheit vorliegen. Auch für Dublin-Rückkehrer besteht kein Risiko der Ausweisung und/oder Überstellung in ein Land, in dem die Gefahr eines Verstoßes gegen Art. 3 EMRK besteht (SAREF 26.4.2023). Dies wurde von SAREF gegenüber dem BMI-Verbindungsbeamten erneut bestätigt: Zum gegenwärtigen Zeitpunkt verfügt die Republik Bulgarien über keine nationale Liste sicherer Herkunfts- und Drittstaaten. Jeder Antrag auf internationalen Schutz wird im Rahmen eines Verwaltungsverfahrens gemäß den Bestimmungen einzeln, objektiv und unparteiisch geprüft, wobei zunächst die Zuerkennung des Flüchtlingsstatus geprüft wird. Falls kein Flüchtlingsstatus zuerkannt wird, wird die Notwendigkeit der Zuerkennung des humanitären Statuts behandelt. Ein Ausländer, der in die Republik Bulgarien eingereist ist, um Schutz zu beantragen, oder welcher bereits Schutz erhalten hat, darf nicht in das Hoheitsgebiet eines Landes zurückgeschickt werden, in dem sein Leben oder seine Freiheit aus Gründen der Rasse, Religion, Nationalität, der politischen Überzeugung oder der Zugehörigkeit zu einer bestimmten sozialen Gruppe bedroht ist oder der Gefahr von Folter oder anderen Formen der Grausamkeit, unmenschlicher oder erniedrigender Behandlung oder Strafe ausgesetzt ist (VB 7.8.2023).
Der BMI-Verbindungbeamte (VB) berichtet, dass von der Türkei keine Drittstaatsangehörigen von Bulgarien übernommen werden. Wie das bulgarische Innenministerium zur Frage, ob afghanische Staatsangehörige in die Türkei rückgeführt werden, beauskunftet, wendet die Türkei die Bestimmungen der Artikel 4 und 6 des Rückübernahmeabkommens EU-Türkei über die Rückübernahme von Drittstaatsangehörigen und Staatenlosen nicht an. Diese Bestimmungen hätten am 1. Oktober 2017 in Kraft treten müssen oder es hätte eine bilaterale Vereinbarung über die Rückübernahme von Drittstaatsangehörigen, die direkt aus der Türkei eingereist sind, getroffen werden müssen. Dafür setzt die türkische Seite mehr Anstrengungen und Ressourcen für die Bekämpfung der illegalen Migration und die Sicherung der gemeinsamen Grenze ein. Was die Rückübernahme illegal aufhältiger türkischer Staatsangehöriger betrifft, so erhält das bulgarische Innenministerium die volle Unterstützung der türkischen Botschaft bei der Identifizierung und Ausstellung von befristeten Reisedokumenten (VB 12.7.2023).
Abgesehen von Syrern lagen die Anerkennungsquoten aller anderen Nationalitäten in Bulgarien in früheren Jahren im Durchschnitt unter 8 %, wobei Anträge von Staatsangehörigen aus bestimmten Herkunftsländern wie aus Afghanistan und der Türkei als offensichtlich unbegründet behandelt wurden und extrem niedrige Anerkennungsquoten hatten. Dies änderte sich jedoch mit der Zeit; so lag die Anerkennungsquote für Afghanen 2016 bei 1,5 % und 2022 bei 49 % (davon 14 % Flüchtlingsstatus, 35 % subsidiärer Schutz; 51 % Ablehnungen). Im Jahr 2022 waren 35 % aller Antragsteller Afghanen und die Gesamtanerkennungsquote stieg auf 91 % aller inhaltlichen Entscheidungen, davon lauteten 89 % auf subsidiären (humanitären) Schutz und 2 % auf Flüchtlingsstatus, 9 % aller inhaltlichen Entscheidungen waren Ablehnungen. Somit wurden im Jahr 2022 von 69 afghanischen Fällen, 20 % im beschleunigten Verfahren als offensichtlich unbegründet behandelt (2021 waren das noch 86 % gewesen, 2020: 95 %). Von den zum Verfahren zugelassenen Afghanen entzogen sich dennoch 95 % durch Untertauchen dem Verfahren, bevor sie eine erstinstanzliche Entscheidung erhielten, sodass nur für 0,7 % der Afghanen inhaltliche Entscheidungen ergingen (AIDA 3.2023).
SAREF beauskunftet betreffend die Frage nach unterschiedlicher Behandlung afghanischer Antragsteller, dass Bulgarien Vertragspartei aller völkerrechtlichen Instrumente ist, die das internationale Flüchtlingsrecht bilden. Alle in Frage kommenden Dokumente sind in die nationale Gesetzgebung implementiert, und die erstinstanzliche Asylbehörde SAREF handelt gemäß dem geltenden Asyl- und Flüchtlingsgesetz. Die Schutzsuchenden werden weder nach Staatsangehörigkeit noch nach anderen Grundsätzen eingeteilt, sondern es wird stets die gleiche Vorgehensweise angewendet und Antragstellern aller Nationalitäten, Ethnien und Religionen werden die gleichen Bedingungen geboten und die Bedürfnisse aller Schutzsuchenden berücksichtigt und jeder Asylantrag im Einzelfall geprüft (VB 7.8.2023).
IOM Bulgarien konnte keine Informationen finden, dass die bulgarischen Behörden bei Entscheidungen über den Schutzstatus afghanischer Staatsangehöriger auf die Türkei als sicheres Drittland verwiesen hätten (IOM 19.5.2023).
Die Zahl der in Bulgarien ankommenden Migranten steigt in den letzten Jahren wieder. Bei der illegalen Einreise betreten wurden 2020: 510, 2021: 1.386, 2022: 2.298 Personen. Bei der illegalen Ausreise betreten wurden 2020: 924, 2021: 1.097, 2022: 2.337 Personen. Illegal aufhältig betreten wurden 2020: 2.053, 2021: 8.316 und 2022: 12.092 Personen. Das waren insgesamt 2020: 3.487, 2021: 10.799, 2022: 16.767 Personen. Die meisten Migranten kommen über die Türkei und Griechenland. Diese Zunahme soll auch zu einem Anstieg von sogenannten Pushback-Praktiken geführt haben, mit 5.268 angeblichen Pushbacks, von denen 87.647 Personen betroffen gewesen sein sollen. Im Jänner 2023 sprach der bulgarische Innenminister von 160.000 verhinderten Grenzübertritten im Jahr 2022 (AIDA 3.2023).
NGOs berichten von mehreren Fällen, wo die Behörden Pushback-Praktiken gegen Migranten und Asylsuchende anwendeten. Auch UNHCR berichtet von vermehrten Fällen von Pushbacks, inklusive Fälle von Gewalt, Raub und erniedrigenden Praktiken gegen Migranten und Asylsuchende entlang der Grenze zur Türkei. Bis zum 12. Dezember 2022 meldete das bulgarische Innenministerium 162.340 Versuche, irregulär über die Grenze in das Land einzureisen, bei denen die Grenzbehörden 4.585 Personen festnahmen. Die NGO Bulgarian Helsinki Committee verzeichnete in der ersten Jahreshälfte 2022 1.681 Fälle von Rechtsverletzungen im Grenzgebiet mit 23.742 betroffenen Personen (USDOS 20.3.2023).
Quellen:
AIDA - Asylum Information Database (3.2023): Bulgarian Helsinki Committee (BHC, Autor) / European Council on Refugees and Exiles (ECRE, Veröffentlicher): : Country Report: Bulgaria; 2022 Update, https://asylumineurope.org/wp-content/uploads/2023/03/AIDA-BG_2022update.pdf , Zugriff 16.5.2023
AI – Amnesty International (27.3.2023): Amnesty International Report 2022/23. The State of the World's Human Rights. Bulgaria 2022, https://www.ecoi.net/de/dokument/2089428.html , Zugriff 2.5.2023
IOM – International Organisation for Migration (19.5.2023): Auskunft von IOM, per E-Mail
SAREF - State Agency for Refugees [Bulgarien] (26.4.2023): Auskunft an den Verbindungsbeamten des BM.I in Bulgarien, per E-Mail
USDOS – US Department of State [USA] (20.3.2023): 2022 Country Report on Human Rights Practices – Bulgaria, https://www.ecoi.net/en/document/2089461.html , Zugriff 19.5.2023
VB - Verbindungsbeamter des BMI für Bulgarien (7.8.2023): Auskunft Staatliche Agentur für Flüchtlinge beim Ministerrat (SAREF) [Asylbehörde, Bulgarien]; Arbeitsübersetzung des VB-Büros, sowie vom BFA beauftragte Übersetzung des Gerichtsdolmetschers, per E-Mail
VB - Verbindungsbeamter des BMI für Bulgarien (12.7.2023): Auskunft Bulgarisches Innenministerium [Bulgarien], per E-Mail
Versorgung
Letzte Änderung 2023-05-17
Die Asylbehörde SAREF ist für die Versorgung von Asylwerbern zuständig. Seit Ende 2015 erhalten diese während des Verfahrens Unterkunft, Verpflegung und medizinische Grundversorgung (AIDA 3.2023; vgl. SAREF 26.4.2023). Der Zugang zu Versorgung ist gesetzlich garantiert, allerdings nicht ab der Antragstellung, sondern ab dem Zeitpunkt der Registrierung als Asylwerber durch SAREF. Die Registrierungskarte für Asylwerber ist eine unabdingbare Voraussetzung für den Zugang zu den Rechten, die Asylwerbern während des Asylverfahrens zustehen. Das Recht auf Versorgung gilt für Asylwerber in allen Verfahren, außer für Folgeantragsteller (mit Ausnahme von Vulnerabeln) (AIDA 3.2023).
Obwohl das Gesetz diesbezüglich keine ausdrücklichen Bestimmungen enthält, werden mittellose Asylwerber im Falle begrenzter Unterbringungskapazitäten vorrangig untergebracht. In jedem Einzelfall werden Umstände wie besondere Bedürfnisse und das Risiko der Mittellosigkeit geprüft. Die Unterbringung außerhalb der Aufnahmezentren in privaten Wohnungen ist zulässig, jedoch nur für Asylwerber, welche die Kosten für Miete und Nebenkosten selbst tragen können, denn sie haben während des Verfahrens auch keinen Anspruch auf sonstige materielle oder soziale Unterstützung (AIDA 3.2023).
Der Zugang zum Arbeitsmarkt ist ab einem Zeitpunkt drei Monate nach Registrierung des Asylantrags für die Dauer des Verfahrens garantiert. SAREF bescheinigt hierfür die Dauer des Verfahrens und dass es noch läuft. Sobald die Genehmigung erteilt ist, ermöglicht sie den Zugang zu allen Arten von Beschäftigung und Sozialleistungen, einschließlich der Unterstützung bei Arbeitslosigkeit. Nach dem Gesetz haben Asylwerber auch Zugang zur Berufsausbildung. Im Jahr 2022 erteilte SAREF 302 Arbeitsgenehmigungen an Asylwerber. Von ihnen waren 12 Asylwerber beschäftigt, 10 von ihnen im Rahmen von Beschäftigungsprogrammen, die übrigen auf eigene Initiative. In der Praxis ist es für Asylwerber aufgrund von Sprachbarrieren, Rezession und der hohen Arbeitslosenquoten immer noch schwierig, einen Arbeitsplatz zu finden (AIDA 3.2023).
Nach 3 Monaten im Asylverfahren dürfen die Antragsteller arbeiten. Laut SAREF kommen oft Arbeitgeber aus den Bereichen Bau- und Landwirtschaft in die SAREF-Zentren um Arbeiter zu rekrutieren. Aber viele Antragsteller verlassen Bulgarien und reisen weiter. Asylwerber, die offiziell arbeiten, erhalten weiterhin finanzielle Unterstützung iHv umgerechnet EUR 10,-/Monat (BFA/Staatendokumentation 18.4.2023).
IOM Bulgarien betreibt verschiedene Projekte in Bulgarien, darunter ein Projekt zur Stärkung der Kapazitäten von nationalen Institutionen und Nichtregierungsorganisationen im Bereich Asyl, um die Services für Schutzsuchende zu verbessern. Im Rahmen eines Projekts werden Schulung und Beratung für legal aufhältige Migranten, Asylwerber und Schutzberechtigte im Rahmen von Informationsveranstaltungen und individuellen Beratungsgesprächen und Mentoring angeboten. IOM Bulgarien verfügt über einen Pool von Dolmetschern, um die Kommunikation mit den Institutionen im Hinblick auf den Integrationsprozess der Migranten zu erleichtern. Kostenloser bulgarischer Sprachunterricht wird ebenso angeboten und ist eine der am stärksten nachgefragten Dienstleistungen im Integrationsprozess. Im Rahmen eines eigenen Projekts bietet IOM soziale und psychologische Unterstützung während der ersten Phase der Integration von Schutzsuchenden an. Expertenteams, bestehend aus Psychologen, Sozialarbeitern und Kulturvermittlern arbeiten in den Unterbringungszentren Banya, Harmanli, Pastrogor und Sofia sowie in den Räumlichkeiten der IOM. Um die Koordination und Kommunikation mit den bulgarischen Institutionen zu verbessern, wird das Beratungsteam unterstützt durch Experten, die bei der Kontaktaufnahme mit staatlichen Stellen und den Gesundheits- und Sozialdiensten helfen. Außerdem betreibt IOM Bulgarien die zwei Sicherheitszonen für unbegleitete Minderjährige in den SAREF-Zentren Ovcha Kupel und Voenna Rampa, inklusive Sozialarbeiter und Dolmetscher, welche rund um die Uhr anwesend sind. IOM organisiert regelmäßig Informationsveranstaltungen zum Zugang zum Arbeitsmarkt, Arbeitsbedingungen, Dokumentenanforderungen und sowie über die Arbeitsrechte von Arbeitnehmern für Asylwerber und Schutzberechtigte (IOM 17.8.2022).
Quellen:
AIDA - Asylum Information Database (3.2023): Bulgarian Helsinki Committee (BHC, Autor) / European Council on Refugees and Exiles (ECRE, Veröffentlicher): : Country Report: Bulgaria; 2022 Update, https://asylumineurope.org/wp-content/uploads/2023/03/AIDA-BG_2022update.pdf , Zugriff 16.5.2023
BFA/Staatendokumentation [Österreich] (18.4.2023): Protokoll Study Visit Bulgarien 13.-15.3.2023
IOM – Internation Organisation for Migration (17.8.2022): Auskunft von IOM, per E-Mail
SAREF - State Agency for Refugees [Bulgarien] (26.4.2023): Auskunft an den Verbindungbeamten des BM.I in Bulgfarien, per E-Mail
Unterbringung
Letzte Änderung 2023-05-17
Bulgarien verfügt derzeit über Unterbringungszentren in Sofia (Ovcha Kupel, Vrazhdebna und Voenna Rampa), Banya und Pastrogor, sowie Harmanli, die von der Asylbehörde (SAREF) verwaltet werden (AIDA 3.2023):
Sofia (bestehend aus):- Vrazdebna (300)- Ovcha Kupel (750) (verfügt über eine Schutzzone für UM mit 138 Plätzen)- Voenna Rampa (650) (verfügt über eine Schutzzone für UM mit 100 Plätzen)(In den Schutzzonen für unbegleitete Minderjährige sind rund um die Uhr Sicherheitsleute anwesend, es gibt separate Eingänge, Sozialarbeiter, Psychologen und Übersetzer)Banya (70)Harmanli (1.676; verfügt für den Notfall auch über Kapazitäten in Form von Containern).Transitzentrum Pastrogor (320)in Summe: 3.766 offene Unterbringungsplätze (BFA/Staatendokumentation 19.4.2023; SAREF 2023).
Das offene Unterbringungssystem in Bulgarien verfügt somit derzeit über 3.766 Plätze, von denen momentan ca 50 % belegt sind. Diese Kapazitäten reichen laut SAREF üblicherweise aus. Zuletzt wurde das Maximum 2016 erreicht. In Harmanli sind derzeit ca. 700 Plätze nicht nutzbar, weil sie renoviert werden müssen (BFA/Staatendokumentation 19.4.2023).
Im Transitzentrum Pastrogor läuft seit März 2023 ein Pilotprojekt zum beschleunigten Verfahren. Das Interview erfolgt so bald als möglich nach der Registrierung. Es gibt einen Übersetzer, den EUAA bereitstellt, aber ein zweiter wurde beantragt. Die NGO Bulgarian Helsinki Committee (BHC) bietet 1x/Woche Rechtshilfe an. Der Trend, sich dem Verfahren zu entziehen, ist immer noch feststellbar. In diesem Fall ergeht eine Entscheidung in Abwesenheit. Alle anderen erhalten die Entscheidung persönlich. Viele legen ein Rechtsmittel ein. Im letzteren Fall bleiben sie im Zentrum. Erst wenn eine abschließende Entscheidung vorliegt, werden sie der Direktion Migration zur Schubhaft übergeben (BFA/Staatendokumentation 19.4.2023).
Quellen:
AIDA - Asylum Information Database (3.2023): Bulgarian Helsinki Committee (BHC, Autor) / European Council on Refugees and Exiles (ECRE, Veröffentlicher): Country Report: Bulgaria; 2022 Update, https://asylumineurope.org/wp-content/uploads/2023/03/AIDA-BG_2022update.pdf , Zugriff 16.5.2023
BFA/Staatendokumentation [Österreich] (18.4.2023): Protokoll Study Visit Bulgarien 13.-15.3.2023
SAREF - State Agency for Refugees [Bulgarien] (2023): Präsentation: General Overview of the Bulgarian Asylum System (präsentiert im Zuge des Study Visit Bulgarien 13.-15.3.2023 von BMI und BFA), per E-Mail
Medizinische Versorgung
Letzte Änderung 2023-05-17
Das bulgarische Gesundheitssystem basiert auf einer obligatorischen sozialen Krankenversicherung (GKV); die freiwillige Krankenversicherung spielt eine eher marginale Rolle. Die Gesundheitsausgaben pro Kopf sind in den letzten Jahren stetig gestiegen, liegen aber unter den EU-Ländern immer noch an letzter Stelle (OECD 13.12.2021). Insgesamt ist das bulgarische Gesundheitswesen durch tiefe strukturelle Probleme gekennzeichnet. Die größten Herausforderungen sind die ungleiche Verteilung der Ressourcen im Gesundheitswesen, die unzureichende Notfallversorgung, der gravierende Mangel an medizinischem Schlüsselpersonal, ein ungleicher Zugang zur Gesundheitsversorgung und hohe private Zuzahlungen ('out of pocket'-Zahlungen) (BTI 23.2.2022). Diese privaten Zuzahlungen sind mit 38 % der gesamten Gesundheitsausgaben die höchsten in der EU und betreffen hauptsächlich die Ausgaben für Arzneimittel. Besonders für die zahlreichen einkommensschwachen Haushalte stellen diese Zuzahlungen eine unverhältnismäßige Belastung dar (OECD 13.12.2021). Zwischen 500.000 bis 600.000 Menschen waren im Jahr 2020 nicht krankenversichert (BTI 23.2.2022). Die OECD geht von bis zu einer Million Unversicherter aus (OECD 13.12.2021).
Asylwerber in Bulgarien haben dasselbe Recht auf medizinische Versorgung wie bulgarische Staatsbürger. Die Asylbehörde SAREF ist verpflichtet, ihre Krankenversicherungsbeiträge aus dem Staatsbudget zu decken. In der Praxis haben Asylwerber beim Zugang zu medizinischer Versorgung die gleichen Schwierigkeiten wie bulgarische Staatsangehörige aufgrund des schlechten Zustands des nationalen Gesundheitssystems, welches materiell und finanziell unterausgestattet ist. Das nationale Gesundheitspaket sieht weder eine maßgeschneiderte medizinische oder psychologische Behandlung oder Unterstützung noch die Behandlung vieler chronischer Krankheiten oder chirurgische Eingriffe, Prothesen, Implantate oder andere notwendige Medikamente oder Hilfsmittel vor. Daher müssen die Patienten diese auf eigene Kosten bezahlen. In dieser Situation sind spezielle Vorkehrungen für Folteropfer und Personen mit psychischen Problemen nicht verfügbar. Alle Unterbringungszentren sind mit Behandlungsräumen ausgestattet und bieten eine medizinische Grundversorgung, deren Umfang von der Verfügbarkeit medizinischer Dienstleister am jeweiligen Standort abhängt. Der grundsätzliche Mangel an Allgemeinmedizinern in Bulgarien ist der Hauptgrund dafür, dass die medizinische Versorgung von Asylwerbern hauptsächlich in den Arztpraxen der Unterbringungszentren in Sofia und Harmanli erfolgt. Die medizinische Grundversorgung in den Unterbringungszentren erfolgt entweder durch eigenes medizinisches Personal oder durch Überweisung an Notaufnahmen örtlicher Krankenhäuser. Im Rahmen eines AMIF-Projekts, das von der Caritas in Zusammenarbeit mit UNICEF unterstützt wird, wurde in Sofia eine neue mobile Ambulanz eingerichtet, mit einer Krankenschwester, die Gesundheitsberatung und medizinische Grundversorgung anbietet, sowie einem Krankenwagen für den Transport von Patienten zu Gesundheitseinrichtungen. Bis Ende 2022 wurden insgesamt 29.071 ambulante Untersuchungen in den Arztpraxen der Aufnahmezentren durchgeführt. Der Zugang von Asylwerbern zu nachfolgender und spezialisierter medizinischer Behandlung ist aber weiterhin erschwert (AIDA 3.2023).
Das nationale Gesundheitspaket ist in der Regel knapp bemessen und sieht weder eine maßgeschneiderte medizinische oder psychologische Behandlung oder Unterstützung noch die Behandlung vieler chronischer Krankheiten oder chirurgische Eingriffe, Prothesen, Implantate oder andere notwendige Medikamente oder Hilfsmittel vor. Daher müssen die Patienten diese auf eigene Kosten bezahlen (AIDA 3.2023).
Wenn Asylwerber offiziell arbeiten, muss ihr Arbeitgeber die Krankenversicherungsbeiträge bezahlen (BFA/Staatendokumentation 18.4.2023).
Quellen:
AIDA - Asylum Information Database (3.2023): Bulgarian Helsinki Committee (BHC, Autor) / European Council on Refugees and Exiles (ECRE, Veröffentlicher): Country Report: Bulgaria; 2022 Update, https://asylumineurope.org/wp-content/uploads/2023/03/AIDA-BG_2022update.pdf , Zugriff 16.5.2023
BFA/Staatendokumentation [Österreich] (18.4.2023): Protokoll Study Visit Bulgarien 13.-15.3.2023
BTI - Bertelsmann Stiftung (23.2.2022): BTI 2022 Country Report Bulgaria, https://www.ecoi.net/en/file/local/2069794/country_report_2022_BGR.pdf , Zugriff 4.5.2023
OECD/European Observatory on Health Systems and Policies (13.12.2021), Bulgaria: Country Health Profile 2021, State of Health in the EU, https://www.oecd-ilibrary.org/docserver/c1a721b0-en.pdf?expires=1683185670&id=id&accname=guest&checksum=F0BCD3C746354C6D3AE01E3616A2D6F8 , Zugriff 4.5.2023
Dublin-Rückkehrer
Letzte Änderung 2023-08-22
Wenn ein Dublin-Rückkehrer am Flughafen ankommt, wird entschieden, in welchem Zentrum er unterzubringen ist. Wenn sein Antrag beendet (terminated) oder inhaltlich abgelehnt (rejected) und in Abwesenheit zugestellt wurde, wird er als irregulärer Migrant betrachtet. Nur wenn er sich im Falle einer Beendigung entscheidet, die Wiedereröffnung seines Verfahrens zu beantragen, kommt er in eine offene Unterbringung der staatlichen Flüchtlingsagentur (SAREF) (BFA/Staatendokumentation 18.4.2023). Seit 2015 sieht das Asyl- und Flüchtlingsgesetz (LAR) ausdrücklich die obligatorische Wiederaufnahme eines Asylverfahrens für Antragsteller vor, die gemäß der Dublin-Verordnung nach Bulgarien zurückgeführt werden, sofern bis dahin keine inhaltliche Entscheidung in Abwesenheit ergangen ist. Allerdings ist laut Quelle ihr Zugang zu Versorgung insofern nicht gesichert, da diese nur vulnerablen Antragstellern garantiert werde. Für nicht-vulnerable Rückkehrer sei die Bereitstellung von Nahrung und Unterkunft von den begrenzten nationalen Aufnahmekapazitäten und deren Verfügbarkeit abhängig und müssten die Rückkehrer ihre Unterkunft und Verpflegung auf eigene Kosten sicherstellen, wenn in den Aufnahmezentren von SAREF kein Platz zur Verfügung stehe (AIDA 3.2023). Angesprochen auf solche Berichte, beauskunftete SAREF im Zuge eines Study Visits in Bulgarien, dass SAREF der Überstellung von vornherein nicht zustimmen würde, wenn keine Unterbringungskapazitäten vorhanden wären (BFA/Staatendokumentation 18.4.2023).
Wenn der Dublin-Rückkehrer inhaltlich abgelehnt wurde und eine Zustellung der Entscheidung in Abwesenheit erfolgt ist, wird er jedenfalls festgenommen und in ein geschlossenes Zentrum der Direktion Migration (MD) gebracht, welche für fremdenpolizeiliche Belange zuständig ist. SAREF informiert die MD über die angekündigte Ankunft eines Rückkehrers mit einer in Abwesenheit zugestellten abschließend negativen Entscheidung und bei Ankunft wird der Betreffende in Haft genommen. Der Rückkehrer kann einen neuen Asylantrag stellen, welcher als Folgeantrag gilt. Über einen in der Haft gestellten Folgeantrag wird SAREF informiert und prüft dessen Zulässigkeit. Wird der Antrag nicht zugelassen, bleibt der Rückkehrer in Haft (BFA/Staatendokumentation 18.4.2023). Das bulgarische Asylgesetz (LAR) sieht grundsätzlich vor, dass auch im Falle einer Zulassung des Folgeantrags der Folgeantragsteller kein Recht auf Versorgung hat, außer er wäre vulnerabel (LAR, Art 29 (7)). Laut hierzu eingeholter Auskunft von SAREF, ist dies zwar generell korrekt, jedoch werden in der Praxis die meisten Asylwerber, deren Folgeantrag zugelassen wurde, in Aufnahmezentren von SAREF untergebracht, da SAREF diese besondere Personengruppe als vulnerabel betrachtet (SAREF 17.5.2023).
Obwohl der Zugang zum nationalen Gesundheitssystem nach der Dublin-Rückkehr automatisch wiederhergestellt wird, ist das nationale Gesundheitspaket in der Regel knapp bemessen und sieht weder eine maßgeschneiderte medizinische oder psychologische Behandlung oder Unterstützung noch die Behandlung vieler chronischer Krankheiten oder chirurgische Eingriffe, Prothesen, Implantate oder andere notwendige Medikamente oder Hilfsmittel vor. Daher müssen die Patienten diese auf eigene Kosten bezahlen (AIDA 3.2023).
Seit 2020 ist das ununterbrochene Recht auf medizinische Versorgung für Asylwerber, deren Verfahren beendet und dann wieder aufgenommen wurden, wie es bei Dublin-Rückkehrern typischerweise der Fall ist, gesetzlich ausdrücklich festgeschrieben. Allerdings gilt diese Regelung nicht für Dublin-Rückkehrer, deren Anträge vor ihrer Rückkehr in Abwesenheit inhaltlich entschieden wurden. Bei diesen kommt es immer wieder zu einigen Monaten Verzögerung, bis sie wieder Zugang zum Gesundheitssystem haben (AIDA 3.2023). Angesprochen auf solche Berichte, berichtet SAREF, dass Rückkehrer in so einer Konstellation versichert sind wie bulgarische Bürger und in einem offenen Unterbringungszentrum von SAREF untergebracht werden und somit Zugang zu medizinischer Versorgung haben. Die Daten der Untergebrachten werden einmal im Monat an die Krankenkasse geschickt. Das könnte laut SAREF die Ursache der beschriebenen Verzögerungen sein (BFA/Staatendokumentation 18.4.2023).
Quellen:
AIDA - Asylum Information Database (3.2023): Bulgarian Helsinki Committee (BHC, Autor) / European Council on Refugees and Exiles (ECRE, Veröffentlicher): Country Report: Bulgaria; 2022 Update, https://asylumineurope.org/wp-content/uploads/2023/03/AIDA-BG_2022update.pdf , Zugriff 16.5.2023
BFA/Staatendokumentation [Österreich] (18.4.2023): Protokoll Study Visit Bulgarien 13.-15.3.2023
LAR - Asyl- und Flüchtlingsgesetz [Bulgarien] (1.12.2002; letzte Änderung: 26.4.2022): ЗАКОН ЗА УБЕЖИЩЕТО И БЕЖАНЦИТЕ, https://lex.bg/laws/ldoc/2135453184 (übersetzt mit technischen Hilfen), Zugriff 18.8.2023
SAREF - State Agency for Refugees [Bulgarien] (17.5.2023): Auskunft von SAREF, per E-Mail
Unbegleitete minderjährige Asylwerber / Vulnerable
Letzte Änderung 2023-05-17
Die Entscheidung, wo ein Asylwerber untergebracht wird, basiert auf dem Gesundheitszustand und Familienstand des Asylwerbers, seinem Geschlecht, der Nationalität, Religion und Vulnerabilität (SAREF 2023). Gehört ein Antragsteller zu einer vulnerablen Gruppe, muss dies bei der Unterbringung berücksichtigt werden (AIDA 3.2023).
Unbegleitete Minderjährige (UM)
In den SAREF-Unterbringungszentren Ovcha Kupel und Voenna Rampa gibt es Schutzzonen für unbegleitete Minderjährige (Ovcha Kupel 138 Plätze, Voenna Rampa 100 Plätze) mit Anwesenheit von Sicherheitsleuten rund um die Uhr, separaten Eingängen, Sozialarbeitern, Psychologen und Übersetzern (BFA/Staatendokumentation 19.4.2023; vgl. SAREF 2023).
SAREF und UNICEF einigten sich Ende 2022 auf die Finanzierung einer dritten Schutzzone für unbegleitete Minderjährige im Aufnahmezentrum Harmanli, die voraussichtlich Ende 2023 in Betrieb genommen werden kann (AIDA 3.2023).
Mitte 2022 begann SAREF bei der Betreuung und Unterbringung von unbegleiteten Minderjährigen aktiv nach Möglichkeiten zu suchen, diese in familienähnlichen Kinderheimen unterzubringen. Dort können alle UM untergebracht werden, mit Ausnahme derjenigen, die sich in einem Familienzusammenführungsverfahren befinden und in SAREF-Zentren auf die Zusammenführung warten dürfen. Im Laufe des Jahres 2022 wurden so insgesamt 26 unbegleitete Minderjährige in spezialisierten Kinderbetreuungszentren untergebracht, darunter zwei asylsuchende UM und 24 UM mit internationalem Schutz. Insgesamt haben zehn lizenzierte Kinderbetreuungszentren in Orten im ganzen Land (Sofia, Burgas, Vidin, Ruse, Kardzhali, Novo Selo und Zvanichevo) daran teilgenommen (AIDA 3.2023).
Vulnerable
Alleinerziehende Mütter mit minderjährigen Kindern sollten zusammen mit den in den Zentren befindlichen Familien untergebracht werden, wenn möglich in separaten Räumlichkeiten (SAREF 26.4.2023; vgl. BFA/Staatendokumentation 19.4.2023). Bei der Unterbringung werden Nationalität, ethnische Zugehörigkeit, Geschlecht, Familienstand, Zugehörigkeit zu einer vulnerablen Gruppe, kulturelle Besonderheiten usw. berücksichtigt (SAREF 26.4.2023). Laut AIDA gibt es in der Praxis außer den beiden Schutzzonen für unbegleitete Minderjährige keine weiteren Einrichtungen für vulnerable Antragsteller, Familien, alleinstehende Frauen oder traumatisierte Asylwerber in den Aufnahmezentren (AIDA 3.2023). Die Asylbehörde SAREF hingegen beauskunftet, dass es in den territorialen SAREF- Zweigstellen separate Räumlichkeiten für die Unterbringung von Vulnerablen gibt (SAREF 26.4.2023).
IOM Bulgarien verweist Migranten in vulnerablen Situationen an NGOs oder lokale/staatliche Stellen, die an verschiedenen Orten in Bulgarien Notunterkünfte betreiben. Je nach Vulnerabilität können dies Unterkünfte für Obdachlose, Opfer von Menschenhandel, Opfer häuslicher Gewalt, Menschen mit geistigen Behinderungen, Menschen mit körperlichen Behinderungen und ältere Menschen sein. Migranten sollten sich legal in Bulgarien aufhalten, um Hilfe zu erhalten. Die Verfügbarkeit solcher Dienste und die erfolgreiche Weiterleitung von Migranten an sichere Unterkünfte hängt von den Kapazitäten der NGOs ab und ist daher nicht garantiert (IOM 17.8.2022).
Alle Unterbringungszentren stehen NGOs offen und SAREF fragt deren Unterstützung oft nach, wenn es um psychologische Betreuung der Antragsteller geht, aber die meisten NGOs arbeiten nur in Sofia. EUAA hilft hierbei ebenfalls. Die größte Gruppe der Antragsteller sind alleinstehende Männer (BFA/Staatendokumentation 19.4.2023).
Quellen:
AIDA - Asylum Information Database (3.2023): Bulgarian Helsinki Committee (BHC, Autor) / European Council on Refugees and Exiles (ECRE, Veröffentlicher): Country Report: Bulgaria; 2022 Update, https://asylumineurope.org/wp-content/uploads/2023/03/AIDA-BG_2022update.pdf , Zugriff 16.5.2023
IOM – Internation Organisation for Migration (17.8.2022): Auskunft von IOM, per E-Mail
SAREF - State Agency for Refugees [Bulgarien] (2023): Präsentation: General Overview of the Bulgarian Asylum System (präsentiert im Zuge des Study Visit Bulgarien 13.-15.3.2023 von BMI und BFA), per E-Mail
SAREF - State Agency for Refugees [Bulgarien] (26.4.2023): Auskunft an den Verbindungbeamten des BM.I in Bulgarien, per E-Mail
Haft
Letzte Änderung 2023-05-17
Das Land verfügt über zwei Schubhaftzentren: Busmantsi (400 Plätze) und Lyubimets. Diese unterstehen der Direktion Migration (MD), welche in Bulgarien für fremdenpolizeiliche Belange zuständig ist (BFA/Staatendokumentation 18.4.2023; vgl. AIDA 3.2023).
Das Haftzentrum Lyubimets wurde 2019 gegründet. Seine Insassen genießen keine Bewegungsfreiheit. Im Lager gibt es rund um die Uhr medizinische Versorgung und auch Psychologen sind anwesend. Bei jedem Neuankömmling wird ein medizinischer Eingangstest vorgenommen. Wenn nötig können Insassen in ein umliegendes Spital gebracht werden. Für Übersetzungsleistungen sorgen Verträge mit Übersetzern sowie Übersetzer von NGOs. Die Insassen dürfen ins Freie und Sport machen. Es gibt eigene Räume, um sich mit Anwälten zu treffen, Andachtsräume usw. Das Lager wird rund um die Uhr videoüberwacht. Es gibt eine Kantine, die 3 Mahlzeiten am Tag bereitstellt. Spezielle Ernährungsgewohnheiten werden berücksichtigt. Außerdem gibt es in der Kantine einen kleinen Shop für zusätzliche Lebensmittel. Das Lager verfügt über 1.320 Plätze (Hauptgebäude: 300 Plätze, Nebengebäude: 360 Plätze, Containerdorf: 660 Plätze in 48 von IOM zur Verfügung gestellten Wohncontainern). Ab einer Belegung von 1.000 Personen wird die Unterbringungssituation im Lager problematisch. Das organisatorisch zugehörige Lager Elhovo wird derzeit nicht genutzt, es besteht aus Containern und dient als Reservelager für Notfälle mit weiteren 340 Plätzen. Mitte März 2023 waren 329 Personen in Lyubimets untergebracht, hauptsächlich Neuankömmlinge (BFA/Staatendokumentation 18.4.2023).
Jeder illegale Migrant in Bulgarien wird grundsätzlich festgenommen (BFA/Staatendokumentation 18.4.2023; vgl. AIDA 3.2023, USDOS 20.3.2023) (außer unbegleitete Minderjährige, Vulnerable, Familien usw.). Wenn diese ankommen, werden ihre (auch biometrischen) Daten erfasst, sie über ihre Rechte informiert (Asyl, freiwillige Rückkehr, usw.) und die Rückkehr angeordnet. Erfolgt keine freiwillige Rückkehr, ist Haft bis zu 18 Monaten möglich. Die meisten stellen allerdings einen Asylantrag. In diesem Fall werden die Antragsteller binnen 6 Tagen in das offene Transitzentrum Pastrogor oder ein anderes Zentrum der Asylbehörde SAREF überstellt, wo das Verfahren geführt wird. Während dieser 6 Tage prüft der bulgarische Geheimdienst (SANS) den Hintergrund der Betreffenden. Wenn SANS einen möglichen z. B. extremistischen Hintergrund findet, werden sie nicht in ein offenes Zentrum gelassen, sondern kommen in geschlossene Unterbringung. Mitte März 2023 waren etwa 450 Migranten in ganz Bulgarien in Haft. Bei 30 weiteren stand eine mögliche Minderjährigkeit im Raum und war die weitere Vorgehensweise in Abklärung (BFA/Staatendokumentation 18.4.2023; vgl. AIDA 3.2023).
Die SAREF-Zentren werden offen geführt und dort Untergebrachte dürfen sich in der jeweiligen Region (Bulgarien besteht aus 28 Regionen) frei bewegen (BFA/Staatendokumentation 18.4.2023). Diese Gebietsbeschränkung endet mit dem Ende des Asylverfahrens (USDOS 20.3.2023). Wird ein Antragsteller außerhalb der zulässigen Region von der Polizei angetroffen, ergeht eine Meldung an SAREF. Wird er ein weiteres Mal außerhalb der zulässigen Region angetroffen, ergeht an SAREF die Aufforderung, den Betreffenden geschlossen unterzubringen. SAREF muss dieser Aufforderung nachkommen und betreibt für solche Zwecke innerhalb des Haftzentrums (der MD) Busmantsi einen eigenen geschlossenen Bereich mit 16 Plätzen. Aber meist ist bis dahin das Verfahren des Antragstellers ohnehin schon beendet und (wenn negativ) dieser in Haft (der MD) (BFA/Staatendokumentation 18.4.2023).
2022 wurden 39 Asylwerber geschlossen untergebracht, bis ihr Antrag entschieden war. Hauptsächlich aufgrund der nationalen Sicherheit. Die durchschnittliche Haftdauer ist weiter gesunken und lag im Jahr 2022 bei durchschnittlich 56 Tagen (AIDA 3.2023).
Quellen:
AIDA - Asylum Information Database (3.2023): Bulgarian Helsinki Committee (BHC, Autor) / European Council on Refugees and Exiles (ECRE, Veröffentlicher): Country Report: Bulgaria; 2022 Update, https://asylumineurope.org/wp-content/uploads/2023/03/AIDA-BG_2022update.pdf , Zugriff 16.5.2023
BFA/Staatendokumentation [Österreich] (18.4.2023): Protokoll Study Visit Bulgarien 13.-15.3.2023
USDOS – US Department of State [USA] (20.3.2023): 2022 Country Report on Human Rights Practices: Bulgaria, https://www.ecoi.net/de/dokument/2089461.html , Zugriff 2.5.2023
Schutzberechtigte
Letzte Änderung 2023-08-22 09:54
Nach einer positiven Entscheidung dürfen Schutzberechtigte noch 14 Tage in der Unterbringung für Asylwerber bleiben. Für Vulnerable ist eine Verlängerung möglich (BFA/Staatendokumentation 18.4.2023).
Sowohl der Flüchtlingsstatus als auch der subsidiäre ("humanitäre") Schutzstatus werden unbefristet gewährt, sie unterscheiden sich jedoch in der Gültigkeitsdauer der den Inhabern ausgestellten Ausweispapiere. Für Inhaber des Flüchtlingsstatus beträgt diese 5 Jahre und für Inhaber des subsidiären Schutzstatus 3 Jahre. Anerkannte Flüchtlinge und subsidiär Schutzberechtigte erhalten ihre Personalausweise automatisch von der Polizei auf der Grundlage des SAREF-Beschlusses über die Zuerkennung des Status ausgestellt. Daher werden Flüchtlingen und Personen mit subsidiärem Schutzstatus keine zusätzlichen Aufenthaltstitel ausgestellt. Anerkannte Flüchtlinge sind den bulgarischen Staatsangehörigen bis auf wenige Ausnahmen rechtlich gleichgestellt, während Personen mit subsidiärem Schutz die gleichen Rechte genießen wie permanent Aufenthaltsberechtigte (AIDA 3.2023).
Es gibt Berichte über Probleme für Schutzberechtigte bei der Registrierung eines Wohnsitzes aufgrund fehlender Ausweispapiere, welche wiederum wegen Fehlens einer Wohnsitzregistrierung nicht ausgestellt werden können (AIDA 3.2023). Angesprochen auf diese Berichte, erklärt SAREF, dass Antragsteller mit einer positiven Entscheidung eine Ausweiskarte erhalten, mit der es möglich sein sollte, eine Wohnsitzregistrierung vornehmen zu lassen. Bezüglich des Zugangs zu Sozialleistungen könnte laut SAREF das Problem sein, dass manche Gemeinden mehrjährige Meldeerfordernisse für gewisse Leistungen verlangen, welche die Schutzberechtigten nicht erfüllen können (BFA/Staatendokumentation 18.4.2023). Da es schwierig ist, Vermieter zu finden, die bereit sind Schutzberechtigte aufzunehmen und ihnen Möglichkeiten der Adressregistrierung zu bieten, ist es laut IOM unter den Betroffenen üblich, sich eine Meldeadresse zu "kaufen". Die Preise liegen bei EUR 350 bis 400 pro Person. Die Migranten-"Communities" helfen üblicherweise den Betroffenen dabei, diese Beträge aufzubieten (IOM 19.5.2023).
Anerkannte Flüchtlinge können die bulgarische Staatsbürgerschaft erhalten, wenn sie über 18 Jahre alt sind und seit mindestens 3 Jahren anerkannt sind. Personen mit subsidiärem Schutz ("humanitärer Status") können die bulgarische Staatsbürgerschaft erhalten, wenn sie über 18 Jahre alt und seit mindestens 5 Jahren anerkannt sind. Von 2014 bis 2022 hat Bulgarien 485 Schutzberechtigten die Staatsbürgerschaft verliehen, nämlich 163 anerkannten Flüchtlingen und 322 subsidiär Schutzberechtigten. Im Jahr 2020 wurde eine neue Bestimmung eingeführt, die es erlaubt, den internationalen Schutz zurückzunehmen, wenn Statusinhaber abgelaufene oder verlorene bulgarische Identitätsdokumente nicht innerhalb von dreißig Tagen erneuern oder ersetzen. Davon waren seit Beginn der Praxis 4.405 Statusinhaber betroffen, zuletzt 41 Personen im Jahr 2022 (AIDA 3.2023). Nach Art. 42 Abs. 5 des bulgarischen Asylgesetzes kann in Bezug auf einen Schutzberechtigten, der keinen Antrag auf Verlängerung seiner Identitätsdokumente einreicht, ein Verfahren zur Aberkennung oder Aufhebung des internationalen Schutzes eingeleitet werden, in dem die Voraussetzungen für die Aufhebung des Schutzes eingehend, unter Beachtung der Verfahrensgarantien, geprüft werden sollen. Nach den Vorschriften des bulgarischen Asylgesetzes kann ein Ausländer, der sich im Hoheitsgebiet der Republik Bulgarien befindet und dessen internationaler Schutz aufgehoben oder aberkannt worden ist, einen Folgeantrag stellen, welcher auf Zulässigkeit geprüft wird (VQ 27.3.2023).
Personen, die internationalen Schutz genießen, können eine Familienzusammenführung beantragen, wenn die familiären Bindungen bereits vor der Einreise in das Hoheitsgebiet der Republik Bulgarien bestanden. Die Familienzusammenführung ist zu verweigern, wenn für einen der Familienangehörigen Grund zu der Annahme besteht, dass er/sie ein Kriegsverbrechen oder ein Verbrechen gegen den Frieden und die Menschlichkeit begangen hat; begründeter Anlass zu der Annahme besteht, dass er/sie ein schweres nicht politisches Verbrechen außerhalb des Hoheitsgebiets der Republik Bulgarien begangen hat; oder die begründete Annahme besteht, dass er/sie Handlungen gegen die Ziele und Grundsätze der Vereinten Nationen begeht, unterstützt oder sich an ihnen beteiligt. Die Familienzusammenführung kann auch in Fällen von Polygamie verweigert werden, wenn die betreffende Person, die internationalen Schutz genießt, bereits einen Ehepartner in der Republik Bulgarien hat (SAREF 2023).
Seit 2013 gibt es für Personen mit internationalem Schutz im Wesentlichen keinerlei Integrationshilfe mehr. Dies hatte zur Folge, dass Schutzberechtigte nur sehr eingeschränkt in der Lage waren, selbst die grundlegendsten sozialen Arbeits- und Gesundheitsrechte zu genießen, während ihre Bereitschaft, sich dauerhaft in Bulgarien niederzulassen, Berichten zufolge auf ein Minimum gesunken ist (AIDA 3.2023). Es gibt laut SAREF nach wie vor keinen Nachfolger zum Nationalen Integrationsprogramm (NPIR). Versuche, die Gemeinden in die Bereitstellung von Unterkünften und Arbeitsplätzen für Flüchtlinge einzubinden, sind praktisch gescheitert. Derzeit gibt es Pläne, das NPIR wiederzubeleben, aber momentan ist die einzige Möglichkeit für Schutzberechtigte zu einer Wohnung zu kommen der freie Markt, wie für die Bulgaren auch. Es gibt allerdings NGOs, die den Schutzberechtigten hierbei Unterstützung bieten (BFA/Staatendokumentation 18.4.2023). Grundsätzlich kann ein Integrationsvertrag weiterhin zwischen einem anerkannten Flüchtling (nicht jedoch einem subsidiär Schutzberechtigten) und dem Bürgermeister einer Gemeinde abgeschlossen werden. Dieser legt die zu erhaltenden Leistungen fest (Unterkunft, Bildung, Sprachunterricht, Gesundheitsdienste, berufliche Qualifizierung und Unterstützung bei der Arbeitssuche) (USDOS 20.3.2023). Die beiden Sofioter Bezirke Vitosha und Oborishte sind weiterhin die einzigen, die Integrationsvereinbarungen mit neu anerkannten Flüchtlingen in Bulgarien abgeschlossen haben. Im Jahr 2022 unterzeichneten 6 Familien mit insgesamt 20 Personen 6 Integrationsvereinbarungen. 2021 waren es 17 Integrationsvereinbarungen mit 83 Flüchtlingen gewesen. Auch das Programm zur Integration von Vertriebenen aus der Ukraine unter vorübergehendem Schutz konnte nicht angenommen werden, da die Regierung im Juni 2022 abgesetzt wurde (AIDA 3.2023).
Ende 2020 wurde die für einen Zeitraum von bis zu sechs Monaten ab Statuszuerkennung vorgesehene finanzielle Unterstützung für Unterbringungszwecke abgeschafft. In der Praxis dürfen, außer bei Massenzustrom oder einer großen Zahl von Neuankömmlingen, einige besonders schutzbedürftige Personen mit internationalem Schutzstatus jedoch weiterhin einige Monate in den Aufnahmezentren für Asylwerber verbleiben, da sie keine Unterstützung bei der Integration erhalten. Ende 2022 waren 298 Schutzberechtigte in Asylwerberunterkünften untergebracht (AIDA 3.2023).
Die Unterbringung von Schutzberechtigten in kommunalen Wohnungen erfolgt auf der Grundlage der entsprechenden Verordnungen der jeweiligen Gemeinden. Die Zugangsvoraussetzungen können somit entsprechend variieren. Einige verlangen zumindest 10 Jahre durchgehende Meldung und ständigen Wohnsitz in der Gemeinde (Sofia, Plovdiv), andere zumindest 5 Jahre (Varna, Burgas, Ruse), während Schutzberechtigten in Lom das Recht zukommt, eine Unterkunft in städtischen Mietwohnungen zu beantragen und diese nach Jahren zu kaufen bzw. in Wohnungen aus dem Reservefonds untergebracht zu werden (BCRM o.D a).
Das Sozialhilfegesetz nennt zwei grundlegende Formen der Sozialhilfe - die Gewährung von Sozialleistungen und die Erbringung von Sozialdiensten. Die monatliche finanzielle Unterstützung wird Schutzberechtigten unter denselben Bedingungen wie für bulgarische Staatsangehörige gewährt. Eine wichtige Voraussetzung ist die Registrierung bei den Arbeitsämtern. Schutzberechtigte haben Anspruch auf eine monatliche Mietzinsbeihilfe für kommunale Wohnungen zu den für bulgarische Bürger geltenden Bedingungen. Unter den weiteren Sozialleistungen, zu denen Schutzberechtigte unter bestimmten Bedingungen Zugang haben, sind zu nennen: die Heizbeihilfe; eine einmalige finanzielle Unterstützung zur Deckung von unvorhergesehenen Gesundheits-, Bildungs-, Logistik- und anderen lebenswichtigen Bedürfnissen; eine einmalige finanzielle Unterstützung für die Ausstellung eines Identitätsdokuments; das Recht auf unentgeltliche Nutzung des Eisenbahnverkehrs auf dem nationalen Territorium bei verminderter Erwerbsfähigkeit; Sozialrente, soziale Altersrente, soziale Invaliditätsrente usw. Die Sozialdienste zielen darauf ab, die betreuten Personen bei der Durchführung ihrer alltäglichen Aktivitäten zu unterstützen und ihre soziale Eingliederung zu erreichen (BCRM o.D b).
Anerkannte Flüchtlinge und Personen mit subsidiärem Schutz haben Zugang zu allen im Gesetz vorgesehenen Arten von Sozialhilfe zu denselben Bedingungen wie Staatsangehörige. In der Praxis sind die Betroffenen beim Zugang zu staatlichen Unterstützungsleistungen mit diversen Sonderregelungen (z.B. Dolmetscher, soziale Vermittlung) konfrontiert. Weiters bedeuten die umfangreiche Bürokratie und weitere Formalitäten bei Einreichung des Antrags auf Sozialhilfe, die selbst für Staatsangehörige schwer zu überwinden sind, weitere Probleme. Maßgeschneiderte Vermittlung und Hilfestellung können durch zivilgesellschaftliche Organisationen (NGOs) geleistet werden, die aber nicht immer verfügbar sind (AIDA 3.2023).
Bei der Betreuung und Unterbringung von unbegleiteten Minderjährigen mit internationalem Schutz wurden positive Veränderungen erzielt. SAREF begann aktiv nach Möglichkeiten zu suchen, UM in familienähnlichen Kinderheimen unterzubringen. Während des Asylverfahrens stehen diese hauptsächlich UM mit besonderen Bedürfnissen zur Verfügung. Nach der Anerkennung können alle UM dort untergebracht werden, mit Ausnahme derjenigen, die sich in einem Familienzusammenführungsverfahren befinden und in SAREF-Zentren auf die Zusammenführung warten dürfen. Im Laufe des Jahres 2022 wurden so insgesamt 26 UM in spezialisierten Kinderbetreuungszentren untergebracht, darunter zwei asylsuchende UM und 24 UM mit internationalem Schutz. Insgesamt haben zehn lizenzierte Kinderbetreuungszentren in Orten im ganzen Land (Sofia, Burgas, Vidin, Ruse, Kardzhali, Novo Selo und Zvanichevo) daran teilgenommen (AIDA 3.2023).
Der Zugang zum Arbeitsmarkt ist für Schutzberechtigte automatisch und bedingungslos gegeben. Die Sprachbarriere und ein Mangel an adäquater staatlicher Unterstützung für Berufsausbildung werden als übliche Probleme genannt. Die wirtschaftliche Lage des Landes ist nach wie vor schwierig. Dies erschwert die Beschäftigung und Selbstversorgung von Asylwerbern und Flüchtlingen zusätzlich. Im Jahr 2022 waren nur 12 Asylwerber, 5 Personen mit internationalem Schutzstatus und 2.214 Personen mit vorübergehendem Schutzstatus tatsächlich beschäftigt, davon die meisten im Rahmen verschiedener staatlicher Programme. Der Zugang zu Bildung ist für Schutzberechtigte genauso geregelt wie für Asylwerber (AIDA 3.2023).
Es gibt Berichte, dass bulgarische Banken sich häufig weigerten, Konten für Flüchtlinge zu eröffnen, was deren Möglichkeiten eine legale Arbeit zu finden und Leistungen zu erhalten, beeinträchtige (USDOS 20.3.2023). Nach Auskunft von SAREF berechtigt schon die Asylwerberkarte zur Eröffnung eines Bankkontos (BMI 28.4.2023).
Hinsichtlich der Gesundheitsversorgung müssen Personen mit internationalem Schutz ab Statuszuerkennung die bis dahin von SAREF bezahlten monatlichen Krankenversicherungsbeiträge selbst tragen. Der Mindestbeitrag liegt bei BGN 44,80 (ca. EUR 22,90) monatlich für Arbeitslose (AIDA 3.2023). Insgesamt ist das bulgarische Gesundheitswesen durch tiefe strukturelle Probleme gekennzeichnet. Die größten Herausforderungen sind die ungleiche Verteilung der Ressourcen im Gesundheitswesen, die unzureichende Notfallversorgung, der gravierende Mangel an medizinischem Schlüsselpersonal, ein ungleicher Zugang zur Gesundheitsversorgung und hohe private Zuzahlungen ('out of pocket'-Zahlungen) (BTI 23.2.2022). Diese privaten Zuzahlungen sind mit 38 % der gesamten Gesundheitsausgaben die höchsten in der EU und betreffen hauptsächlich die Ausgaben für Arzneimittel. Besonders für die zahlreichen einkommensschwachen Haushalte stellen diese Zuzahlungen eine unverhältnismäßige Belastung dar (OECD 13.12.2021). Zwischen 500.000 bis 600.000 Menschen waren im Jahr 2020 nicht krankenversichert (BTI 23.2.2022). Die OECD geht von bis zu einer Million Unversicherter aus (OECD 13.12.2021).
Das bulgarische Integrationssystem stützt sich stark auf internationale und nichtstaatliche Organisationen. Derzeit gibt es in Bulgarien keine staatlichen Mechanismen zur Unterstützung der Kommunen bei der Integrationsplanung. Die wichtigsten internationalen und nichtstaatlichen Organisationen im Bereich der Integration in Bulgarien sind IOM Bulgarien, UNHCR Bulgarien, Bulgarisches Rotes Kreuz und Caritas Bulgarien (Integrationszentrum für Migranten St. Anna) (IOM 19.5.2023).
Das Bulgarische Rote Kreuz (BRC) betreibt ein Informations- und Integrationszentrum in Sofia. Geboten werden u. a. die Durchführung von Bulgarischkursen, Beratungen zu Fragen im Zusammenhang mit dem Leben und den Rechten von Flüchtlingen in Bulgarien, Unterstützung beim Zugang zu medizinischer Versorgung, Unterstützung bei der Suche nach einem Arbeitsplatz, soziale und kulturelle Orientierung, Unterstützung der Bildung von Kindern durch zusätzlichen Bulgarisch-Unterricht und Unterrichtsmaterialien, Hilfe für Flüchtlinge mit besonderen Bedürfnissen, wie Behinderte, Alleinerziehende, Erwachsene, unbegleitete Minderjährige (BRC o.D.).
Die Caritas Bulgarien betreibt in Sofia ein Integrationszentrum für Flüchtlinge und Migranten, das psychologische Hilfe, Bildungsservices, soziale Beratung, humanitäre Hilfe und Unterstützung bezüglich Wohnen und Arbeit bietet (Caritas o.D.a). Für anerkannte Flüchtlinge oder humanitär Schutzberechtigte betreibt die Caritas Bulgarien das sogenannte Refugee and Migrant Integration Center St Anna in Sofia, wo soziale Beratung, psychologische Hilfe, Sprachtraining, Hilfe bei Meldeangelegenheiten, Registrierung beim praktischen Arzt, Unterstützung bezüglich Arbeit, ein Mentoringprogramm und weitere Integrationsmaßnahmen angeboten werden (Caritas o.D.b).
Die NGO Bulgarian Council on Refugees and Migrants listet auf ihrer Netzseite einige Organisationen, welche Schutzberechtigte unterstützen: Zu nennen wären die bereits oben erwähnten St. Anna Integrationszentrum der Caritas Sofia und das Informations- und Integrationszentrum des bulgarischen Roten Kreuzes (und des UNHCR), sowie weiters das Centre for Social Rehabilitation and Integration of Refugees in Plovdiv, die UNHCR-Vertretung in Sofia, das Büro von IOM in Sofia, das Bulgarian Council on Refugees and Migrants in Sofia, die Sofioter Ombudsmann-Stelle, das Bulgarische Helsinki Komitee, die Foundation for Access to Rights, das Centre for Legal Aid - Voice in Bulgaria, das Council of Refugee Women in Bulgaria, das Bulgarische Rote Kreuz, die Stiftung Center Nadya für psychologische Beratung, u.a. (BCRM o.D.c).
Für Flüchtlinge und Personen mit humanitärem Status sind außerdem zwei Arten von Notunterkünften zugänglich: Zentren für die vorübergehende Unterbringung und Notunterkünfte für Obdachlose. Zentren für die vorübergehende Unterbringung können bis zu drei Monate in einem Kalenderjahr eine Unterkunft bieten, mit der Möglichkeit einer Verlängerung um weitere drei Monate. Um einen Antrag zu stellen, muss man die örtliche Sozialhilfeeinrichtung am Meldeort aufsuchen. Weiters gibt es im Winter Notunterkünfte für eine Nacht für Obdachlose. Die meisten Notunterkünfte verlangen Ausweispapiere, um eine Person unterzubringen, aber Ausnahmen sind möglich. In Ausnahmefällen bieten die Caritas Sofia und das Bulgarische Rote Kreuz Notunterkünfte für bis zu zwei Wochen für vulnerable Personen an, die von Obdachlosigkeit bedroht sind (BCRM o.D. d)
Quellen:
AIDA - Asylum Information Database (3.2023): Bulgarian Helsinki Committee (BHC, Autor) / European Council on Refugees and Exiles (ECRE, Veröffentlicher): Country Report: Bulgaria; 2022 Update, https://asylumineurope.org/wp-content/uploads/2023/03/AIDA-BG_2022update.pdf , Zugriff 16.5.2023
BCRM - Bulgarian Council on Refugees and Migrants (ohne Datum a): Housing, https://refugee-integration.bg/en/%d1%81%d0%b5%d0%ba%d1%82%d0%be%d1%80%d0%b8-%d0%bd%d0%b0-%d0%b8%d0%bd%d1%82%d0%b5%d0%b3%d1%80%d0%b0%d1%86%d0%b8%d1%8f/%d0%b6%d0%b8%d0%bb%d0%b8%d1%89%d0%bd%d0%be-%d0%bd%d0%b0%d1%81%d1%82%d0%b0%d0%bd%d1%8f%d0%b2%d0%b0%d0%bd%d0%b5/ , Zugriff 5.5.2023
BCRM - Bulgarian Council on Refugees and Migrants (ohne Datum b): Social Assistance, https://refugee-integration.bg/en/%d1%81%d0%b5%d0%ba%d1%82%d0%be%d1%80%d0%b8-%d0%bd%d0%b0-%d0%b8%d0%bd%d1%82%d0%b5%d0%b3%d1%80%d0%b0%d1%86%d0%b8%d1%8f/%d1%81%d0%be%d1%86%d0%b8%d0%b0%d0%bb%d0%bd%d0%be-%d0%bf%d0%be%d0%b4%d0%bf%d0%be%d0%bc%d0%b0%d0%b3%d0%b0%d0%bd%d0%b5/ , Zugriff 5.5.2023
BCRM - Bulgarian Council on Refugees and Migrants (ohne Datum c): Non-Govermental Organizations, https://refugee.bg/en/non-governmental-organizations/ , Zugriff 5.5.2023
BCRM - Bulgarian Council on Refugees and Migrants (ohne Datum d): Accommodation, https://refugee.bg/en/accommodation/ , Zugriff 5.5.2023
BFA/Staatendokumentation [Österreich] (18.4.2023): Protokoll Study Visit Bulgarien 13.-15.3.2023
BMI - Bundesministerium für Inneres [Österreich] (28.4.2023): Bericht zum Study Visit Bulgarien 13.-15.3.2023, per E-Mail
BRC – Bulgarian Red Cross (ohne Datum): Support Activities, https://en.redcross.bg/activities/activities8/rms2 , Zugriff 5.5.2023
BTI - Bertelsmann Stiftung (23.2.2022): BTI 2022 Country Report Bulgaria, https://www.ecoi.net/en/file/local/2069794/country_report_2022_BGR.pdf , Zugriff 4.5.2023
Caritas (ohne Datum a): Bulgaria, https://www.caritas.org/where-caritas-work/europe/bulgaria/ , Zugriff 4.5.2023
Caritas (ohne Datum b): Activities Refugees, https://caritas.bg/en/causes/refugees/activities-refugees/ , Zugriff 4.5.2023
IOM – Internation Organisation for Migration (19.5.2023): Auskunft von IOM, per E-Mail
OECD/European Observatory on Health Systems and Policies (13.12.2021), Bulgaria: Country Health Profile 2021, State of Health in the EU, https://www.oecd-ilibrary.org/docserver/c1a721b0-en.pdf?expires=1683185670&id=id&accname=guest&checksum=F0BCD3C746354C6D3AE01E3616A2D6F8 , Zugriff 4.5.2023
SAREF - State Agency for Refugees [Bulgarien] (2023): Präsentation: General Overview of the Bulgarian Asylum System (präsentiert im Zuge des Study Visit Bulgarien 13.-15.3.2023 von BMI und BFA), per E-Mail
USDOS – US Department of State [USA] (20.3.2023): 2022 Country Report on Human Rights Practices: Bulgaria, https://www.ecoi.net/de/dokument/2089461.html , Zugriff 2.5.2023
VQ - Vertrauliche Quelle (27.3.2023): Europäische staatliche Quelle, per E-Mail
Beweiswürdigung
Die Behörde gelangt zu obigen Feststellungen aufgrund folgender Erwägungen:
[ ... ]
Betreffend die Feststellungen zur Lage im Mitgliedsstaat:
Die Feststellungen zum Mitgliedstaat basieren auf einer Zusammenstellung der Staatendokumentation des BFA. Diese ist gemäß § 5 Abs. 2 BFA-G zur Objektivität verpflichtet und unterliegt der Beobachtung eines Beirates. Es ist daher davon auszugehen, dass alle zitierten Unterlagen von angesehenen staatlichen und nichtstaatlichen Einrichtungen stammen, ausgewogen zusammengestellt wurden und somit keine Bedenken bestehen, sich darauf zu stützen.
Die Länderfeststellungen ergeben sich aus den zitierten, unbedenklichen Quellen. Bezüglich der von der erkennenden Behörde getätigten Feststellungen zur allgemeinen Situation im Mitgliedstaat ist festzuhalten, dass diese Kenntnisse als notorisch vorauszusetzen sind. Gemäß § 45 Absatz 1 AVG bedürfen nämlich Tatsachen, die bei der Behörde offenkundig sind (so genannte „notorische“ Tatsachen; vergleiche Walter/Thienel, Verwaltungsverfahrensgesetze 13-MSA1998-89) keines Beweises. „Offenkundig“ ist eine Tatsache dann, wenn sie entweder „allgemein bekannt“ (notorisch) oder der Behörde im Zuge ihrer Amtstätigkeit bekannt und dadurch „bei der Behörde notorisch“ (amtsbekannt) geworden ist; „allgemein bekannt“ sind Tatsachen, die aus der alltäglichen Erfahrung eines Durchschnittsmenschen – ohne besondere Fachkenntnisse – hergeleitet werden können (VwGH 23.01.1986, 85/02/0210; vergleiche auch Fasching; Lehrbuch 2 Rz 853). Zu den notorischen Tatsachen zählen auch Tatsachen, die in einer Vielzahl von Massenmedien in einer der Allgemeinheit zugänglichen Form über Wochen hin im Wesentlichen gleich lautend und oftmals wiederholt auch für einen Durchschnittsmenschen leicht überprüfbar publiziert wurden, wobei sich die Allgemeinnotorietät nicht auf die bloße Verlautbarung beschränkt, sondern allgemein bekannt ist, dass die in den Massenmedien verbreiteten Tatsachen auch der Wahrheit entsprechen.
[ … ]
An dieser Stelle wird vorab auf die oa. unbedenkliche Länderfeststellung zu Bulgarien verwiesen, in welcher konkret ausgeführt ist, dass dort ein rechtsstaatliches Asylverfahren mit gerichtlichen Beschwerdemöglichkeiten existiert.
Zuständig für das erstinstanzliche Asylverfahren ist die Staatliche Agentur für Flüchtlinge beim Ministerrat (State Agency for Refugees with the Council of Ministers, SAR).
Dublin-Rückkehrer haben grundsätzlich Zugang zum Asylverfahren in Bulgarien. Nach Rücküberstellungen auf der Grundlage der Dublin-Verordnung wird das Asylverfahren regelmäßig eingeleitet bzw. wieder aufgenommen, dabei wird je nach Verfahrensstand unterschieden:
- Bei Dublin-Rückkehrern, die in Bulgarien bereits einen Asylantrag gestellt haben, der ohne inhaltliche Prüfung abgeschlossen wurde, wird das Verfahren automatisch wieder eröffnet.
- Wurde das Asylgesuch auf der Grundlage einer inhaltlichen Prüfung abgewiesen, besteht die Möglichkeit, erneut einen Asylantrag zu stellen. Dieser Antrag wird als Folgeantrag betrachtet und ist nur zulässig, wenn er neue Elemente enthält.
Die Aufnahmebedingungen von Personen, die unter der Dublin-Verordnung zurückkehren, sind abhängig vom Verfahrensstand. Vor der Ankunft der Dublin-Rückkehrer informiert SAR die Grenzpolizei über die voraussichtliche Ankunft und gibt an, ob der Rückkehrer in ein Asylaufnahmezentrum oder in ein Schubhaftzentrum zu überstellen ist.
- Auch Personen, deren Verfahren wiedereröffnet wurde, werden in ein Aufnahmezentrum gebracht.
- Personen, deren Asylantrag bereits inhaltlich geprüft und abgewiesen wurde, werden in einem geschlossenen Zentrum untergebracht
In der Praxis werden in Sofia ankommende Personen nach der Überstellung unterrichtet, dass sie verpflichtet sind, sich bei der staatlichen Asylbehörde vorzustellen, meist schon am folgenden Tag. Wenn sie dort vorstellig werden, erhalten sie die Entscheidung, dass das Verfahren wiedereröffnet wird zusammen mit der „take-back" Entscheidung.
Asylwerber haben laut Gesetz das Recht auf materielle Versorgung während des Asylverfahrens. Wenn es für Neuankömmlinge nicht genug Unterbringungsplätze geben sollte, werden in der Praxis solche ohne eigene Mittel prioritär untergebracht. Spezifische Bedürfnisse und das Armutsrisiko (finanzielle Mittel, Arbeitsmöglichkeiten, Arbeitserlaubnis, Zahl der abhängigen Familienmitglieder, etc.) werden in jedem Fall bewertet. Mit Erhalt der Asylwerbekarte, welche die Verfahrensidentität bestätigt, ist das Recht sich in Bulgarien aufzuhalten, auf Unterbringung und Versorgung, sowie auf Sozialhilfe im selben Ausmaß wie bulgarische Staatsbürger und auf Krankenversicherung, medizinische Versorgung, psychologische Versorgung und Bildung gegeben. Um außerhalb des Aufnahmezentrums zu wohnen, müssen Asylwerber schriftlich erklären, dass sie über ausreichende Ressourcen verfügen, um für ihren Lebensunterhalt zu sorgen, was sie automatisch vom Recht auf die monatliche finanzielle Unterstützung ausschließt.
Folgeantragsteller erhalten keine Asylwerberkarte und haben auch kein Recht auf materielle Versorgung. Sie haben lediglich ein Recht auf Übersetzerleistungen während die Zulässigkeit ihres Folgeantrags im Eilverfahren geprüft wird. Wurde der Folgeantrag nur eingebracht, um die Außerlandesbringung zu verzögern, besteht auch kein Recht auf Verbleib im Land. Die Zulässigkeit muss binnen 14 Tagen geklärt werden.
Falls das Asylverfahren aus objektiven Umständen länger als drei Monate dauert, haben die Asylwerber noch während des Asylverfahrens Zugang zum Arbeitsmarkt. In der Praxis ist der Zugang zum Arbeitsmarkt aufgrund der Sprachbarriere, genereller Rezession und hoher Arbeitslosenzahlen jedoch schwierig.
Asylwerber in Bulgarien haben nach wie vor Zugang zu medizinischer Versorgung im selben Ausmaß wie bulgarische Staatsbürger, das umfasst auch den Zugang zu psychologischer/psychiatrischer Versorgung. Asylwerber, die sich für eine Unterkunft außerhalb der Aufnahmezentren entscheiden oder denen keine Unterkunft gewährt wird, haben keinen Zugang zu psychologischer Unterstützung. Der Zugang zu medizinischer Grundversorgung ist ansonsten gewährleistet, unabhängig vom Wohnort der Asylwerber.
Fehlende Dolmetscher und die mangelnde Bereitschaft einiger Ärzte, Asylsuchende als Patienten zu registrieren, stellen jedoch praktische Hindernisse beim Zugang zu medizinischer Versorgung dar. Zudem umfasst die Versicherung nicht alle medizinischen Behandlungen und Medikamente. Insbesondere bei schweren und chronischen Erkrankungen können einige Behandlungen nur teilweise erstattet werden. Ohne finanzielle Unterstützung stoßen Asylsuchende auf Schwierigkeiten, diese zusätzlichen Kosten zu decken. Das Bulgarische Rote Kreuz verfügt über einen kleinen Fonds, der hauptsächlich von UNHCR finanziert wird, um die Kosten für medizinische Versorgung und Medikamente für eine begrenzte Anzahl extrem vulnerabler Asylsuchender zu decken. In der Praxis wird psychologische Unterstützung in den Aufnahmezentren von NGOs geleistet, die auf Projektbasis finanziert wird, und nicht in allen Zentren auf dem gleichen Niveau und in gleicher Häufigkeit angeboten werden kann. Die Nachhaltigkeit dieser Dienstleistungen ist entsprechend nicht gewährleistet.
Die bulgarischen Behörden stimmten Ihrer Wiederaufnahme gem. der Dublin-VO zu und erklärten sich somit bereit, Sie nach Bulgarien einreisen zu lassen und die Ihnen gegenüber bestehenden Verpflichtungen wahrzunehmen. Es kann somit festgestellt werden, dass Sie im Falle der Rückbringung nach Bulgarien dort die zugesicherten Leistungen in Anspruch nehmen können.“
Es folgte im angefochtenen Bescheid die rechtliche Beurteilung zu den beiden Spruchpunkten. Der Antrag auf internationalen Schutz sei zurückzuweisen, weil Art. 18 Abs. 1 lit d Dublin III-VO formell erfüllt (und implizit sohin Bulgarien für die Prüfung des Antrages zuständig) sei. Ein im besonderen Maße substantiiertes, glaubhaftes Vorbringen betreffend das Vorliegen außergewöhnlicher Umstände, die die Gefahr einer Verletzung der GRC oder der EMRK im Falle einer Überstellung des BF ernstlich für möglich erscheinen lassen, sei im Verfahren nicht hervorgekommen. Der im Spruch genannte Staat sei bereit, den BF einreisen zu lassen und seinen Antrag auf internationalen Schutz zu prüfen. Eine hinreichende Wahrscheinlichkeit einer Gefahr der Verletzung der EMRK oder eine systematische notorische Verletzung fundamentaler Menschenrechte seien in Bulgarien nicht zu erkennen. Die Regelvermutung des § 5 Abs. 3 AsylG treffe zu und es habe sich kein Anlass für die Ausübung des Selbsteintrittsrechts gemäß Art. 17 Abs. 1 Dublin III-VO ergeben. Weiters lägen keine humanitären Gründe gem. Art. 16 und 17 Abs. 2 leg.cit. vor. Die Ausweisung des BF stelle mangels ausreichend enger familiärer Anknüpfungspunkte zur Schwester im Bundesgebiet keinen Eingriff in sein Familienleben dar. Im Hinblick auf sein Privatleben wurde ausgeführt, dass seine Aufenthaltsdauer im Bundesgebiet (seit Nov. 2023) als zu kurz zu bezeichnen sei, sodass im Falle seiner Außerlandesbringung nach Bulgarien keine Verletzung von Art. 8 EMRK vorliege.
Der Bescheid wurde dem BF am 23.01.2024 zugestellt.
Gegen diesen Bescheid erhob der BF fristgerecht Beschwerde, in welcher er erneut vorbrachte, dass er im Bundesgebiet eine asylberechtigte Schwester habe und das BFA die Beziehungsintensität zwischen ihm und seiner Schwester fälschlich als nicht vorhanden erklärt habe. Im Übrigen wiederholte der BF seine bereits im Verfahren geltend gemachten Einwände bezüglich der Qualität der Unterbringung und der Behandlung in Bulgarien und machte im Wesentlichen allgemeine Kritik am bulgarischen Unterbringungs- und Versorgungssystem geltend, zudem wies er auf die Problematik von illegalen Pushbacks an der türkisch bulgarischen Grenze, sowie auf Berichte über generelle Polizeigewalt hin.
Mit Schreiben vom 20.03.2024 teilte das BFA anher mit, dass der BF am 14.03.2024 von Österreich nach Bulgarien ausgereist bzw. abgeschoben (Transportbuchung # XXXX ) worden ist.
Der BF war zuletzt vom 12.12.2023 bis 11.03.2024 im Flüchtlingsquartier XXXX behördlich gemeldet; eine neuerliche Meldung liegt nicht vor.
Die Beschwerde samt Verwaltungsakt wurde mit Schreiben vom 06.02.2024 am 08.02.2024 an das Bundesverwaltungsgericht übermittelt.
Mit Beschluss des Geschäftsverteilungsausschuss vom 18.06.2024 wurde die gegenständliche Rechtssache mit 24.06.2024 der nunmehr zuständigen Gerichtabteilung W144 neu zugewiesen.
Das Bundesverwaltungsgericht hat erwogen:
1. Feststellungen:
Festgestellt wird zunächst der dargelegte Verfahrensgang.
Besondere, in der Person des Antragstellers gelegene Gründe, welche für eine reale Gefahr des fehlenden Schutzes vor Verfolgung in Bulgarien sprechen, liegen nicht vor.
Das Bundesverwaltungsgericht schließt sich den aktuellen Feststellungen des angefochtenen Bescheides zur Lage im Mitgliedstaat an.
Festgestellt wird weiters, dass der BF insgesamt etwa 5 Monate lang in Bulgarien aufhältig war und er dort offensichtlich untergebracht und versorgt war.
Der BF hat im Bundesgebiet familiäre Anknüpfungspunkte durch eine Schwester, mit der er in Österreich jedoch nie im gemeinsamen Haushalt wohnhaft war und zu der zuletzt im Wesentlichen telefonische Kontakte mehrmals pro Woche bestanden haben. Wechselseitige Abhängigkeiten zwischen dem BF und seiner Schwester wurden verneint und finden sich auch sonst keine Umstände einer besonders engen Nahebeziehung zwischen den beiden.
Der BF ist gesund und benötigt keine Medikamente.
2. Beweiswürdigung:
Die Feststellungen zum Verfahrensgang ergeben sich aus dem Akt des BFA, dem Vorbringen des BF und dem Umstand, dass die bulgarischen Behörden die Rückübernahme des BF akzeptiert haben.
Die Feststellungen zur guten gesundheitlichen Situation des BF ergeben sich ebenso wie in Bezug auf seinen familiären Bezugspunkt im Bundesgebiet zu einer Schwester aus seinem Vorbringen.
Die Feststellung, dass der BF in Bulgarien insgesamt etwa 5 Monate lang aufhältig war und er dort untergebracht und versorgt war, ergibt sich aus seinem Vorbringen, wonach er bei seinem ersten Aufenthalt etwa drei Monate lang, um bei seinem zweiten Aufenthalt etwa zwei Monate lang in Bulgarien aufhältig gewesen sei. Es wird dabei nicht verkannt, dass der BF Qualitätsmängel in der Unterkunft und Versorgung vorgebracht hat, doch ist jedenfalls ersichtlich, dass er in dem Zeitraum seines Aufenthaltes in Bulgarien in keine akute existenzbedrohende Lage bezüglich seiner elementarsten Lebensbedürfnisse gekommen ist.
Die Gesamtsituation des Asylwesens im zuständigen Mitgliedstaat resultiert aus den umfangreichen und zum Entscheidungszeitpunkt neueste Quellen belegten Länderfeststellungen des angefochtenen Bescheides, welche auf alle entscheidungsrelevanten Fragen eingehen.
Das Bundesamt hat im angefochtenen Bescheid neben Ausführungen zur Versorgungslage von Asylwerbern in Bulgarien auch Feststellungen zur bulgarischen Rechtslage und Vollzugspraxis von asyl- und fremdenrechtlichen Bestimmungen (darunter konkret auch im Hinblick auf „Dublin-Rückkehrer“) samt dem dortigen jeweiligen Rechtsschutz im Rechtsmittelwege getroffen. Das Bundesverwaltungsgericht schließt sich den oben wiedergegebenen Erwägungen zur Beweiswürdigung an.
Ausdrückliches zu betonen, dass sich das BFA in den Länderfeststellungen mit der vom VfGH in seinem Erkenntnis vom 15.03.2023 aufgeworfenen Frage, „ob der Beschwerdeführer in Bulgarien Zugang zu einem ordnungsgemäßen Asylverfahren hat, ohne dem Risiko einer Kettenabschiebung in ein Land ausgesetzt zu sein, in dem ihm die Verletzung seiner gemäß Art 3 EMRK und Art 4 GRC gewährleisteten Rechte drohen könnte“, eingehend auseinandergesetzt hat:
So ist festzuhalten, dass Bulgarien nicht generell das Konzept der Drittstaatsicherheit anwendet, sondern sehr wohl differenziert, ob Antragsteller etwa nur kurz in einem Drittstaat gewesen sind, oder ein zeitlich langer dortiger Aufenthalt vorliegt. Bloßer Transit oder kurze Aufenthalte in Ländern werden nicht als ausreichend für die Annahme der Drittstaatsicherheit betrachtet. Bulgarien wendet derzeit auch keine nationale Liste von sicheren Drittstaaten an, jeder Antrag auf internationalen Schutz wird als individueller Einzelfall behandelt und wird bei einer Entscheidung im Einzelfall geprüft, ob alle Voraussetzungen für die Drittstaatsicherheit allenfalls vorliegen. Ausdrücklich ist zu betonen, dass laut Auskunft der bulgarischen Asylbehörde SAREF für Dublin-Rückkehrer kein Risiko der Ausweisung oder Überstellung in ein Land, in denen die Gefahr eines Verstoßes gegen Art. 3 EMRK besteht, gegeben ist. Es ergeben sich aus den der angefochtenen Entscheidung zugrunde gelegten neuesten Länderfeststellungen vom Mai 2023 auch keine Hinweise darauf, dass syrische Dublin-Rückkehrer keinen Zugang zu einem ordnungsgemäßen Asylverfahren erhalten würden.
Die vormaligen Bedenken des Verfassungsgerichtshofes in seinem Erkenntnis vom 15.03.2023 sind somit aufgrund näherer Ermittlungen seitens des BFA und neuerer Länderfeststellungen ausgeräumt.
3. Rechtliche Beurteilung:
Das Asylgesetz 2005 (AsylG 2005) ist im vorliegenden Fall in der Fassung BGBl. I Nr. 24/2016 anzuwenden. Die maßgeblichen Bestimmungen lauten:
„§ 5 (1) Ein nicht gemäß §§ 4 oder 4a erledigter Antrag auf internationalen Schutz ist als unzulässig zurückzuweisen, wenn ein anderer Staat vertraglich oder auf Grund der Dublin-Verordnung zur Prüfung des Asylantrages oder des Antrages auf internationalen Schutz zuständig ist. Mit der Zurückweisungsentscheidung ist auch festzustellen, welcher Staat zuständig ist. Eine Zurückweisung des Antrages hat zu unterbleiben, wenn im Rahmen einer Prüfung des § 9 Abs. 2 BFA-VG festgestellt wird, dass eine mit der Zurückweisung verbundene Anordnung zur Außerlandesbringung zu einer Verletzung von Art. 8 EMRK führen würde.
(2) Gemäß Abs. 1 ist auch vorzugehen, wenn ein anderer Staat vertraglich oder auf Grund der Dublin-Verordnung dafür zuständig ist zu prüfen, welcher Staat zur Prüfung des Asylantrages oder des Antrages auf internationalen Schutz zuständig ist.
(3) Sofern nicht besondere Gründe, die in der Person des Asylwerbers gelegen sind, glaubhaft gemacht werden oder beim Bundesamt oder beim Bundesverwaltungsgericht offenkundig sind, die für die reale Gefahr des fehlenden Schutzes vor Verfolgung sprechen, ist davon auszugehen, dass der Asylwerber in einem Staat nach Abs. 1 Schutz vor Verfolgung findet.
§ 10 (1) Eine Entscheidung nach diesem Bundesgesetz ist mit einer Rückkehrentscheidung oder einer Anordnung zur Außerlandesbringung gemäß dem 8. Hauptstück des FPG zu verbinden, wenn
1. der Antrag auf internationalen Schutz gemäß §§ 4 oder 4a zurückgewiesen wird,
2. der Antrag auf internationalen Schutz gemäß § 5 zurückgewiesen wird,
…
und in den Fällen der Z 1 und 3 bis 5 von Amts wegen ein Aufenthaltstitel gemäß § 57 nicht erteilt wird sowie in den Fällen der Z 1 bis 5 kein Fall der §§ 8 Abs. 3a oder 9 Abs. 2 vorliegt.
§ 9 Abs. 1 und 2 BFA-VG idF BGBl. I Nr. 144/2013 lautet:
„§ 9 (1) Wird durch eine Rückkehrentscheidung gemäß § 52 FPG, eine Anordnung zur Außerlandesbringung gemäß § 61 FPG, eine Ausweisung gemäß § 66 FPG oder ein Aufenthaltsverbot gemäß § 67 FPG in das Privat- oder Familienleben des Fremden eingegriffen, so ist die Erlassung der Entscheidung zulässig, wenn dies zur Erreichung der im Art. 8 Abs. 2 EMRK genannten Ziele dringend geboten ist.
(2) Bei der Beurteilung des Privat- und Familienlebens im Sinne des Art. 8 EMRK sind insbesondere zu berücksichtigen:
1. die Art und Dauer des bisherigen Aufenthaltes und die Frage, ob der bisherige Aufenthalt des Fremden rechtswidrig war,
2. das tatsächliche Bestehen eines Familienlebens,
3. die Schutzwürdigkeit des Privatlebens,
4. der Grad der Integration,
5. die Bindungen zum Heimatstaat des Fremden,
6. die strafgerichtliche Unbescholtenheit,
7. Verstöße gegen die öffentliche Ordnung, insbesondere im Bereich des Asyl-, Fremdenpolizei- und Einwanderungsrechts,
8. die Frage, ob das Privat- und Familienleben des Fremden in einem Zeitpunkt entstand, in dem sich die Beteiligten ihres unsicheren Aufenthaltsstatus bewusst waren,
9. die Frage, ob die Dauer des bisherigen Aufenthaltes des Fremden in den Behörden zurechenbaren überlangen Verzögerungen begründet ist.“
§ 61 FPG 2005 idF BGBl. I Nr. 24/2016 lautet:
„§ 61 (1) Das Bundesamt hat gegen einen Drittstaatsangehörigen eine Außerlandesbringung anzuordnen, wenn
1. dessen Antrag auf internationalen Schutz gemäß §§ 4a oder 5 AsylG 2005 zurückgewiesen wird oder nach jeder weiteren, einer zurückweisenden Entscheidung gemäß §§ 4a oder 5 AsylG 2005 folgenden, zurückweisenden Entscheidung gemäß § 68 Abs. 1 AVG oder
2. …
(2) Eine Anordnung zur Außerlandesbringung hat zur Folge, dass eine Abschiebung des Drittstaatsangehörigen in den Zielstaat zulässig ist. Die Anordnung bleibt binnen 18 Monaten ab Ausreise des Drittstaatsangehörigen aufrecht.
(3) Wenn die Durchführung der Anordnung zur Außerlandesbringung aus Gründen, die in der Person des Drittstaatsangehörigen liegen, eine Verletzung von Art. 3 EMRK darstellen würde und diese nicht von Dauer sind, ist die Durchführung für die notwendige Zeit aufzuschieben.
(4) Die Anordnung zur Außerlandesbringung tritt außer Kraft, wenn das Asylverfahren gemäß § 28 AsylG 2005 zugelassen wird.“
Die maßgeblichen Bestimmungen der Verordnung (EU) Nr. 604/2013 des Europäischen Parlaments und des Rates („Dublin III-VO“) zur Ermittlung des zuständigen Mitgliedstaates lauten:
„KAPITEL II
ALLGEMEINE GRUNDSÄTZE UND SCHUTZGARANTIEN
Art. 3
Verfahren zur Prüfung eines Antrags auf internationalen Schutz
(1) Die Mitgliedstaaten prüfen jeden Antrag auf internationalen Schutz, den ein Drittstaatsangehöriger oder Staatenloser im Hoheitsgebiet eines Mitgliedstaats einschließlich an der Grenze oder in den Transitzonen stellt. Der Antrag wird von einem einzigen Mitgliedstaat geprüft, der nach den Kriterien des Kapitels III als zuständiger Staat bestimmt wird.
(2) Lässt sich anhand der Kriterien dieser Verordnung der zuständige Mitgliedstaat nicht bestimmen, so ist der erste Mitgliedstaat, in dem der Antrag auf internationalen Schutz gestellt wurde, für dessen Prüfung zuständig.
Erweist es sich als unmöglich, einen Antragsteller an den zunächst als zuständig bestimmten Mitgliedstaat zu überstellen, da es wesentliche Gründe für die Annahme gibt, dass das Asylverfahren und die Aufnahmebedingungen für Antragsteller in diesem Mitgliedstaat systemische Schwachstellen aufweisen, die eine Gefahr einer unmenschlichen oder entwürdigenden Behandlung im Sinne des Artikels 4 der EU–Grundrechtecharta mit sich bringen, so setzt der die Zuständigkeit prüfende Mitgliedstaat, die Prüfung der in Kapitel III vorgesehenen Kriterien fort, um festzustellen, ob ein anderer Mitgliedstaat als zuständig bestimmt werden kann.
Kann keine Überstellung gemäß diesem Absatz an einen aufgrund der Kriterien des Kapitels III bestimmten Mitgliedstaat oder an den ersten Mitgliedstaat, in dem der Antrag gestellt wurde, vorgenommen werden, so wird der die Zuständigkeit prüfende Mitgliedstaat der zuständige Mitgliedstaat.
(3) Jeder Mitgliedstaat behält das Recht, einen Antragsteller nach Maßgabe der Bestimmungen und Schutzgarantien der Richtlinie 32/2013/EU in einen sicheren Drittstaat zurück- oder auszuweisen.
KAPITEL III
KRITERIEN ZUR BESTIMMUNG DES ZUSTÄNDIGEN MITGLIEDSTAATS
Art. 7
Rangfolge der Kriterien
(1) Die Kriterien zur Bestimmung des zuständigen Mitgliedstaats finden in der in diesem Kapitel genannten Rangfolge Anwendung.
(2) Bei der Bestimmung des nach den Kriterien dieses Kapitels zuständigen Mitgliedstaats wird von der Situation ausgegangen, die zu dem Zeitpunkt gegeben ist, zu dem der Antragsteller seinen Antrag auf internationalen Schutz zum ersten Mal in einem Mitgliedstaat stellt.
(3) Im Hinblick auf die Anwendung der in den Artikeln 8, 10 und 6 (Anmerkung: gemeint wohl 16) genannten Kriterien berücksichtigen die Mitgliedstaaten alle vorliegenden Indizien für den Aufenthalt von Familienangehörigen, Verwandten oder Personen jeder anderen verwandtschaftlichen Beziehung des Antragstellers im Hoheitsgebiet eines Mitgliedstaats, sofern diese Indizien vorgelegt werden, bevor ein anderer Mitgliedstaat dem Gesuch um Aufnahme- oder Wiederaufnahme der betreffenden Person gemäß den Artikeln 22 und 25 stattgegeben hat, und sofern über frühere Anträge des Antragstellers auf internationalen Schutz noch keine Erstentscheidung in der Sache ergangen ist.
Art. 12
Ausstellung von Aufenthaltstiteln oder Visa
(1) Besitzt der Antragsteller einen gültigen Aufenthaltstitel, so ist der Mitgliedstaat, der den Aufenthaltstitel ausgestellt hat, für die Prüfung des Antrags auf internationalen Schutz zuständig.
(2) Besitzt der Antragsteller ein gültiges Visum, so ist der Mitgliedstaat, der das Visum erteilt hat, für die Prüfung des Antrags auf internationalen Schutz zuständig, es sei denn, dass das Visum im Auftrag eines anderen Mitgliedstaats im Rahmen einer Vertretungsvereinbarung gemäß Artikel 8 der Verordnung (EG) Nr. 810/2009 des Europäischen Parlaments und des Rates vom 13. Juli 2009 über einen Visakodex der Gemeinschaft ( 1 ) erteilt wurde. In diesem Fall ist der vertretene Mitgliedstaat für die Prüfung des Antrags auf internationalen Schutz zuständig.
(3) Besitzt der Antragsteller mehrere gültige Aufenthaltstitel oder Visa verschiedener Mitgliedstaaten, so sind die Mitgliedstaaten für die Prüfung des Antrags auf internationalen Schutz in folgender Reihenfolge zuständig:
a) der Mitgliedstaat, der den Aufenthaltstitel mit der längsten Gültigkeitsdauer erteilt hat, oder bei gleicher Gültigkeitsdauer der Mitgliedstaat, der den zuletzt ablaufenden Aufenthaltstitel erteilt hat;
b) der Mitgliedstaat, der das zuletzt ablaufende Visum erteilt hat, wenn es sich um gleichartige Visa handelt;
c) bei nicht gleichartigen Visa der Mitgliedstaat, der das Visum mit der längsten Gültigkeitsdauer erteilt hat, oder bei gleicher Gültigkeitsdauer der Mitgliedstaat, der das zuletzt ablaufende Visum erteilt hat.
(4) Besitzt der Antragsteller nur einen oder mehrere Aufenthaltstitel, die weniger als zwei Jahre zuvor abgelaufen sind, oder ein oder mehrere Visa, die seit weniger als sechs Monaten abgelaufen sind, aufgrund deren er in das Hoheitsgebiet eines Mitgliedstaats einreisen konnte, so sind die Absätze 1, 2 und 3 anwendbar, solange der Antragsteller das Hoheitsgebiet der Mitgliedstaaten nicht verlassen hat.
Besitzt der Antragsteller einen oder mehrere Aufenthaltstitel, die mehr als zwei Jahre zuvor abgelaufen sind, oder ein oder mehrere Visa, die seit mehr als sechs Monaten abgelaufen sind, aufgrund deren er in das Hoheitsgebiet eines Mitgliedstaats einreisen konnte, und hat er die Hoheitsgebiete der Mitgliedstaaten nicht verlassen, so ist der Mitgliedstaat zuständig, in dem der Antrag auf internationalen Schutz gestellt wird.
(5) Der Umstand, dass der Aufenthaltstitel oder das Visum aufgrund einer falschen oder missbräuchlich verwendeten Identität oder nach Vorlage von gefälschten, falschen oder ungültigen Dokumenten erteilt wurde, hindert nicht daran, dem Mitgliedstaat, der den Titel oder das Visum erteilt hat, die Zuständigkeit zuzuweisen. Der Mitgliedstaat, der den Aufenthaltstitel oder das Visum ausgestellt hat, ist nicht zuständig, wenn nachgewiesen werden kann, dass nach Ausstellung des Titels oder des Visums eine betrügerische Handlung vorgenommen wurde.
Art. 13
Einreise und/oder Aufenthalt
(1) Wird auf der Grundlage von Beweismitteln oder Indizien gemäß den beiden in Artikel 22 Absatz 3 dieser Verordnung genannten Verzeichnissen, einschließlich der Daten nach der Verordnung (EU) Nr. 603/2013 festgestellt, dass ein Antragsteller aus einem Drittstaat kommend die Land-, See- oder Luftgrenze eines Mitgliedstaats illegal überschritten hat, so ist dieser Mitgliedstaat für die Prüfung des Antrags auf internationalen Schutz zuständig. Die Zuständigkeit endet zwölf Monate nach dem Tag des illegalen Grenzübertritts.
(2) Ist ein Mitgliedstaat nicht oder gemäß Absatz 1 dieses Artikels nicht länger zuständig und wird auf der Grundlage von Beweismitteln oder Indizien gemäß den beiden in Artikel 22 Absatz 3 genannten Verzeichnissen festgestellt, dass der Antragsteller — der illegal in die Hoheitsgebiete der Mitgliedstaaten eingereist ist oder bei dem die Umstände der Einreise nicht festgestellt werden können — sich vor der Antragstellung während eines ununterbrochenen Zeitraums von mindestens fünf Monaten in einem Mitgliedstaat aufgehalten hat, so ist dieser Mitgliedstaat für die Prüfung des Antrags auf internationalen Schutz zuständig.
Hat sich der Antragsteller für Zeiträume von mindestens fünf Monaten in verschiedenen Mitgliedstaaten aufgehalten, so ist der Mitgliedstaat, wo er sich zuletzt aufgehalten hat, für die Prüfung des Antrags auf internationalen Schutz zuständig.
KAPITEL IV
ABHÄNGIGE PERSONEN UND ERMESSENSKLAUSELN
Artikel 16
Abhängige Personen
(1) Ist ein Antragsteller wegen Schwangerschaft, eines neugeborenen Kindes, schwerer Krankheit, ernsthafter Behinderung oder hohen Alters auf die Unterstützung seines Kindes, eines seiner Geschwister oder eines Elternteils, das/der sich rechtmäßig in einem Mitgliedstaat aufhält, angewiesen oder ist sein Kind, eines seiner Geschwister oder ein Elternteil, das/der sich rechtmäßig in einem Mitgliedstaat aufhält, auf die Unterstützung des
Antragstellers angewiesen, so entscheiden die Mitgliedstaaten in der Regel, den Antragsteller und dieses Kind, dieses seiner Geschwister oder Elternteil nicht zu trennen bzw. sie zusammenzuführen, sofern die familiäre Bindung bereits im Herkunftsland bestanden hat, das Kind, eines seiner Geschwister oder der Elternteil in der Lage ist, die abhängige Person zu unterstützen und die betroffenen Personen ihren Wunsch schriftlich kundgetan haben.
(2) Hält sich das Kind, eines seiner Geschwister oder ein Elternteil im Sinne des Absatzes 1 rechtmäßig in einem anderen Mitgliedstaat als der Antragsteller auf, so ist der Mitgliedstaat, in dem sich das Kind, eines seiner Geschwister oder ein Elternteil rechtmäßig aufhält, zuständiger Mitgliedstaat, sofern der Gesundheitszustand des Antragstellers diesen nicht längerfristig daran hindert, in diesen Mitgliedstaat zu reisen. In diesem Fall, ist der Mitgliedstaat, in dem sich der Antragsteller aufhält, zuständiger Mitgliedstaat. Dieser Mitgliedstaat kann nicht zum Gegenstand der Verpflichtung gemacht werden, d s Kind, eines
seiner Geschwister oder ein Elternteil in sein Hoheitsgebiet zu verbringen.
(3) Der Kommission wird die Befugnis übertragen gemäß Artikel 45 in Bezug auf die Elemente, die zur Beurteilung des Abhängigkeitsverhältnisses zu berücksichtigen sind, in Bezug auf die Kriterien zur Feststellung des Bestehens einer nachgewiesenen familiären Bindung, in Bezug auf die Kriterien zur Beurteilung der Fähigkeit der betreffenden Person zur Sorge für die abhängige Person und in Bezug auf die Elemente, die zur Beurteilung einer längerfristigen Reiseunfähigkeit zu berücksichtigen sind, delegierte Rechtsakte zu erlassen.
(4) Die Kommission legt im Wege von Durchführungsrechtsakten einheitliche Bedingungen für Konsultationen und den Informationsaustausch zwischen den Mitgliedstaaten fest. Diese
Durchführungsrechtsakte werden nach dem in Artikel 44 Absatz 2 genannten Prüfverfahren erlassen.
Art. 17
Ermessensklauseln
(1) Abweichend von Artikel 3 Absatz 1 kann jeder Mitgliedstaat beschließen, einen bei ihm von einem Drittstaatsangehörigen oder Staatenlosen gestellten Antrag auf internationalen Schutz zu prüfen, auch wenn er nach den in dieser Verordnung festgelegten Kriterien nicht für die Prüfung zuständig ist.
Der Mitgliedstaat, der gemäß diesem Absatz beschließt, einen Antrag auf internationalen Schutz zu prüfen, wird dadurch zum zuständigen Mitgliedstaat und übernimmt die mit dieser Zuständigkeit einhergehenden Verpflichtungen. Er unterrichtet gegebenenfalls über das elektronische Kommunikationsnetz DubliNet, das gemäß Artikel 18 der Verordnung (EG) Nr. 1560/2003 eingerichtet worden ist, den zuvor zuständigen Mitgliedstaat, den Mitgliedstaat, der ein Verfahren zur Bestimmung des zuständigen Mitgliedstaats durchführt, oder den Mitgliedstaat, an den ein Aufnahme- oder Wiederaufnahmegesuch gerichtet wurde.
Der Mitgliedstaat, der nach Maßgabe dieses Absatzes zuständig wird, teilt diese Tatsache unverzüglich über Eurodac nach Maßgabe der Verordnung (EU) Nr. 603/2013 mit, indem er den Zeitpunkt über die erfolgte Entscheidung zur Prüfung des Antrags anfügt.
(2) Der Mitgliedstaat, in dem ein Antrag auf internationalen Schutz gestellt worden ist und der das Verfahren zur Bestimmung des zuständigen Mitgliedstaats durchführt, oder der zuständige Mitgliedstaat kann, bevor eine Erstentscheidung in der Sache ergangen ist, jederzeit einen anderen Mitgliedstaat ersuchen, den Antragsteller aufzunehmen, aus humanitären Gründen, die sich insbesondere aus dem familiären oder kulturellen Kontext ergeben, um Personen jeder verwandtschaftlichen Beziehung zusammenzuführen, auch wenn der andere Mitgliedstaat nach den Kriterien in den Artikeln 8 bis 11 und 16 nicht zuständig ist. Die betroffenen Personen müssen dem schriftlich zustimmen.
Das Aufnahmegesuch umfasst alle Unterlagen, über die der ersuchende Mitgliedstaat verfügt, um dem ersuchten Mitgliedstaat die Beurteilung des Falles zu ermöglichen.
Der ersuchte Mitgliedstaat nimmt alle erforderlichen Überprüfungen vor, um zu prüfen, dass die angeführten humanitären Gründe vorliegen, und antwortet dem ersuchenden Mitgliedstaat über das elektronische Kommunikationsnetz DubliNet, das gemäß Artikel 18 der Verordnung (EG) Nr. 1560/2003 eingerichtet wurde, innerhalb von zwei Monaten nach Eingang des Gesuchs. Eine Ablehnung des Gesuchs ist zu begründen.
Gibt der ersuchte Mitgliedstaat dem Gesuch statt, so wird ihm die Zuständigkeit für die Antragsprüfung übertragen.
KAPITEL V
PFLICHTEN DES ZUSTÄNDIGEN MITGLIEDSTAATS
Artikel 18
Pflichten des zuständigen Mitgliedstaats
(1) Der nach dieser Verordnung zuständige Mitgliedstaat ist verpflichtet:
a) einen Antragsteller, der in einem anderen Mitgliedstaat einen Antrag gestellt hat, nach Maßgabe der Artikel 21, 22 und 29 aufzunehmen;
b) einen Antragsteller, der während der Prüfung seines Antrags in einem anderen Mitgliedstaat einen Antrag gestellt hat oder der sich im Hoheitsgebiet eines anderen Mitgliedstaats ohne Aufenthaltstitel aufhält, nach Maßgabe der Artikel 23, 24, 25 und 29 wieder aufzunehmen;
c) einen Drittstaatsangehörigen oder einen Staatenlosen, der seinen Antrag während der Antragsprüfung zurückgezogen und in einem anderen Mitgliedstaat einen Antrag gestellt hat oder der sich ohne Aufenthaltstitel im Hoheitsgebiet eines anderen Mitgliedstaats aufhält, nach Maßgabe der Artikel 23, 24, 25 und 29 wieder aufzunehmen;
d) einen Drittstaatsangehörigen oder Staatenlosen, dessen Antrag abgelehnt wurde und der in einem anderen Mitgliedstaat einen Antrag gestellt hat oder der sich im Hoheitsgebiet eines anderen Mitgliedstaats ohne Aufenthaltstitel aufhält, nach Maßgabe der Artikel 23, 24, 25 und 29 wieder aufzunehmen.
(2) Der zuständige Mitgliedstaat prüft in allen dem Anwendungsbereich des Absatzes 1 Buchstaben a und b unterliegenden Fällen den gestellten Antrag auf internationalen Schutz oder schließt seine Prüfung ab.
Hat der zuständige Mitgliedstaat in den in den Anwendungsbereich von Absatz 1 Buchstabe c fallenden Fällen die Prüfung nicht fortgeführt, nachdem der Antragsteller den Antrag zurückgezogen hat, bevor eine Entscheidung in der Sache in erster Instanz ergangen ist, stellt dieser Mitgliedstaat sicher, dass der Antragsteller berechtigt ist, zu beantragen, dass die Prüfung seines Antrags abgeschlossen wird, oder einen neuen Antrag auf internationalen Schutz zu stellen, der nicht als Folgeantrag im Sinne der Richtlinie 2013/32/EU behandelt wird. In diesen Fällen gewährleisten die Mitgliedstaaten, dass die Prüfung des Antrags abgeschlossen wird.
In den in den Anwendungsbereich des Absatzes 1 Buchstabe d fallenden Fällen, in denen der Antrag nur in erster Instanz abgelehnt worden ist, stellt der zuständige Mitgliedstaat sicher, dass die betreffende Person die Möglichkeit hat oder hatte, einen wirksamen Rechtsbehelf gemäß Artikel 46 der Richtlinie 2013/32/EU einzulegen.
KAPITEL VI
AUFNAHME- UND WIEDERAUFNAHMEVERFAHREN
Art. 20
Einleitung des Verfahrens
(1) Das Verfahren zur Bestimmung des zuständigen Mitgliedstaats wird eingeleitet, sobald in einem Mitgliedstaat erstmals ein Antrag auf internationalen Schutz gestellt wird.
(2) Ein Antrag auf internationalen Schutz gilt als gestellt, wenn den zuständigen Behörden des betreffenden Mitgliedstaats ein vom Antragsteller eingereichtes Formblatt oder ein behördliches Protokoll zugegangen ist. Bei einem nicht in schriftlicher Form gestellten Antrag sollte die Frist zwischen der Abgabe der Willenserklärung und der Erstellung eines Protokolls so kurz wie möglich sein.
(3) Für die Zwecke dieser Verordnung ist die Situation eines mit dem Antragsteller einreisenden Minderjährigen, der der Definition des Familienangehörigen entspricht, untrennbar mit der Situation seines Familienangehörigen verbunden und fällt in die Zuständigkeit des Mitgliedstaats, der für die Prüfung des Antrags auf internationalen Schutz dieses Familienangehörigen zuständig ist, auch wenn der Minderjährige selbst kein Antragsteller ist, sofern dies dem Wohl des Minderjährigen dient. Ebenso wird bei Kindern verfahren, die nach der Ankunft des Antragstellers im Hoheitsgebiet der Mitgliedstaaten geboren werden, ohne dass ein neues Zuständigkeitsverfahren für diese eingeleitet werden muss.
(4) Stellt ein Antragsteller bei den zuständigen Behörden eines Mitgliedstaats einen Antrag auf internationalen Schutz, während er sich im Hoheitsgebiet eines anderen Mitgliedstaats aufhält, obliegt die Bestimmung des zuständigen Mitgliedstaats dem Mitgliedstaat, in dessen Hoheitsgebiet sich der Antragsteller aufhält. Dieser Mitgliedstaat wird unverzüglich von dem mit dem Antrag befassten Mitgliedstaat unterrichtet und gilt dann für die Zwecke dieser Verordnung als der Mitgliedstaat, bei dem der Antrag auf internationalen Schutz gestellt wurde.
Der Antragsteller wird schriftlich von dieser Änderung des die Zuständigkeit prüfenden Mitgliedstaats und dem Zeitpunkt, zu dem sie erfolgt ist, unterrichtet.
(5) Der Mitgliedstaat, bei dem der erste Antrag auf internationalen Schutz gestellt wurde, ist gehalten, einen Antragsteller, der sich ohne Aufenthaltstitel im Hoheitsgebiet eines anderen
Mitgliedstaats aufhält oder dort einen Antrag auf internationalen Schutz gestellt hat, nachdem er seinen ersten Antrag noch während des Verfahrens zur Bestimmung des zuständigen Mitgliedstaats zurückgezogen hat, nach den Bestimmungen der Artikel 23, 24, 25 und 29 wieder aufzunehmen, um das Verfahren zur Bestimmung des zuständigen Mitgliedstaats zum Abschluss zu bringen.
Diese Pflicht erlischt, wenn der Mitgliedstaat, der das Verfahren zur Bestimmung des zuständigen Mitgliedstaats abschließen soll, nachweisen kann, dass der Antragsteller zwischenzeitlich das Hoheitsgebiet der Mitgliedstaaten für mindestens drei Monate verlassen oder in einem anderen Mitgliedstaat einen Aufenthaltstitel erhalten hat.
Ein nach einem solchen Abwesenheitszeitraum gestellter Antrag im Sinne von Unterabsatz 2 gilt als neuer Antrag, der ein neues Verfahren zur Bestimmung des zuständigen Mitgliedstaats auslöst.
Artikel 23
Wiederaufnahmegesuch bei erneuter Antragstellung im ersuchenden Mitgliedstaat
(1) Ist ein Mitgliedstaat, in dem eine Person im Sinne des Artikels 18 Absatz 1 Buchstaben b, c oder d einen neuen Antrag auf internationalen Schutz gestellt hat, der Auffassung, dass nach Artikel 20 Absatz 5 und Artikel 18 Absatz 1 Buchstaben b, c oder d ein anderer Mitgliedstaat für die Prüfung des Antrags zuständig ist, so kann er den anderen Mitgliedstaat
ersuchen, die Person wieder aufzunehmen.
(2) Ein Wiederaufnahmegesuch ist so bald wie möglich, auf jeden Fall aber innerhalb von zwei Monaten nach der Eurodac- Treffermeldung im Sinne von Artikel 9 Absatz 5 der Verordnung (EU) Nr. 603/2013 zu stellen. Stützt sich das Wiederaufnahmegesuch auf andere Beweismittel als Angaben aus dem Eurodac-System, ist es innerhalb von drei Monaten, nachdem der Antrag auf internationalen Schutz im Sinne von Artikel 20 Absatz 2 gestellt wurde, an den ersuchten Mitgliedstaat zu richten.
(3) Erfolgt das Wiederaufnahmegesuch nicht innerhalb der in Absatz 2 festgesetzten Frist, so ist der Mitgliedstaat für die Prüfung des Antrags auf internationalen Schutz zuständig, in dem der neue Antrag gestellt wurde.
(4) Für ein Wiederaufnahmegesuch ist ein Standardformblatt zu verwenden, das Beweismittel oder Indizien im Sinne der beiden Verzeichnisse nach Artikel 22 Absatz 3 und/oder sachdienliche Angaben aus der Erklärung der betroffenen Person enthalten muss, anhand deren die Behörden des ersuchten Mitgliedstaats prüfen können, ob ihr Staat auf Grundlage der in dieser Verordnung festgelegten Kriterien zuständig ist. Die Kommission legt im Wege von Durchführungsrechtsakten einheitliche Bedingungen für die Erstellung und Übermittlung von Wiederaufnahmegesuchen fest. Diese Durchführungsrechtsakte werden gemäß dem in Artikel 44 Absatz 2 gennanten Prüfverfahren erlassen.
Artikel 25
Antwort auf ein Wiederaufnahmegesuch
(1) Der ersuchte Mitgliedstaat nimmt die erforderlichen Überprüfungen vor und entscheidet über das Gesuch um Wiederaufnahme der betreffenden Person so rasch wie möglich, in jedem Fall aber nicht später als einen Monat, nachdem er mit dem Gesuch befasst wurde. Stützt sich der Antrag auf Angaben aus dem Eurodac-System, verkürzt sich diese Frist auf zwei Wochen.
(2) Wird innerhalb der Frist von einem Monat oder der Frist von zwei Wochen gemäß Absatz 1 keine Antwort erteilt, ist davon auszugehen dass dem Wiederaufnahmegesuch stattgegeben wird, was die Verpflichtung nach sich zieht, die betreffende Person wieder aufzunehmen und angemessene Vorkehrungen für die Ankunft zu treffen.“
Zu A)
1. Zu Spruchpunkt I. des angefochtenen Bescheides (Zurückweisung des Antrags auf internationalen Schutz):
In materieller Hinsicht ist die Zuständigkeit Bulgariens zur Prüfung des Asylantrags des BF jedenfalls in Art. 17 Abs. 1 Dublin III-VO begründet:
Bulgarien hat ausdrücklich seine eigene Verantwortlichkeit zur Prüfung des Antrags des BF auf internationalen Schutz bekundet und hat in der Folge bereits in ein diesbezügliches Verfahren durchgeführt. Dies bedeutete – ungeachtet einer allfälligen anderen Rechtsgrundlage, wie etwa Art. 13 leg cit aufgrund der Einreise vom Drittstaat Türkei in das Hoheitsgebiet der Mitgliedstaaten – jedenfalls einen Selbsteintritt Bulgariens gemäß Art. 17 Abs. 1 Dublin III-VO und wurde Bulgarien nach dem Wortlaut dieser Bestimmung jedenfalls „dadurch zum zuständigen Mitgliedstaat im Sinne dieser Verordnung und übernimmt die mit dieser Zuständigkeit einhergehenden Verpflichtungen.“
Auch aus Art. 16 (abhängige Personen) und Art. 17 Abs. 2 (humanitäre Klausel) Dublin III-VO ergibt sich schon mangels Vulnerabilität des BF keine österreichische Zuständigkeit zur Prüfung seines Antrags. Es wird nicht verkannt, dass ein Verbleib des BF im Bundesgebiet, wo er eine Schwester hat, subjektiv wünschenswert wäre, doch sind im Verfahren keine Umstände hervorgekommen, wonach eine intensive Nahebeziehung des BF zu seiner Schwester vorgelegen hätte. Wenn das BFA vor diesem Hintergrund keine ausreichenden humanitären Gründe für einen Selbsteintritt für gegeben erachtet hat, ist diese Ermessensentscheidung des BFA seitens des BVwG nicht zu beanstanden.
Nach der Rechtsprechung des Verfassungsgerichtshofes (zB 17.06.2005, B 336/05; 15.10.2004, G 237/03) und des Verwaltungsgerichtshofes (zB 23.01.2007, 2006/01/0949; 25.04.2006, 2006/19/0673) ist aus innerstaatlichen verfassungsrechtlichen Gründen das Selbsteintrittsrecht zwingend auszuüben, sollte die innerstaatliche Überprüfung der Auswirkungen einer Überstellung ergeben, dass Grundrechte des betreffenden Asylwerbers bedroht wären.
Das BFA hat von der Möglichkeit der Ausübung des Selbsteintrittsrechts nach Art. 17 Abs. 1 Dublin III-VO keinen Gebrauch gemacht. Es war daher zu prüfen, ob von diesem Selbsteintrittsrecht im gegenständlichen Verfahren ausnahmsweise zur Vermeidung einer Verletzung der EMRK zwingend Gebrauch zu machen gewesen wäre:
Die bloße Möglichkeit einer Art. 3 EMRK widersprechenden Behandlung in jenem Staat, in den ein Fremder abgeschoben werden soll, genügt nicht, um die Abschiebung des Fremden in diesen Staat als unzulässig erscheinen zu lassen. Wenn keine Gruppenverfolgung oder sonstige amtswegig zu berücksichtigenden notorischen Umstände grober Menschenrechtsverletzungen in Mitgliedstaaten der EU in Bezug auf Art. 3 EMRK vorliegen (VwGH 27.09.2005, 2005/01/0313), bedarf es zur Glaubhaftmachung der genannten Bedrohung oder Gefährdung konkreter, auf den betreffenden Fremden bezogener Umstände, die gerade in seinem Fall eine solche Bedrohung oder Gefährdung im Fall seiner Abschiebung als wahrscheinlich erscheinen lassen (VwGH 26.11.1999, 96/21/0499; 09.05.2003, 98/18/0317; vgl. auch 16.07.2003, 2003/01/0059). „Davon abgesehen liegt es aber beim Asylwerber, besondere Gründe, die für die reale Gefahr eines fehlenden Verfolgungsschutzes im zuständigen Mitgliedstaat sprechen, vorzubringen und glaubhaft zu machen. Dazu wird es erforderlich sein, dass der Asylwerber ein ausreichend konkretes Vorbringen erstattet, warum die Verbringung in den zuständigen Mitgliedstaat gerade für ihn die reale Gefahr eines fehlenden Verfolgungsschutzes, insbesondere einer Verletzung von Art. 3 EMRK, nach sich ziehen könnte, und er die Asylbehörden davon überzeugt, dass der behauptete Sachverhalt (zumindest) wahrscheinlich ist.“ (VwGH 23.01.2007, 2006/01/0949).
Die Vorlage allgemeiner Berichte ersetzt dieses Erfordernis in der Regel nicht (vgl. VwGH 17.02.1998, 96/18/0379; EGMR 04.02.2005, 46827/99 und 46951/99, Mamatkulov und Askarov/Türkei Rz 71-77), eine geringe Anerkennungsquote, eine mögliche Festnahme im Falle einer Überstellung, ebenso eine allfällige Unterschreitung des verfahrensrechtlichen Standards des Art. 13 EMRK, sind für sich genommen nicht ausreichend, die Wahrscheinlichkeit einer hier relevanten Menschenrechtsverletzung darzutun. Relevant wäre dagegen etwa das Vertreten von mit der GFK unvertretbaren rechtlichen Sonderpositionen in einem Mitgliedstaat oder das Vorliegen einer massiv rechtswidrigen Verfahrensgestaltung im individuellen Fall, wenn der Asylantrag im zuständigen Mitgliedstaat bereits abgewiesen wurde. Eine ausdrückliche Übernahmeerklärung des anderen Mitgliedstaates hat in die Abwägung einzufließen (VwGH 31.03.2005, 2002/20/0582; 31.05.2005, 2005/20/0025; 25.04.2006, 2006/19/0673), ebenso weitere Zusicherungen der europäischen Partnerstaaten Österreichs (zur Bedeutung solcher Sachverhalte Filzwieser/Sprung, Dublin II-Verordnung³, K13 zu Art. 19).
Der EuGH sprach in seinem Urteil vom 10.12.2013, C-394/12, Shamso Abdullahi/Österreich Rz 60, aus, dass in einem Fall, in dem ein Mitgliedstaat der Aufnahme eines Asylbewerbers nach Maßgabe des in Art. 10 Abs. 1 Dublin II-VO festgelegten Kriteriums zugestimmt hat, der Asylbewerber der Heranziehung dieses Kriteriums nur damit entgegentreten kann, dass er systemische Mängel des Asylverfahrens und der Aufnahmebedingungen für Asylbewerber in diesem Mitgliedstaat geltend macht, die ernsthafte und durch Tatsachen bestätigte Gründe für die Annahme darstellen, dass er tatsächlich Gefahr läuft, einer unmenschlichen oder erniedrigenden Behandlung im Sinne von Art. 4 GRC ausgesetzt zu werden.
Zudem hat der EuGH in seinem Urteil vom 07.06.2016, C-63/15, Gezelbash (Große Kammer), festgestellt, dass Art. 27 Abs. 1 Dublin III-VO im Licht des 19. Erwägungsgrundes dieser Verordnung dahin auszulegen ist, dass [ … ] ein Asylbewerber im Rahmen eines Rechtsbehelfs gegen eine Entscheidung über seine Überstellung die fehlerhafte Anwendung eines in Kapitel III dieser Verordnung festgelegten Zuständigkeitskriteriums [ … ] geltend machen kann.
Damit im Einklang steht das Urteil des EuGH ebenfalls vom 07.06.2016, C-155/15, Karim (Große Kammer), wonach ein Asylbewerber im Rahmen eines Rechtsbehelfs gegen eine Entscheidung über seine Überstellung einen Verstoß gegen die Regelung des Art. 19 Abs. 2 Unterabs. 2 der Verordnung geltend machen kann.
Mit der Frage, ab welchem Ausmaß von festgestellten Mängeln im Asylsystem des zuständigen Mitgliedstaates der Union ein Asylwerber von einem anderen Aufenthaltsstaat nicht mehr auf die Inanspruchnahme des Rechtsschutzes durch die innerstaatlichen Gerichte im zuständigen Mitgliedstaat und letztlich den EGMR zur Wahrnehmung seiner Rechte verwiesen werden darf, sondern vielmehr vom Aufenthaltsstaat zwingend das Selbsteintrittsrecht nach Art. 3 Abs. 2 Dublin II-VO auszuüben ist, hat sich der EuGH in seinem Urteil vom 21.12.2011, C-411/10 und C-493/10, N.S. ua/Vereinigtes Königreich, befasst und – ausgehend von der Rechtsprechung des EGMR in der Entscheidung vom 02.12.2008, 32733/08, K.R.S./Vereinigtes Königreich, sowie deren Präzisierung mit der Entscheidung vom 21.01.2011 (GK), 30696/09, M.S.S./Belgien und Griechenland – ausdrücklich ausgesprochen, dass nicht jede Verletzung eines Grundrechtes durch den zuständigen Mitgliedstaat, sondern erst systemische Mängel im Asylverfahren und den Aufnahmebedingungen für Asylbewerber im zuständigen Mitgliedstaat die Ausübung des Selbsteintrittsrechtes durch den Aufenthaltsstaat gebieten.
Somit ist zum einen unionsrechtlich (im Hinblick auf die Urteile des EuGH vom 10.12.2013, C-394/12, Shamso Abdullahi/Österreich, sowie jeweils vom 07.06.2016, C-63/15, Gezelbash, und C-155/15, Karim) zu prüfen, ob im zuständigen Mitgliedstaat systemische Mängel im Asylverfahren und den Aufnahmebedingungen für Asylbewerber vorherrschen, und zum anderen aus verfassungsrechtlichen Erwägungen, ob der BF im Falle der Zurückweisung seines Antrages auf internationalen Schutz und seiner Außerlandesbringung nach Bulgarien gemäß §§ 5 AsylG und 61 FPG – unter Bezugnahme auf seine persönliche Situation – in seinen Rechten gemäß Art. 3 und/oder 8 EMRK verletzt werden würden, wobei der Maßstab des "real risk" anzulegen ist.
Der angefochtene Bescheid enthält – wie oben ausgeführt – ausführliche und zum Entscheidungszeitpunt neueste Feststellungen zum bulgarischen Asylwesen. Diese Feststellungen basieren auf einer aktuellen Zusammenstellung der Staatendokumentation des BFA, zu den einzelnen Passagen sind jeweils detaillierte Quellenangaben angeführt. Die belangte Behörde behandelt in ihrem Bescheid etwa die Situation von sogenannten „Dublin-Rückkehrern“, das Non-Refoulmentgebot sowie die Versorgung, einschließlich der medizinischen Versorgung, und Unterbringung von Asylwerbern in Bulgarien. Ausdrücklich wird dabei betont, dass Dublin Rückkehrer, deren Antrag bereits entschieden wurde, einen Folgeantrag bei der Behörde einbringen können. Sollte sich dieser Folgeantrag im bulgarischen Verfahren als unzulässig erweisen, so begegnet es seitens des BVwG letztlich keinen Bedenken, wenn Antragsteller nach Durchführung ihrer Asylverfahren und rechtskräftiger negativer Entscheidung derselben letztlich gehalten sind, in ihre Herkunftsstaaten zurückzukehren.
Schon vor dem Hintergrund der zitierten erstinstanzlichen Erwägungen kann nicht erkannt werden, dass im Hinblick auf Asylwerber, die von Österreich im Rahmen der Dublin III-VO nach Bulgarien rücküberstellt werden, aufgrund der bulgarischen Rechtslage und/oder Vollzugspraxis systematische Verletzungen von Rechten gemäß der EMRK erfolgen würden, oder dass diesbezüglich eine maßgebliche Wahrscheinlichkeit im Sinne eines „real risk“ für den Einzelnen bestehen würde.
Insgesamt ergab sich weder eine konkrete systemische, noch eine konkrete individuell drohende Gefahr des BF in Bulgarien, welche für die reale Gefahr einer Verletzung des Art. 3 EMRK sprechen würden, weshalb die Rechtsvermutung des § 5 Abs. 3 AsylG zur Anwendung gekommen ist, wonach ein Asylwerber im zuständigen Mitgliedstaat Schutz vor Verfolgung findet.
Soweit der BF in seiner Beschwerde generell schlechte Versorgung/Lebensumstände für Asylwerber einwendet, ist auszuführen, dass der Umstand, dass die Unterbringung und Versorgung in Bulgarien nicht auf dem gleichen Standard wie in Österreich erfolgt, noch keine Verletzung seiner Rechte gemäß Art. 3 EMRK indiziert. Auch wenn der BF Verbesserungsbedarf beim bulgarischen Unterbringungs- und Versorgungsstandard dartut, erreichen die aufgezeigten Mängel nicht den hohen Eingriffsschwellenwert des Art. 3 EMRK, dem der Gedanke des Folterverbotes (!) zugrunde liegt.
Der BF leidet an keinen Erkrankungen. Der mentale Stress im Zuge einer Überstellung ist ebenfalls kein ausreichendes real risk, weshalb eine – nach dem Maßstab der Judikatur des EGMR – maßgebliche Wahrscheinlichkeit einer Verletzung der Rechte des BF gemäß Art. 3 EMRK nicht erkannt werden kann.
Im Hinblick auf Art. 8 EMRK wird, um doppelte Ausführungen zu vermeiden, auf nachstehende, unter Punkt 2. ausgeführte, Erwägungen, wonach kein schützenswertes Privat- oder Familienleben des BF erkannt werden kann, verwiesen.
Das BFA hat daher zu Recht keinen Gebrauch vom Selbsteintrittsrecht nach Art. 17 Abs. 1 Dublin III-VO gemacht. Spruchpunkt I. der erstinstanzlichen Entscheidung war sohin bei Übernahme der Beweisergebnisse der Erstbehörde mit obiger näherer Begründung zu bestätigen.
2. Zu Spruchpunkt II. des angefochtenen Bescheides (Anordnung zur Außerlandesbringung gemäß § 61 FPG und einer möglichen Verletzung von Art. 7 GRC bzw. Art. 8 EMRK):
Gemäß § 10 Abs. 1 Z 2 AsylG (iVm § 61 Abs. 1 FPG) ist eine Entscheidung nach diesem Bundesgesetz mit einer Anordnung zur Außerlandesbringung gemäß dem 8. Hauptstück des FPG zu verbinden, wenn der Antrag auf internationalen Schutz gemäß § 5 zurückgewiesen wird und kein Fall der §§ 8 Abs. 3a oder 9 Abs. 2 vorliegt.
Nach Art. 8 Abs. 1 EMRK hat jedermann Anspruch auf Achtung seines Privat- und Familienlebens, seiner Wohnung und seines Briefverkehrs. Der Eingriff einer öffentlichen Behörde in Ausübung dieses Rechts ist gemäß Art. 8 Abs. 2 EMRK nur statthaft, soweit dieser Eingriff gesetzlich vorgesehen ist und eine Maßnahme darstellt, die in einer demokratischen Gesellschaft für die nationale Sicherheit, die öffentliche Ruhe und Ordnung, das wirtschaftliche Wohl des Landes, die Verteidigung der Ordnung und zur Verhinderung von strafbaren Handlungen, zum Schutz der Gesundheit und der Moral oder zum Schutz der Rechte und Freiheiten anderer notwendig ist.
Der BF verfügt im Bundesgebiet über familiäre Anknüpfungspunkte zu einer Schwester, mit der er jedoch nicht im gemeinsamen Haushalt wohnt, und zu der auch keine wechselseitigen Abhängigkeiten geltend gemacht worden sind. Der Kontakt des BF zu seiner Verwandten erschöpfte sich im Wesentlichen in regelmäßigen Telefonaten, sodass bei einer Gesamtbetrachtung eindeutig kein Familienleben im Sinne des Art. 8 EMRK zwischen dem BF von seiner Schwester vorlag und seine Außerlandesbringung nach Bulgarien demgemäß auch nicht sein Familienleben im Sinne des Art. 8 EMRK berührt hat.
Der durch die normierte Ausweisung der BF aus dem Bundesgebiet erfolgende Eingriff in sein Privatleben war durch ein Überwiegen des öffentlichen Interesses im Vergleich zu seinem Privatinteresse am Verbleib im Bundesgebiet gedeckt:
Der Aufenthalt des BF in Österreich in der Dauer von zuletzt etwa bloß 4 bis 5 Monaten war nur ein vorläufig berechtigter. Zudem ist dieser Aufenthalt, gemessen an der Judikatur des EGMR und der Gerichtshöfe des öffentlichen Rechts, als kein ausreichend langer Zeitraum zu qualifizieren. Aus der Rechtsprechung des Verwaltungsgerichtshofes ist erkennbar, dass etwa ab einem zehnjährigen Aufenthalt im Bundesgebiet im Regelfall die privaten Interessen am Verbleib gegenüber den öffentlichen Interessen überwiegen können (09.05.2003, 2002/18/0293). Gleiches gilt etwa für einen siebenjährigen Aufenthalt, wenn eine berufliche und soziale Verfestigung vorliegt (05.07.2005, 2004/21/0124), was im casu jedoch nicht gegeben ist. Der Antragsteller musste sich weiters seines unsicheren Aufenthaltsstatus bewusst sein. Sonstige Integrationsaspekte liegen demgegenüber nicht vor, sodass bei einer abwägenden Gesamtbetrachtung der mit der Ausweisung verbundene Eingriff in das Privatleben des BF nicht nur zulässig, sondern insbesondere im Hinblick auf die geringe zeitliche Komponente seines Aufenthalts im Bundesgebiet geradezu dringend geboten war. Die Verwaltungsbehörde hat daher eine korrekte Interessensabwägung im Sinne der Rechtsprechung vorgenommen, sodass Spruchpunkt II. der angefochtenen Entscheidungen mit der Maßgabe, dass die Anordnungen der Außerlandesbringung des BF gemäß § 21 Abs. 5 BFA-VG zum Zeitpunkt der Erlassung rechtmäßig war, zu bestätigen war.
Gemäß § 21 Abs. 6a BFA-VG konnte von der Durchführung einer mündlichen Verhandlung abgesehen werden.
Eine gesonderte Erwägung bezüglich einer allfälligen Zuerkennung der aufschiebenden Wirkung gemäß § 17 BFA-VG konnte angesichts des Spruchinhaltes entfallen.
Zu B) Unzulässigkeit der Revision:
Gemäß § 25a Abs. 1 VwGG hat das Verwaltungsgericht im Spruch seines Erkenntnisses oder Beschlusses auszusprechen, ob die Revision gemäß Art. 133 Abs. 4 B-VG zulässig ist. Der Ausspruch ist kurz zu begründen. Nach Art. 133 Abs. 4 Satz 1 B-VG idF BGBl. I Nr. 51/2012 ist gegen ein Erkenntnis des Verwaltungsgerichtes die Revision zulässig, wenn sie von der Lösung einer Rechtsfrage abhängt, der grundsätzliche Bedeutung zukommt, insbesondere weil das Erkenntnis von der Rechtsprechung des Verwaltungsgerichtshofes abweicht, eine solche Rechtsprechung fehlt oder die zu lösende Rechtsfrage in der bisherigen Rechtsprechung des Verwaltungsgerichtshofes nicht einheitlich beantwortet wird.
Im vorliegenden Fall ist die ordentliche Revision gemäß Art. 133 Abs. 4 B-VG nicht zulässig, weil die Entscheidung nicht von der Lösung einer Rechtsfrage grundsätzlicher Bedeutung abhängt. Die Entscheidung liegt allein in der Bewertung der Asyl- und Aufnahmesituation im Mitgliedsstaat, welche bereits durch umfassende und im Detail bzw. in der fachlichen Substanz unwidersprochen gebliebene Feststellungen festgehalten wurde und demgemäß in einer Tatbestandsfrage.
Hinsichtlich der Einordnung des Sachverhaltes konnte sich das Bundesverwaltungsgericht sowohl auf umfangreiche Judikatur des EGMR sowie auf eine ständige Rechtsprechung des Verfassungsgerichtshofes bzw. auf eine ohnehin klare Rechtslage stützen. Die maßgebliche Rechtsprechung wurde bei den Erwägungen zu den einzelnen Spruchpunkten des angefochtenen Bescheides wiedergegeben.
Lizenziert vom RIS (ris.bka.gv.at - CC BY 4.0 DEED)
