vorheriges Dokument
nächstes Dokument

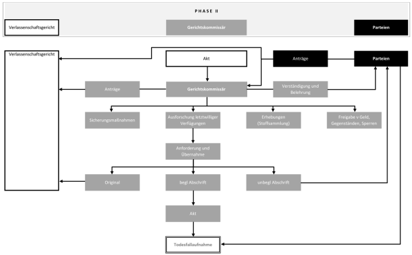
1.8 Grafische Zusammenfassung

Schilchegger/Kieber2. AuflMai 2015

Seite 81

Sie möchten den gesamten Inhalt lesen?

Melden Sie sich bei Lexis 360® an.
Anmelden

Sie haben noch keinen Zugang?
Testen Sie Lexis 360® zwei Wochen kostenlos!
Jetzt testen!