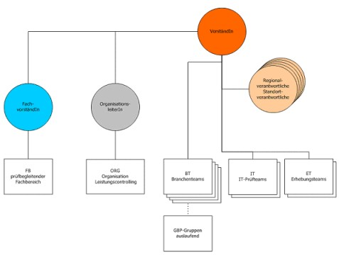
2.2.7.2. Organisationseinheiten Großbetriebsprüfung
- Geschäftsleitung
- Prüfbegleitender Fachbereich
- Organisation Leistungscontrolling
- (Branchen-)Prüfteams
- IT-Prüfteams
- Erhebungsteams
2.2.7.2.1. Geschäftsleitung
Vorständin / Vorstand
Die Gesamtleitung der Großbetriebsprüfung in organisatorischer, personeller, wirtschaftlicher und finanzieller Verantwortung einschließlich der Wahrnehmung der Dienst- und Fachaufsicht obliegt der Vorständin/dem Vorstand.
Fachvorständin / Fachvorstand
Die selbständige und eigenverantwortliche Leitung und Koordination des Prüfbegleitenden Fachbereiches sowie die Vertretung für die Vorständin/den Vorstand wird von der Fachvorständin/vom Fachvorstand wahrgenommen.
2.2.7.2.2. Prüfbegleitender Fachbereich
Die Einrichtung eines Prüfbegleitenden Fachbereiches stellt eine wesentliche Maßnahme der Organisationsentwicklung GBP dar. Der prüfbegleitende Fachbereich in der GBP ist eine standort- und regionalübergreifende Organisationseinheit und dient generell unterstützend
- der Gleichmäßigkeit der Besteuerung durch bundesweit einheitliche Rechtsauslegung und Rechtsanwendung,
- der fachlichen Qualität der Prüfungsmaßnahmen durch ein gezieltes Qualitäts- und Wissensmanagement,
- der prüfbegleitenden Unterstützung der Teams in konkreten Prüfungsfällen sowie
- der Unterstützung der Finanzämter in spezifischen Rechtsfragen (zB Auskünften) sowie in Rechtsmittelverfahren von Prüfungsfällen der GBP (zB Stellungnahmen, Unterstützung bei Vertretung vor dem Bundesfinanzgericht).
Der prüfbegleitende Fachbereich in der Großbetriebsprüfung kann insbesondere in folgenden Schwerpunktthemen prüfbegleitend eingesetzt werden:
- Unternehmens- und Liegenschaftsbewertung,
- Verfahrensrechtliche und Umsatzsteuer-Rechtsbereiche,
- Internationales Steuerrecht und Prüfunterstützung in Auslandssachverhalten,
- Advance Ruling Sachverhalte,
- Umgründung,
- Stiftungsrecht für die im Rahmen der verbundenen Fälle auftretenden Rechtsfragen.
Diese prüfbegleitende Tätigkeit in den genannten Schwerpunktthemen (die durch die Geschäftsleitung erweiterbar sind) bedeutet insbesondere auch die Vornahme der erforderlichen Sachverhaltsprüfung vor Ort. Der Fachexperte Spezial in der Großbetriebsprüfung ist in dieser Tätigkeit auch als Außendienstorgan anzusehen.
Damit soll in den dem Fachbereich prüfbegleitend zugewiesenen Themenbereichen schon im aktuellen Prüfgeschehen die Gleichmäßigkeit der Besteuerung durch eine bundesweit einheitliche Rechtsauslegung und Rechtsanwendung innerhalb der GBP gewährleistet werden.
Die interne Struktur des Fachbereiches nach Fachgebieten sowie die Verteilung der Aufgaben sind in einer Amtsverfügung festzulegen.
2.2.7.2.3. Organisation Leistungscontrolling
Dem Organisationsteam der GBP gehören die Assistentin Leistungssteuerung/der Assistent Leistungssteuerung, die IT-Expertinnen/IT-Experten, die Organisationsexpertinnen/ Organisationsexperten, die Organisationsreferentinnen/Organisationsreferenten, die Sachbearbeiter/innen Organisation, die Teamsachbearbeiter/innen (0,25% pro Prüf- und Erhebungsteam, Fachbereich) und Hilfskräfte an. Die Teamsachbearbeiter/innen sind aber nicht den VBÄs für die Kernaufgaben zuzurechnen.
Das Organisationsteam erbringt Supportleistungen für die Vorständin/den Vorstand in Personal-, Budget- und IWB-Angelegenheiten und ist für Kanzleitätigkeiten und IT-Angelegenheiten zuständig.
2.2.7.2.4. (Branchen-)Prüfteams
In der Sollstruktur können bundesweit 42 (Branchen-)Prüfteams eingerichtet werden.
Die (Branchen-)Prüfteams (Modellteam: 1 Teamleiter/in plus 8 Prüfer/innen) können von der Geschäftsleitung der GBP zur Erreichung einer bundeseinheitlichen Prüfungsdichte in bestimmten Branchen und zur Gewährleistung einer optimierten Prüfung von Unternehmen mit Auslandsbeziehungen bzw. zur Prüfung von Unternehmen mit komplexer nationaler und internationaler Verflechtung mit speziellen Prüffällen betraut werden. Diese flexible Spezialisierung der (Branchen-)Prüfteams ermöglicht eine gezielte Steuerung der besonders auszubildenden Prüferressourcen auf sich verändernde Aufgabenstellungen. So können Prüfteams mit einer bundesweiten, einer regionalen oder einer standortbezogenen Prüfzuständigkeit eingerichtet werden.
Die interne Spezialisierung/Aufteilung nach Branchen ist von der Vorständin/vom Vorstand in einer Amtsverfügung festzulegen.
2.2.7.2.4.1. Prüfung ausländischer Unternehmer (UMA-Prüfung)
Die Erhebung der Umsatzsteuer von Unternehmen, die ihr Unternehmen vom Ausland aus betreiben und im Inland weder eine Betriebsstätte haben noch Umsätze aus der Nutzung eines im Inland gelegenen Grundbesitzes erzielen, obliegt dem FA Graz-Stadt. Zur Prüfung der ausländischen Unternehmen sind in der GBP weiterhin spezielle Prüfer mit der bestehenden Arbeitsplatzwertigkeit bestellt, die jeweils im Auftrag und im Namen des FA Graz-Stadt tätig werden.
2.2.7.2.5. IT-Prüfteams
In der GBP können 2 IT-Prüfteams insbesondere zur Unterstützung der Branchenprüfteams eingerichtet werden. Die Aufgabe der IT-Prüfteams besteht darin, die Angemessenheit und Ordnungsmäßigkeit der elektronischen Buchführung zu beurteilen und damit die Großbetriebsprüfer von technisch komplexen IT-Spezialfragen zu entlasten.
Zur elektronischen Buchführung zählen dabei nicht nur das Finanzbuchhaltungssystem, sondern auch die vor- und nachgelagerten Systeme wie bspw. Warenwirtschafts-, Materialverwaltungs-, Faktura-, E-Commerce- oder EDIFACT-Systeme.
Die Prüffelder einer ausgebauten Systemprüfung erstrecken sich daher auf die Bereiche IT-Umfeld, IT-Organisation, IT-Infrastruktur, IT-Anwendungen, IT-gestützte Geschäftsprozesse und IT-Überwachungssysteme.
Diese Serviceleistungen sollen weiterhin auch von den Finanzämtern in Anspruch genommen werden können.
In einer Übergangsphase, in der die IT-Fahndung in der Steuerfahndung erst aufgebaut werden muss, ist auch eine weitergehende Unterstützung an diese zu leisten.
2.2.7.2.6. Erhebungsteam
In der GBP können 2 Erhebungsteams eingerichtet werden. Der Erhebungsdienst ist damit aufbauorganisatorisch in selbstständigen operativen Einheiten (Teams) zusammengefasst.
Der Einsatz des Erhebungsdienstes und seiner Organe ist bei folgenden Aufgabenstellungen möglich:
- Prüfung der Kleinabgaben (Normverbrauchsabgabe, Energieabgabenvergütung, Kammerumlage, Werbeabgabe, Kraftfahrzeugsteuer)
- Durchführung von Erhebungen/Auskunftsersuchen (§ 143 BAO) mit Erhebungsauftrag und Nachschauen (§ 144 BAO), sowie Folgehandlungen (zB Einleitung von Sicherungsmaßnahmen)
- Support bei Kettenprüfung
- Vorbereitung und Unterstützung bei Außenprüfungen sowie Durchsicht von Belegen und Auswertungen mittels ACL usw.
- Erstellung und Auswertung von Kontrollmitteilungen sowie Überprüfung der Mitteilungsverpflichtung gemäß § 109a EStG 1988
- Beschaffung von Informationsmaterial aus diversen Datenbanken vor und während der Prüfung (zB: AIS, MIAS, Grundbuch, Findok, EKIS, ZMR, Firmenbuch, RIS, Internetrecherchen)
- Außendienstermittlungen im Rahmen der Beistandsverpflichtung gemäß § 158 BAO (Gerichte, Staatsanwaltschaften, Bezirkshauptmannschaften bzw. Magistratsabteilungen, Gemeinden, Baupolizei, Patentamt usw.)
- Durchführung von Augenscheinen und anschließende Dokumentation
- Mitwirkung bei Einvernahmen von Zeugen, Sachverständigen und Auskunftspersonen und Aufnahme von Niederschriften
2.2.7.2.7. Regionalverantwortliche(r), Standortverantwortliche(r)
In der GBP können 5 Teamleiter/innen eines (Branchen-)Prüfteams zur Unterstützung der Leitung der GBP (dieser obliegt letztlich die Diensthoheit über alle der GBP zugewiesenen Bediensteten) als regionale bzw. koordinierende nachgeordnete Leitungsverantwortliche eingesetzt werden. Die Wahrnehmung dieser von der Geschäftsleitung übertragenen Leitungsaufgaben (zB Übertragung von Dienstaufsichtsagenden im regionalen Verantwortungsbereich, Unterstützung des Vorstandes/der Vorständin im Bereich der Leistungs- und Ressourcensteuerung) erfolgt durch Teamleiter in einer bewerteten Zusatzfunktion. In einer Übergangsphase von 5 Jahren können diese Teamleiter mit einer bis zu 50% reduzierten Branchenteamführungsspanne ausgestattet werden.
Bei drei Standorten können Teamleiter/innen ohne Zusatzbewertung für den Standort ebenfalls Leitungsaufgaben übertragen erhalten.
Zusatzinformationen:
Betroffene Normen:
- § 143 BAO, Bundesabgabenordnung, BGBl. Nr. 194/1961
- § 144 BAO, Bundesabgabenordnung, BGBl. Nr. 194/1961
- § 109a EStG 1988, Einkommensteuergesetz 1988, BGBl. Nr. 400/1988
- § 158 BAO, Bundesabgabenordnung, BGBl. Nr. 194/1961
